<?xml version="1.0" encoding="ISO-8859-1"?><article xmlns:mml="http://www.w3.org/1998/Math/MathML" xmlns:xlink="http://www.w3.org/1999/xlink" xmlns:xsi="http://www.w3.org/2001/XMLSchema-instance">
<front>
<journal-meta>
<journal-id>1994-3733</journal-id>
<journal-title><![CDATA[Revista Perspectivas]]></journal-title>
<abbrev-journal-title><![CDATA[Perspectivas]]></abbrev-journal-title>
<issn>1994-3733</issn>
<publisher>
<publisher-name><![CDATA[Universidad Católica Boliviana San Pablo, Unidad Académica Regional Cochabamba]]></publisher-name>
</publisher>
</journal-meta>
<article-meta>
<article-id>S1994-37332015000200004</article-id>
<title-group>
<article-title xml:lang="es"><![CDATA[Modelo de Incubación de Empresas: Una Propuesta]]></article-title>
<article-title xml:lang="en"><![CDATA[Business Incubator Model: An Approach]]></article-title>
</title-group>
<contrib-group>
<contrib contrib-type="author">
<name>
<surname><![CDATA[Alba Ortuño]]></surname>
<given-names><![CDATA[Claudia]]></given-names>
</name>
<xref ref-type="aff" rid="A01"/>
</contrib>
</contrib-group>
<aff id="A01">
<institution><![CDATA[,UniversidadCatólica Boliviana San Pablo Unidad Académica Ragional Cochabamba Ingeniería Comercial]]></institution>
<addr-line><![CDATA[ ]]></addr-line>
</aff>
<pub-date pub-type="pub">
<day>00</day>
<month>11</month>
<year>2015</year>
</pub-date>
<pub-date pub-type="epub">
<day>00</day>
<month>11</month>
<year>2015</year>
</pub-date>
<numero>36</numero>
<fpage>65</fpage>
<lpage>90</lpage>
<copyright-statement/>
<copyright-year/>
<self-uri xlink:href="http://www.scielo.org.bo/scielo.php?script=sci_arttext&amp;pid=S1994-37332015000200004&amp;lng=en&amp;nrm=iso"></self-uri><self-uri xlink:href="http://www.scielo.org.bo/scielo.php?script=sci_abstract&amp;pid=S1994-37332015000200004&amp;lng=en&amp;nrm=iso"></self-uri><self-uri xlink:href="http://www.scielo.org.bo/scielo.php?script=sci_pdf&amp;pid=S1994-37332015000200004&amp;lng=en&amp;nrm=iso"></self-uri><abstract abstract-type="short" xml:lang="es"><p><![CDATA[El presente artículo busca desarrollar un modelo que pueda sistematizar los procesos de incubadoras de empresas en Cochabamba. Se ha desarrollado el mismo mediante un estudio descriptivo y propositivo. Se han revisado modelos de incubación exitosos y se los ha adaptado a nuestra realidad y características de nuestro país, por ende el mismo puede ser adaptado para los distintos departamentos del país, así como para diferentes sectores de la economía.]]></p></abstract>
<abstract abstract-type="short" xml:lang="en"><p><![CDATA[The present article aims to develop a model that can systematize the processes of incubators in Companies in Cochabamba. It has been developed in a descriptive and purposeful study. We have reviewed models of successful incubation and they have been adapted according to the characteristics and reality in our country. This model can be adapt and be successful for all the departments in Bolivia and for the different economic areas]]></p></abstract>
<kwd-group>
<kwd lng="es"><![CDATA[Emprendimiento]]></kwd>
<kwd lng="es"><![CDATA[Incubadora de Empresas]]></kwd>
<kwd lng="es"><![CDATA[Innovación]]></kwd>
<kwd lng="es"><![CDATA[Modelo de Incubación]]></kwd>
<kwd lng="es"><![CDATA[Hub 7 S.A.]]></kwd>
<kwd lng="en"><![CDATA[Entrepreneurship]]></kwd>
<kwd lng="en"><![CDATA[Bussines Incubator]]></kwd>
<kwd lng="en"><![CDATA[Innovation]]></kwd>
<kwd lng="en"><![CDATA[Incubation Model]]></kwd>
<kwd lng="en"><![CDATA[Hub 7 S.A.]]></kwd>
</kwd-group>
</article-meta>
</front><body><![CDATA[ <p align="center">&nbsp;</p>     <p align="center">&nbsp;</p>     <p align="center"><font size="4" face="Verdana"><b>Modelo de Incubación de Empresas:    Una Propuesta</b></font></p>     <p align="center">&nbsp;</p>     <p align="center"><font size="3" face="Verdana"><b>Business Incubator Model: An    Approach</b></font></p>     <p align="center">&nbsp;</p>     <p align="center">&nbsp;</p>     <p align="center"><font size="2" face="Verdana"><b>Claudia Alba Ortuño</b></font></p>     <p align="center"><font size="2" face="Verdana">Licenciada en Ingeniería Comercial.</font>    <br>   <font size="2" face="Verdana">UniversidadCatólica Boliviana    &quot;San Pablo&quot;, </font><font size="2" face="Verdana">Unidad Académica  Ragional Cochabamba.</font>    ]]></body>
<body><![CDATA[<br> <font size="2" face="Verdana"><a href="mailto:claudia.alba.o@gmail.com">claudia.alba.o@gmail.com</a></font></p>     <p align="center"><font size="2" face="Verdana">Recepción: 15-8-2015     <br>   Aprobación:    03-9-2015</font></p>     <p align="justify">&nbsp;</p>     <p align="justify">&nbsp;</p> <hr size=2 width="100%" noshade color="#aca899" align=JUSTIFY>     <p align="left"><b><font size="2" face="Verdana">Resumen</font></b></p>     <p align="justify"><font size="2" face="Verdana">El presente artículo busca desarrollar    un modelo que pueda sistematizar los procesos de incubadoras de empresas en    Cochabamba. Se ha desarrollado el mismo mediante un estudio descriptivo y propositivo.    Se han revisado modelos de incubación exitosos y se los ha adaptado a nuestra    realidad y características de nuestro país, por ende el mismo puede ser adaptado    para los distintos departamentos del país, así como para diferentes sectores    de la economía.</font></p>     <p align="justify"><font size="2" face="Verdana"><b>Palabras clave: </b>Emprendimiento,    Incubadora de Empresas, Innovación, Modelo de Incubación, </font><font size="2" face="Verdana">Hub    7 S.A.</font></p>     <p align="justify"><font size="2" face="Verdana"><b>Clasificación JEL: </b>L26,    M13, M19, O22</font></p> <hr size=2 width="100%" noshade color="#aca899" align=JUSTIFY>     <p align="justify"><font size="2" face="Verdana"><b>Abstract</b></font></p>     ]]></body>
<body><![CDATA[<p align="justify"><font size="2" face="Verdana">The present article aims to develop    a model that can systematize the processes of incubators in Companies in Cochabamba.    It has been developed in a descriptive and purposeful study. We have reviewed    models of successful incubation and they have been adapted according to the    characteristics and reality in our country. This model can be adapt and be successful    for all the departments in Bolivia and for the different economic areas.</font></p>     <p align="justify"><font size="2" face="Verdana"><b>Key words:</b> Entrepreneurship,    Bussines Incubator, Innovation, Incubation Model, Hub 7 S.A. </font></p>     <p align="justify"><font size="2" face="Verdana"><b>JEL Classification: </b>L26,    M13, M19, O22</font></p> <hr size=2 width="100%" noshade color="#aca899" align=JUSTIFY>     <p align="justify">&nbsp;</p>     <p align="justify">&nbsp;</p>     <p align="justify"><font size="4" face="Verdana"><b>Introducción</b></font></p>     <p align="justify"><font size="2" face="Verdana">La puesta en marcha de las incubadoras    de empresas como se las conoce ahora, empezó en la década de 1970 y desde ese    entonces se lo utiliza como una herramienta probada para la creación de fuentes    de trabajo y para fortalecer el inicio y proceso de desarrollo de nuevas empresas.    (Vela, 2011)</font></p>     <p align="justify"><font size="2" face="Verdana">Según el NetValley (Comunidad    de Incubadoras de Base Tecnológica de Pennsylvania - Estados Unidos), la primera    referenda que se tiene de una incubadora de empresas data de 1951 con el establecimiento    de la Stanford Industrial Park, que inició como un parque industrial y posteriormente    se convirtió en un parque tecnológico en cooperación con una universidad. William    Shockley y Frederick Emmons, profesores de la Universidad de Stanford, establecieron    las primeras industrias de alta tecnología en un área de 8000 acres que estaban    sin uso. Establecieron un programa para incentivar a los estudiantes a quedarse    a fundar sus negocios en ese espacio brindándoles un capital de riesgo.</font></p>     <p align="justify"><font size="2" face="Verdana">En este sentido se reconoce que    las incubadoras de empresas tuvieron sus inicios en los Estados Unidos entre    1950 y 1960, sin embargo no fue hasta la década de los 70 cuando ocurrió el    colapso de la industria tradicional y que es necesaria una nueva estrategia    para ayudar a regenerar sectores en estado crítico, es así que nace el concepto    de proveer servicios de asistencia empresarial y se empiezan a crear varias    incubadoras, la mayoría sin fines de lucro y en asociación con comunidades locales.    (Incubadoras)</font></p>     <p align="justify"><font size="2" face="Verdana">En la década de los 80 y 90 las    incubadoras se popularizaron y la creación de pequeñas empresas fue reconocida    como un factor de desarrollo, así incluso, en muchos países el gobierno las    adoptó para reducir las probabilidades de fracaso y acelerar el proceso de creación    de empresas.</font></p>     ]]></body>
<body><![CDATA[<p align="justify"><font size="2" face="Verdana">Este concepto se encuentra bastante    difundido, principalmente en países de economías desarrolladas que tienen congregaciones    de incubadoras. En Latinoamérica está consolidada la Red Latinoamericana de    Asociaciones de Parques Tecnológicos e Incubadoras de Empresas (RELAPI) y la    Red Latino-Americana y Caribeña de incubadoras de empresas (RedLAC) a los cuales    Bolivia pertenece. Dentro de Bolivia en septiembre del 2010, el Viceministerio    de Ciencia y Tecnología (VCyT) del Ministerio de Educación junto con instituciones    implicadas en esta temática como la Incubadora de la Universidad Mayor de San    Simón, Universidad Pública del Alto, Universidad</font></p>     <p align="justify"><font size="2" face="Verdana">Mayor Real y Pontificia de San    Francisco Xavier de Chuquisaca, Fundación MAYA y Fundación iFARO dieron los    primeros pasos para llegar a conformar una red nacional de Incubadoras de Empresas    que recibe el nombre de Bolivia Incuba.</font></p>     <p align="justify"><font size="2" face="Verdana">El objetivo de Bolivia Incuba    es fomentar la creación y fortalecimiento de empresas innovadoras mediante el    apoyo a incubadoras y el fomento del emprendedurismo. Maneja dos líneas de trabajo,    que son el fortalecer los modelos de emprendimientos e implementar modelos de    incubación de empresas de base tecnológica.</font></p>     <p align="justify"><font size="2" face="Verdana">La Red Bolivia Incuba tiene como    miembros a 12 instituciones entre universidades públicas, privadas y fundaciones,    pertenecientes a 5 departamentos del país (5 de La Paz, 3 de Cochabamba, 2 de    Santa Cruz, 1 de Oruro y 1 de Sucre). (Ministerio de Educación, 2011)</font></p>     <p align="justify"><font size="2" face="Verdana">Según datos obtenidos de Fundaempresa,    en el año 2012 han empezado a operar una gran cantidad de empresas en la ciudad    de Cochabamba, es más, la cantidad de nuevas empresas se han estado incrementando    en los últimos anos, sin embargo, el fenomeno que esta ocurriendo es que tambien    se estan cerrando muchas más. Este dato es alarmante ya que en el último año    la cantidad de empresas cerradas supera la cantidad de empresas abiertas, es    decir, en vez de generar más empleos estos se están reduciendo y se están realizando    inversiones en empresas que terminan en nada ya que al corto tiempo estas se    cierran. (Fundaempresa, 2013)</font></p>     <p align="justify"><font size="2" face="Verdana">Igualmente, con datos de Fundaempresa    del año 2013, se tiene que el 87% de los emprendimientos en Bolivia son de ventas    al por menor. De estos, el 66% genera un empleo aparte del fundador y el 34%    no genera ningún empleo. Solo el 1% de todos los emprendimientos en Bolivia    ofrece productos o servicios innovadores y/o tiene potencial de impacto. (Fundaempresa,    2013)</font></p>     <p align="justify"><font size="2" face="Verdana">Con todos estos datos, se han    buscado maneras de mejorar el desempeño de los nuevos negocios y el poder incentivarlos.    Una forma de hacerlo fue implementando incubadoras de negocios, las cuales en    su mayoría funcionan en universidades y unas cuantas de manera privada, sin    embargo estas no cuentan con un proceso de incubación sistematizado, es decir    no cuentan con un conjunto estructurado de herramientas por los cuales deben    pasar las ideas para poder concluir sus procesos de incubación de manera exitosa,    esto es generado por las siguientes causas:</font></p>     <p align="justify"><font size="2" face="Verdana">&#8226;    Las incubadoras que se tienen    en nuestro país, buscan modelos de incubación  de  incubadoras  de  otros  países     que  funcionen correctamente y es lo que aplican sin realizar la evaluación    pertinente para ver si es el modelo adecuado para nuestro contexto ni hacerle    cambios para que pueda funcionar correctamente.</font></p>     <p align="justify"><font size="2" face="Verdana">&#8226;    Las incubadoras de empresas    que han empezado a funcionar en nuestro medio se inician con personas que no    cuentan con los conocimientos necesarios para manejarlas y mucho menos para    poder desarrollar apropiadamente las metodologías adoptadas.</font></p>     <p align="justify"><font size="2" face="Verdana">Considerando esto, en los últimos    años se puede observar que las universidades están tratando de incrementar los    emprendimientos entre los estudiantes, en congresos enfocados a emprendimientos    y eventos como el &quot;Start-up&quot;, en los cuales primeramente se dan los    pasos básicos para poder verificar la viabilidad de un proyecto y posteriormente    se convoca a un concurso a los estudiantes para que presenten sus proyectos,    se realiza una exposición donde invitan a personas que estarían dispuestas a    invertir en estas ideas y se generan lazos entre estas personas. Ésta es una    buena iniciativa, sin embargo es necesario reenfocarlas y manejarlas de mejor    forma ya que los resultados que se obtienen actualmente no suelen ser muy favorables.</font></p>     ]]></body>
<body><![CDATA[<p align="justify"><font size="2" face="Verdana">Las bases para generar un entorno    innovador están planteadas, existen las incubadoras de empresas y existen ideas    innovadoras, es necesario ahora hacer las correcciones necesarias para que no    solo se tengan herramientas que incentiven la innovación y el desarrollo de    negocios sino que estas sean las correctas y apropiadas para el entorno y poder    lograr realmente negocios funcionales y rentables.</font></p>     <p align="justify"><font size="2" face="Verdana">En este sentido, en el presente    artículo se intenta dar respuesta a la problemática de que las incubadoras de    empresas en Bolivia no cuentan con un modelo de incubación sistematizado, al    contrario de ello se realizan incubaciones de manera empírica, lo cual genera    que las empresas que salen de incubadoras no sobrevivan al paso del tiempo.</font></p>     <p align="justify"><font size="2" face="Verdana">El objetivo principal es desarrollar    un modelo de incubación para empresas sistematizado, que les permita a los emprendimientos    iniciar y desarrollarse de manera sostenida, considerando macro procesos, procesos    internos y procedimientos para una incubadora de empresas.</font></p>     <p align="justify"><font size="2" face="Verdana">La estrategia metodológica comprende    centralmente la modelización, a partir de la constitución de una base empírica.    La modelización tiene las siguientes características:</font></p>     <p align="justify"><font size="2" face="Verdana">&#8226;    Identificación de macro    procesos de una incubadora de empresas.</font></p>     <p align="justify"><font size="2" face="Verdana">&#8226;    Descripción de procesos    para cada macro proceso.</font></p>     <p align="justify"><font size="2" face="Verdana">&#8226;    Identificación de procedimientos    para cada proceso</font></p>     <p align="justify"><font size="2" face="Verdana">Para la constitución de base    empírica, principalmente se recopila y se procesa información elaborada por    la empresa Hub 7 S.A. e instituciones oficiales como Instituto Nacional de Estadística,    Ministerio de Educación y Banco Central de Bolivia.</font></p>     <p align="justify"><font size="2" face="Verdana">La disponibilidad y ayuda de    la base empírica permite relacionar las variables analizadas y verificar los    mejores pasos para poder obtener un modelo de incubación de empresas que sea    adecuado para nuestro entorno.</font></p>     <p align="justify"><font size="2" face="Verdana">Es importante señalar el carácter    propositivo del documento, ya que se busca una alternativa de solución a una    necesidad de la sociedad de creación de más empleo y búsqueda de mayor grado    de industrialización de nuestra economía.</font></p>     ]]></body>
<body><![CDATA[<p align="justify"><font size="2" face="Verdana">En términos espaciales el estudio    está localizado en el municipio de Cochabamba con un alcance temporal que abarca    el periodo 2012 al 2014. Se adecua a las características de sectores urbanos    de nuestra realidad boliviana, así como a necesidades que tienen los emprendedores    de nuestro entorno como del sector consumidor.</font></p>     <p align="justify"><font size="2" face="Verdana">El modelo de incubación está    en proceso de aplicación en la empresa Hub 7 S.A.<sup><a href="#1">1</a></sup>,    ubicado en Cochabamba, constituida como una plataforma global de emprendedores    transformacionales que promueve la inspiración, comunidad y acción a través    de emprendimientos sostenibles que solucionan problemas en mercados emergentes.</font></p>     <p align="justify"><font size="2" face="Verdana">En los siguientes acápites se    abordan algunos elementos teórico-conceptuales, modelos de incubadoras destacadas,    la situación diagnóstica del ecosistema emprendedor de Bolivia, una propuesta    de modelización y conclusiones.</font></p>     <p align="justify">&nbsp;</p>     <p align="justify"><font size="3" face="Verdana"><b>1. Consideraciones Teórico-Conceptuales</b></font></p>     <p align="justify"><font size="2" face="Verdana">El abordaje de elementos conceptuales    como Ecosistema Emprendedor, Incubadoras de Empresas, Macro Procesos de Incubación    y Metodología Lean Start-up, constituirá una base teórica para el modelo de    incubación de empresas.</font></p>     <p align="justify"><font size="2" face="Verdana"><b>Ecosistema Emprendedor</b></font></p>     <p align="justify"><font size="2" face="Verdana">Conjunto de agentes que favorecen    o inhiben el impulso de una persona para convertirse en un empresario, así como    determinan las probabilidades de éxito después del lanzamiento de una nueva    actividad.</font></p>     <p align="justify"><font size="2" face="Verdana">Se considera dicho conjunto de    agentes, como grupos de interés en el emprendimiento, que operan en un determinado    entorno geográfico. Son grupos que tienen un interés, real o potencial, en que    haya más espíritu empresarial. Entre dichos agentes podemos encontrar a entidades    públicas, escuelas, centros de formación profesional, universidades, empresas,    inversores, sistema financiero, empresarios, líderes sociales, centros de investigación,    representantes de los trabaj adores, estudiantes, fundaciones privadas, organismos    internacionales de ayuda, etc. (Isenberg, 2010)</font></p>     <p align="justify"><font size="2" face="Verdana"><b>Incubadoras de Empresas</b></font></p>     ]]></body>
<body><![CDATA[<p align="justify"><font size="2" face="Verdana">Son organizaciones que pueden    ser tanto gubernamentales como de carácter privado que incentivan la creación    y crecimiento de nuevas empresas mediante procesos de capacitación y asesoría    empresarial y aportan los elementos básicos para la creación, gestión y desarrollo    de nuevas empresas. Tienen el objetivo de contribuir al desarrollo empresarial    del Estado dado que reduce los riesgos de cierres de negocios. (Isenberg, 2010)</font></p>     <p align="justify"><font size="2" face="Verdana"><b>Macro Procesos de la Incubación</b></font></p>     <p align="justify"><font size="2" face="Verdana">Se identifican el conjunto de    los siguientes macro procesos:</font></p>     <p align="justify"><font size="2" face="Verdana">&#8226;    Sensibilización: La sensibilización    es un impulso al emprendimiento y a la cultura empresarial como estrategia de    desarrollo en la sociedad. Su objetivo es transformar el proyecto de vida de    las personas hacia el emprendimiento. (Vesga &amp; Guerrero)</font></p>     <p align="justify"><font size="2" face="Verdana">&#8226;    Identificación: En esta    etapa se da la elaboración de la idea, desarrollo y terminación del plan de    negocios. El objetivo es desarrollar el plan de</font></p>     <p align="justify"><font size="2" face="Verdana">negocios y buscar la creación    de la empresa. (Vesga &amp; Guerrero)</font></p>     <p align="justify"><font size="2" face="Verdana">&#8226;    Formulación: Acompañamiento    de las empresas en el proceso de implantación, operación y desarrollo de la    empresa. El objetivo es implementar y asesorar el plan de negocios. (Vesga &amp;    Guerrero)</font></p>     <p align="justify"><font size="2" face="Verdana">&#8226;    Puesta en marcha: Consolidación,    seguimiento y supervivencia de la operación de la empresa. El objetivo es reformular    el plan de negocio y sus estrategias. (Vesga &amp; Guerrero)</font></p>     <p align="justify"><font size="2" face="Verdana">&#8226;    Aceleración: Asesoramiento    integral enfocado a la búsqueda de nuevos mercados y desarrollo de nuevos clientes.    El objetivo es ampliar y generar valor agregado para la operación de las empresas.    (Vesga &amp; Guerrero)</font></p>     <p align="justify"><font size="2" face="Verdana"><b>Metodología Lean Start-up</b></font></p>     ]]></body>
<body><![CDATA[<p align="justify"><font size="2" face="Verdana">Es una metodología utilizada    a la hora de abordar el lanzamiento de negocios y productos. Los orígenes del    método se sitúan en la filosofía de producción <i>Lean manufacturing. </i>Según    los principios de <i>Lean manufacturing, </i>se considera como desperdicio todo    aquel gasto de recursos que vaya dedicado a un objetivo que no sea la creación    de valor para el consumidor final.</font></p>     <p align="justify"><font size="2" face="Verdana">Con los métodos usuales, las    empresas comienzan las etapas de desarrollo y el marketing antes de chequear    si efectivamente los supuestos o hipótesis que utilizaron en su planificación    estratégica son realmente válidos. Así, el desarrollo podía concluir en la creación    de artículos para una necesidad inexistente, lo que conllevaría pérdidas para    la compañía.</font></p>     <p align="justify"><font size="2" face="Verdana">En cambio, la metodología Lean    Start-up no tiene como objetivo idear planes de negocios, sino que se enfoca    en un proceso para descubrir qué artículos tendrán éxito en el mercado y cuáles    no. Con un acercamiento científico, busca primero validar las hipótesis y presupuestos    esgrimidos mediante la experimentación de los consumidores con determinado producto.    (Ries, 2011)</font></p>     <p align="justify"><font size="2" face="Verdana"><b>Modelos de Incubadoras Destacadas</b></font></p>     <p align="justify"><font size="2" face="Verdana">Se han elegido incubadoras que    destacan a nivel mundial para analizar sus modelos de incubación y qué es lo    que las hace exitosas y que los proyectos que tienen sean exitosos también.</font></p>     <p align="justify"><font size="2" face="Verdana">&#8226;    WAYRA es una incubadora/aceleradora    de empresas de base tecnológica    perteneciente    a    Telefónica    (Proveedora       de telecomunicaciones española) que inicio su funcionamiento en abril del 2011.    Actualmente en el mundo hay 14 Wayras en 12 países. Al ser una incubadora que    funciona en tantos lugares, una de sus características es que tu idea no sea    enfocada a nivel local, sino a nivel mundial. (Wayra, 2013)</font></p>     <p align="justify"><font size="2" face="Verdana">&#8226;    Start-Up Chile: Este programa    fue iniciado por el Gobierno de Chile con el apoyo de InnovaChile (Gerencia    de Innovación) y la Corporación de Fomento de la Producción de Chile (CORFO).    Recibe financiamiento del Ministerio de Economía, Ministerio de Relaciones Internacionales    y Ministerio de Interior. El programa empezó a principios del 2010 con 22 proyectos    de 14 países. Este programa busca atraer emprendimientos extranjeros para que    se instalen en Chile y de esta forma Chile se pueda convertir en una plataforma    para estos. Se basa en 7 valores principales que son: El valor de las personas,    atreverse a no ser cuadrado, crear cosas extraordinarias, hacerlo uno mismo,    balance corazón/cabeza, la tribu y nunca parar. (Fontaine, 2012)</font></p>     <p align="justify"><font size="2" face="Verdana">&#8226;    Y-Combinator: Acelerador    de negocios fundado en 2005 por Paul Graham, un inversor de empresas tecnológicas    que vino a cambiar el modelo de incubación tal como estaba pensado hasta entonces.    Graham, centró su incubadora en el emprendedor: invertía poco dinero en cada    proyecto (alrededor de 20 mil dólares) e invierten en muchos negocios con los    cuales trabajan intensamente por 3 meses, fortaleciendo sus recursos humanos    con herramientas y estrategias de crecimiento de habilidades de negocios hasta    el día del Demo Day donde se muestran los proyectos a los inversionistas. Posterior    a esto, Y-Combinator sigue apoyando a la compañía para que no fracase por todo    el tiempo que esta lo requiera. (Y-Combinator, 2012)</font></p>     <p align="justify"><font size="2" face="Verdana">&#8226;    Start-up Brasil: Programa    lanzado por el gobierno del Brasil, que ha sido creado por el Ministerio de    Ciencia, Tecnología e Innovación (MCTI) con el apoyo de incubadoras de su región.    El proceso del Start-up Brasil cuenta con tres fases, que se dan en el lapso    de un año, y son las siguientes:</font></p>     <p align="justify"><font size="2" face="Verdana"><b>Primera fase: </b>Por medio    de publicaciones oficiales se deben</font></p>     ]]></body>
<body><![CDATA[<p align="justify"><font size="2" face="Verdana">seleccionar incubadoras, las    cuales seran responsables de los proyectos que se seleccionen. A estas incubadoras    seleccionadas se las debe capacitar para que funcionen de la mejor manera posible    para acelerar el proceso de creación de los emprendimientos.</font></p>     <p align="justify"><font size="2" face="Verdana"><b>Segunda fase: </b>Se realiza    la selección a nivel global de proyectos que estén basados en la tecnología    recordando que el 25% de estos deben ser extranjeros.</font></p>     <p align="justify"><font size="2" face="Verdana"><b>Tercera fase: </b>La incubación    inicia. Los proyectos seleccionados entran a la infraestructura de la incubadora    e inician el proceso que dura de 6 a 12 meses. (Start-up, 2013)</font></p>     <p align="justify"><font size="2" face="Verdana">&#8226; Centro de Incubación de Empresas    de Base Tecnológica (CIEBT): Incubadora de Empresas del Instituto Politécnico    Nacional de México es el organismo público que se encarga de promover y estimular    la creación de empresas de alto impacto. Su función es poder generar un entorno    que provea las condiciones necesarias para el desarrollo de nuevas empresas    de base tecnológica. (CIEBT, 2012)</font></p>     <p align="center"><font size="2" face="Verdana"><img width=468 height=336 src="/img/revistas/rp/n36/v18n36a03_01.jpg"></font></p>     <p align="center"><font size="2" face="Verdana"><img width=457 height=318 src="/img/revistas/rp/n36/v18n36a03_02.jpg"></font></p>     <p align="justify"><font size="2" face="Verdana">En este sentido, considerando    la información presentada en el cuadro No.1 es posible examinar las características    de cada uno de los modelos.</font></p>     <p align="justify"><font size="2" face="Verdana">El modelo de incubación que utiliza    Wayra es bastante bueno ya que realiza primeramente visitas a los lugares para    poder despejar todas las dudas y después del proceso sigue apoyando a las empresas    para que estas no quiebren en su etapa inicial, sin embargo este modelo desde    su concepción está pensado para realizarlo a nivel mundial por el enfoque que    tiene y la presencia que tiene esta incubadora en tantos países, por lo cual    no sería un modelo adecuado para Bolivia dado que nuestra incubadora al menos    por el momento tendra un enfoque local o a lo mucho nacional.</font></p>     <p align="justify"><font size="2" face="Verdana">El modelo planteado por el Start-Up    Chile es interesante dado que surge desde el gobierno por lo cual cuenta con    mayor respaldo. Brinda a las empresas infraestructura y financiamiento, requerimientos    básicos y necesarios de todo emprendimiento, sin embargo una vez que la empresa    está en funcionamiento termina el trabajo de la incubadora. Este aspecto puede    generar resultados negativos dado que es probable que alguna variable no esté    en la realidad como se ha planificado y la nueva empresa no pueda lidiar con    esto y se tenga que cerrar.</font></p>     <p align="justify"><font size="2" face="Verdana">Tenemos por otra parte el modelo    de Y-COMBINATOR, el cual funciona bien y brinda a sus incubados financiamiento,    aunque este es más reducido que los financiamientos que las otras incubadoras    dan y les da apoyo al terminar el proceso de incubación, sin embargo no les    da infraestructura dado que piensan que no es necesario y que debido a las características    de los negocios que incuban estos se pueden manejar desde los hogares y de manera    online.</font></p>     ]]></body>
<body><![CDATA[<p align="justify"><font size="2" face="Verdana">El modelo de incubacion que utiliza    el Start-Up Brasil tiene la debilidad en el momento posterior a la incubación    dado que puede que las empresas fracasen en esta fase inicial, sin embargo al    igual que el Start-Up de Chile está respaldado por el gobierno y trabaja con    incubadoras de primer nivel que aparte de ser buenas al entrar a este programa    tienen una etapa de capacitación para que puedan apoyar adecuadamente a los    negocios que se presenten.</font></p>     <p align="justify"><font size="2" face="Verdana">Por ultimo tenemos el modelo    de incubación que utiliza el CIEBT en México, el cual consta de 3 etapas. Este    modelo brinda infraestructura y seguimiento a las empresas sin embargo no brinda    financiamiento pero ayuda a las empresas a que puedan conseguirlo. Este modelo    es bastante completo debido al trabajo anterior y posterior a la incubación    que se tiene con las empresas.</font></p>     <p align="justify"><font size="2" face="Verdana"><b>Situación Diagnóstica del  Ecosistema Emprendedor de Bolivia</b></font></p>     <p align="justify"><font size="2" face="Verdana">El 28 de Mayo del 2013, se realizó    el 1er Simposio Nacional de Emprendimiento en la Ciudad de Cochabamba - Bolivia,    al tiempo de inaugurar las instalaciones del Hub 7 S.A. una plataforma global    de emprendedores transformacionales que promueve la inspiración, comunidad y    acción a través emprendimientos sostenibles que solucionan problemas en mercados    emergentes.</font></p>     <p align="justify"><font size="2" face="Verdana">En este Simposio en el que participaron    diversas incubadoras de empresas de toda Bolivia, se realizó levantamiento de    información necesario para saber el estado del ecosistema emprendedor boliviano    para así poder identificar las áreas donde las incubadoras de empresas necesitan    apoyo.</font></p>     <p align="justify"><font size="2" face="Verdana">Se obtuvieron los siguientes    resultados de los macro procesos en las cuales estas instituciones trabajan:</font></p>     <p align="center"><font size="2" face="Verdana"><img width=475 height=599 src="/img/revistas/rp/n36/v18n36a03_03.jpg"></font></p>     <p align="justify"><font size="2" face="Verdana">Al concluir este levantamiento    de información se observa que de 19 </font><font size="2" face="Verdana">instituciones,    la cantidad de éstas que realizan los procesos de sensibilización, identificación,    formulación y puesta en marcha es bastante razonable, sin embargo únicamente    una (Fundación Trabajo Empresa) realiza el proceso completo de incubación. Esta    es una debilidad que se tiene y por ende el modelo de incubación que se proponga    debe contener todos los macro procesos.</font></p>     <p align="justify"><font size="2" face="Verdana">En esta misma reunión, sin buscar    resultados representativos, sino obtener mayor información sobre la situación    del ecosistema emprendedor en el país, el Hub 7 S.A. realizó una encuesta a    algunas instituciones del área.</font></p>     <p align="justify"><font size="2" face="Verdana">&#8226;    Se les consulto sobre sus    principales actividades desarrolladas en el año 2012 y se observó que de cada    3 actividades que mencionaron cada institución al menos una es de sensibilización,    lo cual respalda lo analizado en la anterior pregunta sobre la importancia que    se le da a esta primera etapa del proceso emprendedor.</font></p>     ]]></body>
<body><![CDATA[<p align="justify"><font size="2" face="Verdana">&#8226;    Posteriormente se pidió    a las instituciones que identifiquen a sus principales socios estratégicos tanto    dentro como fuera de Bolivia, la mayoría de las instituciones no tiene socios    fuera de Bolivia o cuentan solamente con uno y sus socios dentro de Bolivia    son usualmente los mismos y no son muchos por lo cual se ve la necesidad de    fortaleces las redes que se tienen dentro del país.</font></p>     <p align="justify"><font size="2" face="Verdana">&#8226;    Se les pidió identificar    las principales debilidades que ellos identifican que tiene el Ecosistema Boliviano    y la mayoría coincidió en que el principal problema es la falta de coordinación    y articulación que existe entre todas las entidades que están en el medio seguido    por problemas en la gestión de Incubación y Aceleración. Estos son problemas    que se pueden solucionar con un modelo de incubación base para todas las entidades    del entorno boliviano.</font></p>     <p align="justify"><font size="2" face="Verdana">&#8226;    Se consultó la forma en    que cada una de estas entidades mide el éxito de su organización y que indicadores    utilizan para esto, todas las instituciones utilizan indicadores diferentes    que son más o menos adecuados o medibles, sin embargo no existe un solo indicador    que pueda servir para relacionar el éxito o fracaso de una incubadora en relación    a las demás.</font></p>     <p align="justify"><font size="2" face="Verdana">En los últimos años los índices    relativos a la innovación han ido mejorando </font><font size="2" face="Verdana">en    el país, sin embargo aunque los números de empresas se han incrementado, estas    son muy poco o nada innovadoras por lo cual se da la necesidad de buscar formas    de incrementar este tipo de empresas. Se observa que tanto en Chile como en    Brasil la existencia de incubadoras ayuda mucho en este proceso por lo cual    siguiendo un modelo adecuado puede ser igual de beneficiario para nuestro país.</font></p>     <p align="justify"><font size="2" face="Verdana">Cualquier incubadora de negocios    debe ser capaz de buscar alternativas factibles para evitar las amenazas que    el entorno presenta y poder así consolidar sus empresas en el medio.</font></p>     <p align="justify"><font size="2" face="Verdana"><b>Desarrollo de la Propuesta    de Modelización</b></font></p>     <p align="justify"><font size="2" face="Verdana">Las etapas que tendrá nuestro    modelo serán sensibilización, pre incubación, incubación y aceleración, dado    que un problema que se tiene es que las empresas que inician su funcionamiento    cierran al poco tiempo, es por eso que vemos necesario un modelo que pueda verificar    durante un periodo de tiempo que la empresa esté funcionando adecuadamente o    revisar qué cambios se tienen que hacer. La infraestructura será dada a los    incubados dependiendo de los requerimientos de estos.</font></p>     <p align="center"><font size="2" face="Verdana"><img width=465 height=232 src="/img/revistas/rp/n36/v18n36a03_04.jpg"></font></p>     <p align="justify"><font size="2" face="Verdana">Cada uno de los macro procesos    tiene una duración aproximada y tiene procesos internos que a su vez cada uno    de estos debe tener procedimientos que permitirán que una idea pueda despegar.</font></p>     <p align="justify"><font size="2" face="Verdana"><b>Macro Proceso de Sensibilización</b></font></p>     ]]></body>
<body><![CDATA[<p align="justify"><font size="2" face="Verdana">Este Macro Proceso tiene los    siguientes cuatro procesos internos.</font></p>     <p align="justify"><font size="2" face="Verdana">&#8226;        Identificación de Segmentos    Potenciales</font></p>     <blockquote>       <p align="justify"><font size="2" face="Verdana">o Emprendedores Potenciales:      Emprendedores con idea de negocio no validada. La misma no genera ingresos.      Menos de 3 miembros y menos de 3 años de experiencia. Alto riesgo de fracaso.</font></p>       <p align="justify"><font size="2" face="Verdana">o Emprendedores Nacientes: Emprendedores      con un modelo de negocio implementado, validado con clientes de pago. La misma      genera ingresos. Buscan pasar el Valle de la Muerte.</font></p>       <p align="justify"><font size="2" face="Verdana">o Emprendedores Dinámicos: Emprendedores      con un modelo de negocio probado con un portafolio de clientes y un canal de      distribución establecido y flujo de caja positivo</font></p> </blockquote>     <p align="justify"><font size="2" face="Verdana">&#8226;        Eventos</font></p>     <blockquote>       <p align="justify"><font size="2" face="Verdana">o Start-up Weekend: Evento donde      se unen emprendedores de distintas áreas (diseñadores, programadores, administradores      de empresas, etc) y en un fin de semana buscan llevar ideas a prototipos de      proyectos emprendedores de base tecnológica.</font></p>       <p align="justify"><font size="2" face="Verdana">o Simposio &quot;De Huevo a Gallina&quot;:      Los propósitos de este simposio son difundir y celebrar experiencias exitosas      en emprendimientos dinámicos, que sean inspiradores y motivacionales, analizar      y difundir las nuevas metodologías, herramientas e instrumentos prácticos de      relevancia que se están aplicando en diversos entornos para desarrollar &quot;Modelos      de Empresa&quot; y analizar casos prácticos de nuevas empresas y nuevos empresarios      que han basado su proceso empresarial en esas nuevas metodologías de &quot;Modelos      de Negocios Dinámicos&quot;.</font></p>       ]]></body>
<body><![CDATA[<p align="justify"><font size="2" face="Verdana">o Expo Novus: Su propósito es      la promoción generación, entrega y celebración de emprendimientos innovadores,      que busca solucionar problemas críticos en multi-sectores de la sociedad a través      del diseño, innovación y tecnología. Además de inspirar iniciativas, proyectos      y emprendimientos que incorporan o innovan procesos, metodologías y métodos      en su diseño, tecnología, funcionalidad e impacto.</font></p> </blockquote>     <p align="justify"><font size="2" face="Verdana">o Curricula de Talleres de Sensibilización.</font></p>     <blockquote>       <p align="justify"><font size="2" face="Verdana">&#8226;    Taller Diseña Tu Futuro:      El propósito es que los jóvenes puedan planear lo que desean hacer una vez acaben      el colegio e incitarlos al emprendimiento desde edades tempranas para que puedan      tener sus propias empresas en vez de trabajar en empresas preestablecidas.</font></p>       <p align="justify"><font size="2" face="Verdana">&#8226;    Mujeres Emprendedoras:      Taller para muj eres donde por medio de un cuadernillo de trabajo y 7 cortos      estilo novela se les enseñara la importancia de equilibrar la familia, el trabajo      y su propia realización. Esto para dar un mayor impulso a las emprendedoras      muj eres que suelen ser menos en nuestro entorno.</font></p> </blockquote>     <p align="justify"><font size="2" face="Verdana">o Boot Camps: Mini Start-up Weekend    que dura medio dia o un día y tiene el objetivo principal de incentivar la participación    en el Start-up Weekend.</font></p>     <p align="justify">&nbsp;</p>     <p align="justify"><font size="2" face="Verdana">&#8226;        Screening de emprendedores</font></p>     <blockquote>       <p align="justify"><font size="2" face="Verdana">o Identificar Ideas: Registro      de todas las ideas de emprendimientos que han surgido en el proceso de Eventos</font></p>       ]]></body>
<body><![CDATA[<p align="justify"><font size="2" face="Verdana">o Parámetros/Indicadores de Elegibilidad:      Identificar los factores a considerar para que una idea sea elegible.</font></p>       <p align="justify"><font size="2" face="Verdana">o Parámetros/Indicadores de Calificación:      Establecer un sistema de calificación a las ideas.</font></p>       <p align="justify"><font size="2" face="Verdana">o Invitación Directa: Seleccionar      proyectos que automáticamente están dentro de los parámetros de calificación      y por ende se les realizara una invitación directa para su participación en      el proceso de incubación.</font></p> </blockquote>     <p align="justify"><font size="2" face="Verdana">&#8226;        Banco de proyectos</font></p>     <blockquote>       <p align="justify"><font size="2" face="Verdana">o Calificación: Todas las ideas      de emprendimientos deben estar debidamente calificadas para su registro en el      Banco de proyectos.</font></p>       <p align="justify"><font size="2" face="Verdana">o Elegibilidad: Deben ordenarse      en el Banco de proyectos acorde a su elegibilidad.</font></p> </blockquote>     <p align="center"><font size="2" face="Verdana"><img width=479 height=623 src="/img/revistas/rp/n36/v18n36a03_05.jpg"></font></p>     <p align="justify"><font size="2" face="Verdana"><b>Macro Proceso de Pre Incubación</b></font></p>     <p align="justify"><font size="2" face="Verdana">Este macro proceso tiene los    siguientes cinco procesos internos.</font></p>     ]]></body>
<body><![CDATA[<p align="justify"><font size="2" face="Verdana">&#8226;        Deal Flow</font></p>     <blockquote>       <p align="justify"><font size="2" face="Verdana">o Evaluación Técnica, Económica      y Financiera: Los mentores revisan estas características en los proyectos para      definir que tan sostenible podría llegar a ser.</font></p>       <p align="justify"><font size="2" face="Verdana">o Evaluación del Modelo de Negocios:      Los mentores analizan el Modelo de Negocios y lo califican.</font></p> </blockquote>     <p align="justify"><font size="2" face="Verdana">&#8226;        Registro de emprendimientos</font></p>     <blockquote>       <p align="justify"><font size="2" face="Verdana">o Ficha de registro: Los emprendedores      deben llenar el formulario con información básica de cada uno de los integrantes      del equipo.</font></p>       <p align="justify"><font size="2" face="Verdana">o Brief de Emprendimiento: Los      emprendedores deben llenar el formulario con información básica del emprendimiento.</font></p> </blockquote>     <p align="justify"><font size="2" face="Verdana">&#8226;        Registro Legal</font></p>     <blockquote>       ]]></body>
<body><![CDATA[<p align="justify"><font size="2" face="Verdana">o Manual de Bienvenida: El Hub      7 S.A. le debe otorgar el mismo a los emprendedores para que estos se familiaricen      con la normativa interna del lugar.</font></p>       <p align="justify"><font size="2" face="Verdana">o Contrato de confidencialidad:      Que el Hub 7 S.A. como institución debe firmar asi como los mentores para garantizar      que la idea de emprendimiento no sea robada.</font></p>       <p align="justify"><font size="2" face="Verdana">o Contrato de incubación: Que      el emprendedor debe firmar para establecer algunas condiciones básicas que las      partes deben cumplir.</font></p> </blockquote>     <p align="justify"><font size="2" face="Verdana">&#8226;        Diagnóstico de emprendimientos</font></p>     <blockquote>       <p align="justify"><font size="2" face="Verdana">o Cuestionario diagnóstico: Que      debe llenar cada equipo emprendedor para poder identificar con mayor claridad      la situación actual en la que se encuentra el emprendimiento.</font></p> </blockquote>     <p align="justify"><font size="2" face="Verdana">&#8226;        Generación de Propuesta    de valor</font></p>     <blockquote>       <p align="justify"><font size="2" face="Verdana">o Talleres de temas específicos      que duran alrededor de 3 horas cada uno y que incluyen trabajo que los emprendedores      deben realizar de manera individual que permiten que estos lleguen a generar      la propuesta de valor de su producto/servicio.</font></p> </blockquote>     <p align="center"><font size="2" face="Verdana"><img width=364 height=627 src="/img/revistas/rp/n36/v18n36a03_06.jpg"></font></p>     ]]></body>
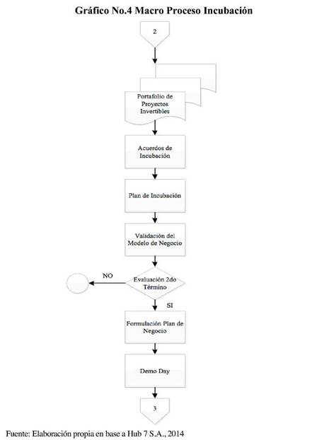
<body><![CDATA[<p align="justify">&nbsp;</p>     <p align="justify"><font size="2" face="Verdana"><b>Macro Proceso de Incubación</b></font></p>     <p align="justify"><font size="2" face="Verdana">Este macro proceso tiene los    siguientes cinco procesos internos.</font></p>     <p align="justify"><font size="2" face="Verdana">&#8226;        Portafolio de proyectos    invertibles</font></p>     <blockquote>       <p align="justify"><font size="2" face="Verdana">o Calificación: Se evalúa como      les fue a los emprendimientos en el proceso de pre incubación</font></p>       <p align="justify"><font size="2" face="Verdana">o Selección: Se identifican los      proyectos que pasaran a esta etapa y los que no.</font></p> </blockquote>     <p align="justify"><font size="2" face="Verdana">&#8226;       Acuerdos de Incubación</font></p>     <blockquote>       <p align="justify"><font size="2" face="Verdana">o Contrato de Incubación: Que      define las condiciones de ambas partes de aquí en adelante.</font></p>       ]]></body>
<body><![CDATA[<p align="justify"><font size="2" face="Verdana">o Términos de Incubación: Que      son independientes para cada emprendimiento acorde a las características que      tiene.</font></p> </blockquote>     <p align="justify"><font size="2" face="Verdana">&#8226;        Plan de incubación</font></p>     <blockquote>       <p align="justify"><font size="2" face="Verdana">o Cronograma: Acorde a los talleres      que debe tener cada emprendimiento y el apoyo de que mentores necesita además      del grado de avance que tiene.</font></p> </blockquote>     <p align="justify"><font size="2" face="Verdana">&#8226;       Validación Modelo de    Negocio</font></p>     <blockquote>       <p align="justify"><font size="2" face="Verdana">o Lean Start-up: Se usara esta      metodología para poder confirmar o rechazar las hipótesis que se plantearon      respecto al modelo de negocio.</font></p> </blockquote>     <p align="justify"><font size="2" face="Verdana">&#8226;        Formulación Plan de    Negocio</font></p>     <blockquote>       <p align="justify"><font size="2" face="Verdana">o Análisis Financiero: Inversión      necesaria, ingresos y gastos, flujo de efectivo.</font></p>       ]]></body>
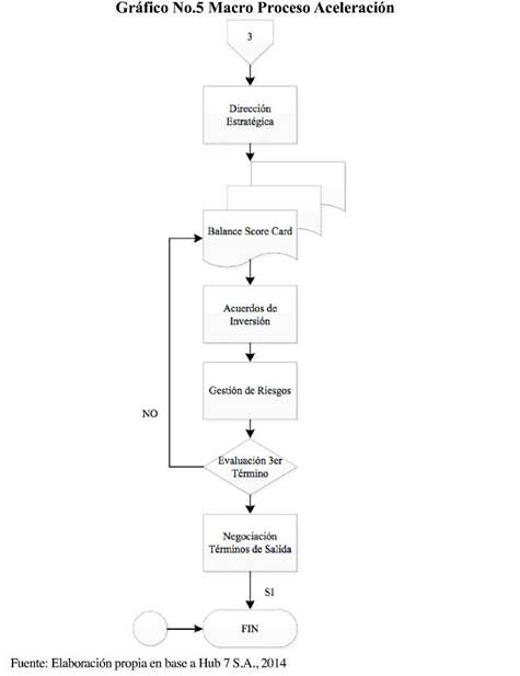
<body><![CDATA[<p align="justify"><font size="2" face="Verdana">o Escenarios de Mercadotecnia:      Los emprendedores deben hacer un estudio de los posibles escenarios de mercadotecnia      que puedan enfrentar y como deben trabajar su marketing para cada uno de estos</font></p> </blockquote>     <p align="center"><font size="2" face="Verdana"><img width=465 height=622 src="/img/revistas/rp/n36/v18n36a03_07.jpg"></font></p>     <p align="justify"><font size="2" face="Verdana"><b>Macro Proceso de Aceleración</b></font></p>     <p align="justify"><font size="2" face="Verdana">Este macro proceso tiene únicamente    cuatro proceso internos.</font></p>     <p align="justify"><font size="2" face="Verdana">&#8226;        Dirección Estratégica</font></p>     <blockquote>       <p align="justify"><font size="2" face="Verdana">o Plan Estratégico Administrativo:      Acorde al Modelo de Negocio validado que se tiene.</font></p>       <p align="justify"><font size="2" face="Verdana">o Plan Estratégico de Marketing:      Acorde a los Escenarios de Mercadotecnia que se han estudiado.</font></p>       <p align="justify"><font size="2" face="Verdana">o Balance Score Card (Cuadro      de Mando Integral): Para poder medir las actividades de la empresa en base a      su visión y estrategia y tener una mirada global de la misma.</font></p> </blockquote>     <p align="justify"><font size="2" face="Verdana">&#8226;       Acuerdos de Inversión</font></p>     ]]></body>
<body><![CDATA[<blockquote>       <p align="justify"><font size="2" face="Verdana">o Firma de contratos: Ya sea      con la incubadora, con inversores ángeles o cualquier otro inversor que se tenga</font></p> </blockquote>     <p align="justify"><font size="2" face="Verdana">&#8226;        Gestión de Riesgos</font></p>     <blockquote>       <p align="justify"><font size="2" face="Verdana">o Evaluación: Mediante herramientas      se debe evaluar los riesgos e identificar maneras de mitigarlos</font></p> </blockquote>     <p align="justify"><font size="2" face="Verdana">&#8226;       Negociación Términos    de Salida</font></p>     <blockquote>       <p align="justify"><font size="2" face="Verdana">o Firma de acuerdos con la Incubadora</font></p> </blockquote>     <p align="center"><font size="2" face="Verdana"><img width=475 height=617 src="/img/revistas/rp/n36/v18n36a03_08.jpg"></font></p>     <p align="justify"><font size="2" face="Verdana"><b>Macro Procesos y Áreas de    Intervención</b></font></p>     ]]></body>
<body><![CDATA[<p align="justify"><font size="2" face="Verdana">Con estos macro procesos definidos    (Sensibilización, Pre incubación, Incubacion y Aceleracion), segun el modelo    planteado, se debe establecer los cruces que se tienen con las áreas de intervención.    Las áreas de intervención con las que se trabajaran son estrategias de negocio,    desarrollo de producto, desarrollo de clientes, desarrollo del emprendedor y    finanzas. Se toman estas áreas de intervención porque el desarrollo de productos    (producción), desarrollo de clientes (comercialización) y las finanzas son funciones    empresariales básicas según Koontz, a éstas se agregan las estrategias de negocio    que son la función principal de una empresa y al ser enfocado a nuevas empresas    y emprendedores es necesario incrementar también un proceso de desarrollo del    emprendedor.</font></p>     <p align="center"><font size="2" face="Verdana"><img width=464 height=248 src="/img/revistas/rp/n36/v18n36a03_09.jpg"></font></p>     <p align="justify"><font size="2" face="Verdana">Es importante mencionar que los    procedimientos deben integrar siempre todas las áreas de intervención.</font></p>     <p align="justify"><font size="2" face="Verdana">Los macro procesos de pre incubación,    incubación y aceleración tienen un tratamiento diferente al de sensibilización,    dado que este está dirigido a cualquier persona para que se pueda incentivar    el espíritu emprendedor y los otros son para personas que ya tienen una idea    que quieren convertirle en empresa.</font></p>     <p align="justify">&nbsp;</p>     <p align="justify"><font size="3" face="Verdana"><b>Conclusiones</b></font></p>     <p align="justify"><font size="2" face="Verdana">El modelo de incubación que se    ha planteado en este trabajo considera todos los aspectos necesarios para poder    tener una empresa rentable y está adaptado a nuestro medio. Este modelo con    todos los procedimientos como se lo plantea, puede ser vendido como modelo de    incubación a cualquier incubadora de empresas de Bolivia para que puedan aplicarlo    y obtener resultados exitosos dado que es un modelo planteado para nuestra realidad.    Es por esto que ayudará a la sistematización de la red de incubadoras de Bolivia.</font></p>     <p align="justify"><font size="2" face="Verdana">Este modelo de incubación puede    ser utilizado como base para generar nuevos modelos de incubación para otros    sectores de la economía que así lo necesiten acorde a los requerimientos específicos    de cada tipo de proyectos.</font></p>     <p align="justify"><font size="2" face="Verdana">Como se ha podido ver con la    implementación realizada, este modelo ayuda a identificar las falencias y fortalezas    de los proyectos y a partir de estos se hacen cambios para que al momento de    invertir no se incurra en perdidas y se tengan proyectos exitosos.</font></p>     <p align="justify"><font size="2" face="Verdana">Una empresa que haya podido concluir    con éxito el modelo de incubación y haya sabido responder a todas los procedimientos    y retos que esta presenta está lista para lidiar con empresas del medio y está    lo suficientemente consolidada, a diferencia de una empresa que no tiene claro    un modelo de negocio y busca emprender sin el apoyo de este y sin propuesta    de valor clara, tendrá dificultades para consolidarse</font></p>     ]]></body>
<body><![CDATA[<p align="justify"><font size="2" face="Verdana">Además, toda empresa que pasa    por el modelo de incubación, al hacerlo pasa por el valle de la muerte, que    es la etapa donde la mayoría de las empresas fracasan, y por ende una empresa    que pasa esta etapa tiene altas probabilidades de consolidarse.</font></p>     <p align="justify"><font size="2" face="Verdana">El objetivo que se planteó este    trabajo han sido logrado, se ha desarrollado un modelo de incubación que permite    que la incubadora inicien sus actividades de manera sostenida dado que el modelo    solo puede continuar si los proyectos son rentables en el medio y si no es así    deben abandonar el proceso o reestructurarse para continuar.</font></p>     <p align="justify"><font size="2" face="Verdana">Se ha constatado que hay poco    conocimiento sobre incubadoras en el medio y muy poca gente está familiarizada    con estos procedimientos por lo cual pienso que el presente proyecto es un aporte    a todo el ecosistema emprendedor boliviano como aporte metodológico que puede    ser replicable en toda Bolivia.</font></p>     <p align="justify">&nbsp;</p>     <p align="justify"><font size="3"><b><font face="Verdana, Arial, Helvetica, sans-serif">Notas</font></b></font></p>     <p align="justify"><font size="2" face="Verdana"><a name="1"></a>1. Sociedad Iniciadora    de Emprendimientos Transformacionales y Econ&oacute;micos</font></p>     <p align="justify">&nbsp;</p> <hr size=2 width="100%" noshade color="#aca899" align=JUSTIFY>     <p align="justify"><font size="3" face="Verdana"><b>Referencias bibliográficas</b></font></p>     <!-- ref --><p align="justify"><font size="2" face="Verdana">CIEBT. (2012). <i>Servicios que    se ofrecen en el CIEBT. </i>Recuperado el 22 de Septiembre de 2013, de CIEBT:    <a href="http://ciebt.ipn.mx/servicios/Paginas/Servicios.aspx" target="_blank">http://ciebt.ipn.mx/servicios/Paginas/Servicios.aspx</a></font>&nbsp;&nbsp;&nbsp;&nbsp;&nbsp;&nbsp;&nbsp;&nbsp;[&#160;<a href="javascript:void(0);" onclick="javascript: window.open('/scielo.php?script=sci_nlinks&ref=601923&pid=S1994-3733201500020000400001&lng=','','width=640,height=500,resizable=yes,scrollbars=1,menubar=yes,');">Links</a>&#160;]<!-- end-ref --><!-- ref --><p align="justify"><font size="2" face="Verdana">Fontaine, J. (2012). <i>ElPrograma.    </i>Recuperado el 8 de Septiembre de 2013, de StartUp Chile: <a href="http://startupchile.org/espanol/el-programa" target="_blank">http://startupchile.org/espanol/el-programa</a></font>&nbsp;&nbsp;&nbsp;&nbsp;&nbsp;&nbsp;&nbsp;&nbsp;[&#160;<a href="javascript:void(0);" onclick="javascript: window.open('/scielo.php?script=sci_nlinks&ref=601924&pid=S1994-3733201500020000400002&lng=','','width=640,height=500,resizable=yes,scrollbars=1,menubar=yes,');">Links</a>&#160;]<!-- end-ref --><!-- ref --><p align="justify"><font size="2" face="Verdana">Fundaempresa. (2013). <i>Memoria    2013. </i>Hub 7 S.A. (2013). <i>Memoria. </i>Cochabamba.</font>&nbsp;&nbsp;&nbsp;&nbsp;&nbsp;&nbsp;&nbsp;&nbsp;[&#160;<a href="javascript:void(0);" onclick="javascript: window.open('/scielo.php?script=sci_nlinks&ref=601925&pid=S1994-3733201500020000400003&lng=','','width=640,height=500,resizable=yes,scrollbars=1,menubar=yes,');">Links</a>&#160;]<!-- end-ref --><!-- ref --><p align="justify"><font size="2" face="Verdana">Incubadoras. (s.f.). <i>Incubadoras    Antecedentes. </i>Recuperado el 8 de Mayo de 2013, de slidesshare: <a href="http://www.slidesshare.net/incubadores/incubadoras-antecedentes-1617839" target="_blank">http://www.slidesshare.net/incubadores/incubadoras-antecedentes-1617839</a></font>&nbsp;&nbsp;&nbsp;&nbsp;&nbsp;&nbsp;&nbsp;&nbsp;[&#160;<a href="javascript:void(0);" onclick="javascript: window.open('/scielo.php?script=sci_nlinks&ref=601926&pid=S1994-3733201500020000400004&lng=','','width=640,height=500,resizable=yes,scrollbars=1,menubar=yes,');">Links</a>&#160;]<!-- end-ref --><!-- ref --><p align="justify"><font size="2" face="Verdana">Isenberg, D. (2010). Como iniciar    una revolución empresarial. <i>Harvard Business Review.</i></font>&nbsp;&nbsp;&nbsp;&nbsp;&nbsp;&nbsp;&nbsp;&nbsp;[&#160;<a href="javascript:void(0);" onclick="javascript: window.open('/scielo.php?script=sci_nlinks&ref=601927&pid=S1994-3733201500020000400005&lng=','','width=640,height=500,resizable=yes,scrollbars=1,menubar=yes,');">Links</a>&#160;]<!-- end-ref --><!-- ref --><p align="justify"><font size="2" face="Verdana">Ministerio de Educación. (2011).    <i>Redes Nacionales de Investigación científica y tecnológica. </i>La Paz.</font>&nbsp;&nbsp;&nbsp;&nbsp;&nbsp;&nbsp;&nbsp;&nbsp;[&#160;<a href="javascript:void(0);" onclick="javascript: window.open('/scielo.php?script=sci_nlinks&ref=601928&pid=S1994-3733201500020000400006&lng=','','width=640,height=500,resizable=yes,scrollbars=1,menubar=yes,');">Links</a>&#160;]<!-- end-ref --><!-- ref --><p align="justify"><font size="2" face="Verdana">Ries, E. (2011). <i>El método    Lean Startup. </i>Deusto.</font>&nbsp;&nbsp;&nbsp;&nbsp;&nbsp;&nbsp;&nbsp;&nbsp;[&#160;<a href="javascript:void(0);" onclick="javascript: window.open('/scielo.php?script=sci_nlinks&ref=601929&pid=S1994-3733201500020000400007&lng=','','width=640,height=500,resizable=yes,scrollbars=1,menubar=yes,');">Links</a>&#160;]<!-- end-ref --><!-- ref --><p align="justify"><font size="2" face="Verdana">Start-up. <i>(2013). faq. </i>Recuperado    el 20 de Septiembre de 2013, de Start-up Brasil: <a href="http://startupbrasil.mcti.gov.br/en/the-program" target="_blank">http://startupbrasil.mcti.gov.br/en/the-program</a></font>&nbsp;&nbsp;&nbsp;&nbsp;&nbsp;&nbsp;&nbsp;&nbsp;[&#160;<a href="javascript:void(0);" onclick="javascript: window.open('/scielo.php?script=sci_nlinks&ref=601930&pid=S1994-3733201500020000400008&lng=','','width=640,height=500,resizable=yes,scrollbars=1,menubar=yes,');">Links</a>&#160;]<!-- end-ref --><!-- ref --><p align="justify"><font size="2" face="Verdana">Vela, J. (2011). Modelo para    la Creación de Incubadoras de Empresas en la Realidad Peruana. Lima, Perú.</font>&nbsp;&nbsp;&nbsp;&nbsp;&nbsp;&nbsp;&nbsp;&nbsp;[&#160;<a href="javascript:void(0);" onclick="javascript: window.open('/scielo.php?script=sci_nlinks&ref=601931&pid=S1994-3733201500020000400009&lng=','','width=640,height=500,resizable=yes,scrollbars=1,menubar=yes,');">Links</a>&#160;]<!-- end-ref --><!-- ref --><p align="justify"><font size="2" face="Verdana">Vesga, R., &amp; Guerrero, A.    (s.f.). <i>Modelo deNegocio. </i>Recuperado el 5 de Abril de   2014,    de       Cultura   en </font><font size="2" face="Verdana">Medellin: <a href="http://www.culturae medellin.gov.co/sites/CulturaE/ciudade/Documents/ComfamaSeptiembre_28_-_Modelo_de_Negocio.pdf" target="_blank">http://www.culturae medellin.gov.co/sites/CulturaE/ciudade/Documents/ComfamaSeptiembre_28_-_Modelo_de_Negocio.pdf</a></font>&nbsp;&nbsp;&nbsp;&nbsp;&nbsp;&nbsp;&nbsp;&nbsp;[&#160;<a href="javascript:void(0);" onclick="javascript: window.open('/scielo.php?script=sci_nlinks&ref=601932&pid=S1994-3733201500020000400010&lng=','','width=640,height=500,resizable=yes,scrollbars=1,menubar=yes,');">Links</a>&#160;]<!-- end-ref --><!-- ref --><p align="justify"><font size="2" face="Verdana">Wayra. (2013). <i>FAQ. </i>Recuperado    el 18 de Septiembre de 2013, de Wayra: <a href="http://wayra.org/es/ayuda/faq" target="_blank">http://wayra.org/es/ayuda/faq</a></font>&nbsp;&nbsp;&nbsp;&nbsp;&nbsp;&nbsp;&nbsp;&nbsp;[&#160;<a href="javascript:void(0);" onclick="javascript: window.open('/scielo.php?script=sci_nlinks&ref=601933&pid=S1994-3733201500020000400011&lng=','','width=640,height=500,resizable=yes,scrollbars=1,menubar=yes,');">Links</a>&#160;]<!-- end-ref --><!-- ref --><p align="justify"><font size="2" face="Verdana">Y-Combinator. (2012). <i>Whatwe    do. </i>Recuperado el 18 de Septiembre de 2013, de YCombinator: <a href="http://ycombinator.com/about.html" target="_blank">http://ycombinator.com/about.html</a></font>&nbsp;&nbsp;&nbsp;&nbsp;&nbsp;&nbsp;&nbsp;&nbsp;[&#160;<a href="javascript:void(0);" onclick="javascript: window.open('/scielo.php?script=sci_nlinks&ref=601934&pid=S1994-3733201500020000400012&lng=','','width=640,height=500,resizable=yes,scrollbars=1,menubar=yes,');">Links</a>&#160;]<!-- end-ref --><p align="justify">&nbsp;</p>      ]]></body><back>
<ref-list>
<ref id="B1">
<nlm-citation citation-type="">
<source><![CDATA[CIEBT. (2012). Servicios que se ofrecen en el CIEBT]]></source>
<year></year>
</nlm-citation>
</ref>
<ref id="B2">
<nlm-citation citation-type="">
<person-group person-group-type="author">
<name>
<surname><![CDATA[Fontaine]]></surname>
<given-names><![CDATA[J.]]></given-names>
</name>
</person-group>
<source><![CDATA[ElPrograma]]></source>
<year></year>
</nlm-citation>
</ref>
<ref id="B3">
<nlm-citation citation-type="">
<source><![CDATA[Memoria 2013. Hub 7 S.A.]]></source>
<year></year>
</nlm-citation>
</ref>
<ref id="B4">
<nlm-citation citation-type="">
<source><![CDATA[Incubadoras. (s.f.)]]></source>
<year></year>
</nlm-citation>
</ref>
<ref id="B5">
<nlm-citation citation-type="">
<source><![CDATA[Como iniciar una revolución empresarial]]></source>
<year></year>
</nlm-citation>
</ref>
<ref id="B6">
<nlm-citation citation-type="">
<source><![CDATA[Redes Nacionales de Investigación científica y tecnológica]]></source>
<year></year>
</nlm-citation>
</ref>
<ref id="B7">
<nlm-citation citation-type="">
<source><![CDATA[El método Lean Startup]]></source>
<year></year>
</nlm-citation>
</ref>
<ref id="B8">
<nlm-citation citation-type="">
<source><![CDATA[]]></source>
<year></year>
</nlm-citation>
</ref>
<ref id="B9">
<nlm-citation citation-type="">
<person-group person-group-type="author">
<name>
<surname><![CDATA[Vela]]></surname>
<given-names><![CDATA[J.]]></given-names>
</name>
</person-group>
<source><![CDATA[]]></source>
<year></year>
</nlm-citation>
</ref>
<ref id="B10">
<nlm-citation citation-type="">
<person-group person-group-type="author">
<name>
<surname><![CDATA[Vesga]]></surname>
<given-names><![CDATA[R.]]></given-names>
</name>
</person-group>
<source><![CDATA[]]></source>
<year></year>
</nlm-citation>
</ref>
<ref id="B11">
<nlm-citation citation-type="">
<source><![CDATA[]]></source>
<year></year>
</nlm-citation>
</ref>
<ref id="B12">
<nlm-citation citation-type="">
<source><![CDATA[]]></source>
<year></year>
</nlm-citation>
</ref>
</ref-list>
</back>
</article>
