SciELO - Scientific Electronic Library Online

 
vol.5 número10Universidades andinas y su rol en la producción de conocimientoRetroalimentación formativa de los docentes índice de autoresíndice de assuntospesquisa de artigos
Home Pagelista alfabética de periódicos  

Serviços Personalizados

Journal

Artigo

Indicadores

Links relacionados

  • Não possue artigos similaresSimilares em SciELO

Compartilhar


Revista Simón Rodríguez

versão impressa ISSN 3006-1385versão On-line ISSN 3006-1385

Rev. Simón Rodríguez vol.5 no.10 Cochabamba ago. 2025  Epub 22-Out-2025

https://doi.org/10.62319/simonrodriguez.v.5i10.59 

Artículo de Investigación

Innovación pedagógica con tecnologías activas en la educación superior en Perú: Un análisis de su impacto y desarrollo

Pedagogical innovation with active technologies in higher education in Peru: An analysis of its impact and development

Beder Orestes Rosales Libia1 
http://orcid.org/0000-0002-9666-1967

Bertha Raquel Amaya Claudio1 
http://orcid.org/0000-0003-0905-8009

Roxana Vásquez-Vilela1 
http://orcid.org/0000-0003-1870-9600

Liliana Elizabeth Siesquen García1 
http://orcid.org/0000-0002-7782-1590

aff1Universidad César Vallejo. Lima, Perú


RESUMEN

La innovación pedagógica se ha convertido en un imperativo para las universidades que buscan garantizar calidad educativa y desarrollar competencias del siglo XXI en sus estudiantes. El presente estudio tuvo como objetivo analizar la implementación e impacto de las innovaciones pedagógicas mediadas por tecnologías activas en la educación superior peruana durante el periodo 2017‑2025. Desde un enfoque cualitativo y diseño documental, se realizó una revisión sistemática siguiendo el modelo PRISMA, consultando bases como Scopus, Web of Science y SciELO. Se analizaron 17 estudios empíricos y revisiones sistemáticas. Los resultados evidencian una transición desde la educación remota de emergencia hacia modelos híbridos consolidados, con mejoras notables en motivación, participación y autonomía estudiantil. Se concluye que la transformación digital avanza de forma sostenida, aunque limitada por brechas en la capacitación docente; por ello, se requiere fortalecer las competencias pedagógicas, establecer incentivos para la innovación y promover marcos éticos en el uso de la inteligencia artificial.

Palabras clave: Innovación educativa; Metodologías activas; Perú; Tecnología; Educación universitaria

ABSTRACT

Pedagogical innovation has become imperative for universities seeking to ensure educational quality and develop 21st-century skills in their students. This study aimed to analyze the implementation and impact of pedagogical innovations mediated by active technologies in Peruvian higher education during the period 2017-2025. Using a qualitative approach and documentary design, a systematic review was conducted following the PRISMA model, consulting databases such as Scopus, Web of Science, and SciELO. Seventeen empirical studies and systematic reviews were analyzed. The results show a transition from emergency remote education to consolidated hybrid models, with notable improvements in student motivation, participation, and autonomy. It is concluded that digital transformation is advancing steadily, although limited by gaps in teacher training. Therefore, it is necessary to strengthen pedagogical competencies, establish incentives for innovation, and promote ethical frameworks for the use of artificial intelligence.

Keywords: Educational innovation; Active methodologies; Peru; Technology; University education

INTRODUCCIÓN

La educación superior, tanto a nivel global, como en América Latina, ha experimentado una transformación acelerada en la última década, impulsada por la masificación de las tecnologías digitales y las crecientes demandas de la sociedad del conocimiento en constante evolución (Bernales, 2023; Santana, 2025). En este contexto, la innovación pedagógica ha dejado de ser una opción para convertirse en un imperativo estratégico para las universidades que buscan no solo asegurar la continuidad y calidad de sus servicios, sino también formar profesionales con las competencias necesarias para el siglo XXI, tales como el pensamiento crítico, la colaboración y la autonomía (Caballero et al., 2025). El eje de esta transformación se encuentra en la adopción de metodologías activas, un conjunto de enfoques didácticos que sitúan al estudiante como protagonista de su propio aprendizaje, en contraste con los modelos tradicionales centrados en la transmisión de información por parte del docente (Silva y Maturana, 2017).

En el caso peruano, este proceso ha seguido una dinámica similar. La implementación de la Ley Universitaria en 2014 y el consiguiente proceso de licenciamiento a cargo de la Superintendencia Nacional de Educación Superior Universitaria (SUNEDU) sentaron las bases para una mejora de las condiciones básicas de calidad, incluyendo la infraestructura tecnológica y la disponibilidad de plataformas virtuales (Ministerio de Educación del Perú, 2022). La pandemia de la COVID-19 funcionó como un catalizador inesperado, al forzar una transición generalizada hacia la educación remota de emergencia. Esta coyuntura evidenció tanto las capacidades instaladas como las brechas persistentes en el sistema universitario (Cámara y Hernández, 2022), a la vez que aceleró la integración de herramientas digitales y estimuló nuevas formas de interacción entre docentes y estudiantes. Dicho proceso abrió la puerta a una reflexión más profunda sobre el modelo pedagógico y el papel de la tecnología en la enseñanza universitaria.

La literatura académica reciente documenta una convergencia creciente entre las metodologías activas y las tecnologías digitales, dando lugar a lo que se puede denominar “tecnologías activas”. Enfoques como el aula invertida (flipped classroom), la gamificación, el aprendizaje basado en problemas (ABP) y proyectos (ABPr), y el uso de plataformas colaborativas, han demostrado su potencial para incrementar la motivación, la participación y el rendimiento de los estudiantes (Galvis Doménech et al., 2024; Jaramillo Mediavilla et al., 2025; Valenzuela Osuna et al., 2024). Más recientemente, tecnologías emergentes como la realidad virtual y aumentada (RVA) y la inteligencia artificial (IA) han comenzado a integrarse en la educación superior, ofreciendo experiencias de aprendizaje inmersivas y personalizadas, pero también planteando nuevos desafíos éticos y pedagógicos (Lutter Calderón Zambrano et al., 2023; Pinargote Castro et al., 2024; Sichez et al., 2024).

No obstante, a pesar del creciente cuerpo de evidencia a nivel internacional y regional, existe una necesidad de sistematizar y analizar en profundidad la experiencia específica del Perú. Si bien existen estudios de caso y revisiones sobre la situación en América Latina (Caballero et al., 2025; Santana, 2025), aún son limitados los trabajos que integren la evidencia empírica nacional sobre la implementación de tecnologías activas en las universidades, comparen las dinámicas entre instituciones públicas y privadas, y examinen los resultados, desafíos y oportunidades emergentes desde la perspectiva de las políticas públicas educativas.

Este artículo busca contribuir a llenar ese vacío, respondiendo a la siguiente pregunta de investigación: ¿De qué manera se han implementado las innovaciones pedagógicas con tecnologías activas en la educación superior peruana entre 2017 y 2025, y cuál ha sido su impacto en términos de resultados de aprendizaje, desafíos institucionales y oportunidades de desarrollo?

En coherencia con ello, el objetivo analizar es la implementación y el impacto de las innovaciones pedagógicas mediadas por tecnologías activas en las universidades peruanas durante el periodo 2017-2025. Específicamente, se pretende: (a) caracterizar las principales metodologías activas y tecnologías digitales adoptadas en la educación superior peruana; (b) sintetizar la evidencia empírica disponible sobre sus efectos en la motivación, participación y rendimiento estudiantil; (c) identificar los desafíos y barreras institucionales, pedagógicas y tecnológicas que condicionan su adopción; y (d) formular recomendaciones estratégicas orientadas a consolidar una transformación digital sostenible y de calidad en el sistema universitario.

El presente estudio se justifica por su contribución a tres niveles. A nivel teórico, integra y contextualiza un corpus de literatura disperso, aportando a la conceptualización de la innovación pedagógica en un entorno de rápida digitalización. A nivel práctico, ofrece a los gestores académicos y docentes un panorama basado en evidencia para la toma de decisiones sobre inversión, formación y diseño curricular. Finalmente, a nivel de política pública, proporciona insumos para el diseño de estrategias de fomento a la innovación y la calidad en la educación superior, en línea con los desafíos de la era post-pandemia.

METODOLOGIA

El estudio se desarrolló bajo un enfoque cualitativo, con un diseño documental sustentado en una revisión sistemática de la literatura, siguiendo las directrices del modelo Preferred Reporting Items for Systematic Reviews and Meta‑Analyses (PRISMA). La búsqueda y selección bibliográfica abarcó el periodo comprendido entre 2015 y 2025, con especial énfasis en los últimos cinco años (2020‑2025), a fin de garantizar la actualidad y pertinencia de la información utilizada.

Se consultaron bases de datos académicas reconocidas internacionalmente, incluyendo Scopus, Web of Science, SciELO (Scientific Electronic Library Online), Redalyc (Red de Revistas Científicas de América Latina y el Caribe), así como revistas indexadas regionales y especializadas en educación superior. Los términos de búsqueda se diseñaron en español e inglés para asegurar la cobertura integral de la literatura disponible, incorporando conceptos clave como “innovación pedagógica”, “tecnologías activas”, “educación superior”, “metodologías activas”, “flipped classroom”, “gamificación educativa”, “realidad virtual educativa”, “aprendizaje colaborativo”, “plataformas digitales educativas”, “pedagogical innovation”, “active technologies”, “higher education”, “active methodologies”, “flipped classroom”, “educational gamification”, “virtual reality education”, “collaborative learning” y “digital educational platforms”.

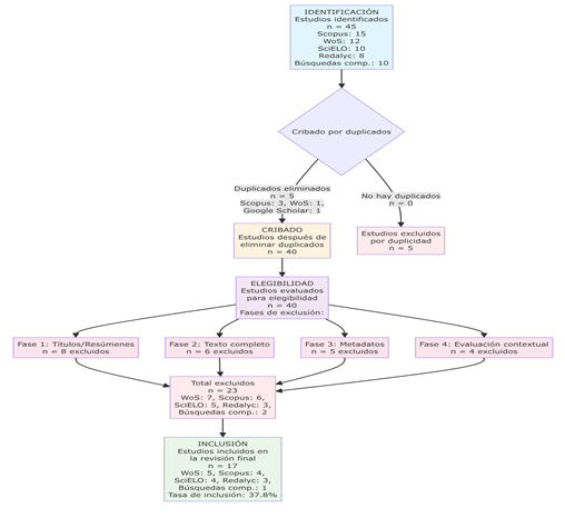
En la búsqueda inicial se identificaron 45 estudios mediante búsquedas sistemáticas en las diferentes bases de datos académicas, distribuidas así: Scopus 15 estudios, Web of Science 12, SciELO 10 estudios, Redalyc agregó 8 estudios, y las búsquedas complementarias en Google Scholar y repositorios institucionales (MINEDU, UNESCO, universidades peruanas) resultaron en 10 estudios adicionales, alcanzando el total de 45 estudios identificados inicialmente. El proceso completo de selección de documentos se detalla en la Figura 1.

Durante la fase de cribado por duplicados, se aplicaron algoritmos de detección de coincidencias exactas y similares, eliminando 5 estudios duplicados (3 de Scopus, 1 de Web of Science, y 1 de Google Scholar), resultando en 40 artículos únicos para evaluación posterior. Tras la evaluación de elegibilidad, se excluyeron 23 estudios que no cumplían con los criterios establecidos. La primera fase de evaluación por títulos y resúmenes eliminó 8 estudios. La segunda fase de análisis de texto completo resultó en la exclusión de 6 estudios adicionales por no cumplir con los criterios de calidad académica requeridos. Una tercera fase de verificación de metadatos y accesibilidad llevó a la eliminación de 5 estudios. En una cuarta fase de evaluación de relevancia contextual excluyó 4 estudios. Como resultado del proceso sistemático de cribado en múltiples fases, se incluyeron finalmente 17 estudios empíricos para el análisis cualitativo, representando una tasa de inclusión del 37.8% respecto a los 40 artículos evaluados.

En cuanto a los criterios de inclusión se establecieron considerando artículos publicados en revistas académicas indexadas en bases de datos reconocidas, estudios empíricos, revisiones sistemáticas y marcos teóricos, investigación realizada en contextos de educación superior, publicaciones en español, inglés y portugués, disponibilidad de texto completo y acceso mediante URL o DOI verificable, y relevancia directa con el tema de innovación pedagógica con tecnologías activas.

Los criterios de exclusión comprendieron documentos sin revisión por pares, tesis de grado, tesis de posgrado y trabajos de grado, materiales de conferencias sin publicación en revista indexada, estudios realizados exclusivamente en educación básica o media, investigaciones con metodología no claramente especificada, y fuentes con enlaces no funcionales o datos incompletos de autoría. Específicamente, se incluyeron artículos de investigación, revisiones sistemáticas, informes institucionales y guías oficiales publicados entre 2017 y 2025 que abordaran la implementación de metodologías activas mediadas por tecnología en la educación superior en Perú y América Latina. Se excluyeron trabajos de opinión sin sustento empírico, publicaciones en blogs no académicos y estudios enfocados exclusivamente en educación básica o técnica.

Para el análisis de los datos se aplicó un enfoque cualitativo mediante análisis temático para identificar patrones y ejes recurrentes en la literatura seleccionada, siguiendo la propuesta metodológica de Braun y Clarke (2006). Los datos extraídos de cada estudio se organizaron en una matriz de caracterización exhaustiva que consideró las siguientes dimensiones: autor(es), año de publicación, país de origen del estudio, tipo de investigación empírica realizada, tamaño y características de la muestra estudiada, tecnología activa o metodología específica utilizada en la intervención, y principales resultados y conclusiones reportadas. Esta matriz permitió realizar una caracterización sistemática de los estudios incluidos y facilitó la identificación de tendencias, patrones y conclusiones consistentes a lo largo de la literatura revisada.

Figura 1 Proceso de selección de estudios 

DESARROLLO Y DISCUSIÓN

El análisis de la literatura revisada revela un panorama dinámico y en expansión sobre la adopción de innovaciones pedagógicas mediadas por tecnologías activas en la educación superior, tanto en el Perú como en América Latina. Los hallazgos muestran una tendencia general hacia la consolidación de modelos híbridos, el fortalecimiento de la cultura digital docente y la incorporación progresiva de metodologías centradas en el estudiante. La evidencia empírica analizada se presenta en tres apartados: (a) la transición hacia modelos híbridos y la adopción tecnológica a nivel regional y nacional; (b) la evidencia de implementación en universidades peruanas, con énfasis en los desafíos y buenas prácticas identificadas; y (c) los impactos reportados sobre la motivación, la autonomía y el rendimiento estudiantil. La Tabla 1 resume los hallazgos de los estudios empíricos y revisiones sistemáticas más significativos incluidos en esta revisión.

Tabla 1 Caracterización de estudios sobre innovación pedagógica con tecnologías activas (2017-2025) 

Autor(Es) Año País Tipo De Estudio Muestra Tecnología Activa Utilizada Resultados Principales
Cabanillas, J. et al. 2025 Perú Estudio descriptivo correlacional 131 docentes de Universidad Nacional de San Agustín (UNSA) Metodologías activas (ABP, aula invertida, gamificación) Correlación positiva muy fuerte (r=0.811) entre uso de metodologías activas y aceptación estudiantil. Necesidad alta de formación en IA (M=4.49) y RVA (M=4.46). Uso moderado de metodologías activas (M=2.81).
Vásquez, E. I., y Jaramillo, A. 2025 Ecuador Estudio mixto 100 estudiantes y 5 docentes de Universidad Nacional de Loja TIC integradas en estrategias pedagógicas para aprendizaje activo 83% de estudiantes percibió incremento en autonomía. 76% reportó aumento de motivación. 70% mejoró participación. Principales barreras: falta de formación (60%), limitaciones de infraestructura (55%), resistencia al cambio (30%).
Proctorizer 2024 Perú Estudio de caso Universidad Continental IA para predicción de desempeño, diseño instruccional; RV en Odontología; simuladores en Derecho; metaverso “ Contiverso ” Modelo de transformación digital liderado desde alta dirección. Certificación QS STARS 5 estrellas en aprendizaje en línea. Principal reto: resistencia al cambio docente, mitigado con formación continua.
CIDECS 2024 América Latina Estudio cuasi-experimental No especificado (comparación con grupo control) ABP y gamificación con herramientas digitales personalizadas Incremento del 15% en rendimiento académico. Aumento en motivación promedio de 3.1 a 4.2 (escala 1-5) comparado con grupo control de enfoque tradicional.
Sichez Muñoz, V. A., et al. 2024 Perú Revisión sistemática Universidades peruanas públicas y privadas Chatbots para atención estudiantil, metaversos, voces con IA, primera carrera de pregrado en IA No se observan diferencias sustanciales entre universidades públicas y privadas respecto a aplicación de IA. Desafíos transversales al sistema.
Cámara, N., y Hernández, C. 2022 México Estudio piloto descriptivo 33 docentes de Facultad de Pedagogía, Universidad Veracruzana Herramientas de comunicación (Facebook, WhatsApp, correo institucional, Eminus ), plataformas digitales (Zoom, Teams , Google Meet ), herramientas colaborativas (Drive, foros, Dropbox) 45.5% siempre usaba herramientas de comunicación; 48.5% casi siempre. Zoom fue la plataforma más utilizada (26 docentes). 70% dispuesto a capacitarse. Principales problemas: conexión a internet (54.5%), carga excesiva de trabajo (30.3%).
Caballero, S., et al. 2025 América Latina Revisión sistemática 26 estudios analizados (2020-2024) Metodologías activas: ABP, aula invertida, gamificación Impacto positivo consistente en promoción de autonomía, motivación, pensamiento crítico y rendimiento académico. Mejoras significativas en indicadores de aprendizaje con enfoque activo.
Bernales, Y. 2023 Perú Estudio descriptivo Revisión de literatura sobre TIC en educación superior Tecnologías de información y comunicación Las TIC han transformado el entorno de aprendizaje tradicional centrado en el docente hacia uno centrado en el alumno. Transición del docente como transmisor de información a facilitador del aprendizaje.
García, M. et al. 2017 México Estudio teórico-reflexivo Análisis documental TIC en educación superior Transformación del modelo educativo tradicional. Los estudiantes pasan de ser receptores pasivos a participantes activos. Necesidad de infraestructura tecnológica y capacitación docente.
Silva, J., y Maturana, D 2017 Chile Propuesta metodológica Marco teórico sobre metodologías activas Metodologías activas fundamentadas en socioconstructivismo Propuesta de modelo para introducir metodologías activas en educación superior. Énfasis en el estudiante como protagonista activo de su aprendizaje y en el aprendizaje social.
Galvis M., et al. 2024 España Revisión sistemática Estudios sobre flipped classroom en educación superior Aula invertida ( flipped classroom ) La metodología flipped classroom maximiza el uso del tiempo de clase, promueve la motivación, favorece la interacción social y la retroalimentación constante. Beneficios en diversificación del aula.
Jaramillo L. et al 2025 Ecuador/ España Revisión sistemática Estudios sobre gamificación universitaria Gamificación en enseñanza universitaria La gamificación incrementa la motivación estudiantil, mejora resultados de aprendizaje y ofrece retroalimentación en tiempo real. Retos didácticos y tecnológicos en su implementación.
Lutter R. et al. 2023 Ecuador Revisión sistemática Estudios sobre RV/RA en educación superior Realidad virtual y aumentada Experiencias inmersivas que favorecen el aprendizaje profundo. Tecnologías emergentes con potencial transformador en educación superior, pero requieren mayor desarrollo de competencias docentes.
Valenzuela, S., et al. 2024 México Revisión de literatura Estudios sobre gamificación en educación superior Gamificación La gamificación influye positivamente en el engagement estudiantil y el rendimiento académico. Revisión identifica beneficios en motivación y participación estudiantil.
Pinargote, M. et al. 2024 Ecuador Revisión sistemática Estudios sobre accesibilidad de RVA Realidad Virtual Aumentada Estrategias para hacer accesible la RVA en educación universitaria. Identificación de desafíos técnicos y pedagógicos, así como beneficios para el aprendizaje inmersivo.
Santana, B. 2025 América Latina Estudio analítico Contexto latinoamericano de educación superior Innovaciones pedagógicas Adopción creciente pero desigual de educación híbrida condicionada por infraestructura, capacitación docente y políticas institucionales. Necesidad de marcos regulatorios sólidos.
Guamán M. et al. 2025 Ecuador Estudio cuasi-experimental No especificado Metodologías activas con tecnología Mejora en motivación y rendimiento académico mediante aplicación de metodologías activas con soporte tecnológico. Identificación de barreras institucionales para implementación.

Análisis de los estudios seleccionados

Transición hacia la educación híbrida y adopción tecnológica

La evidencia regional muestra una adopción creciente pero desigual de la educación híbrida, fuertemente condicionada por la infraestructura tecnológica, la capacitación docente y las políticas institucionales (Santana, 2025). La pandemia actuó como un punto de inflexión, consolidando el uso de Entornos Virtuales de Aprendizaje (EVA) como base para la continuidad académica. En Perú, la respuesta a la crisis fue notablemente sistémica. Gracias a las Condiciones Básicas de Calidad (CBC) exigidas por la SUNEDU, previo a la pandemia, el sistema universitario ya contaba con una base tecnológica sólida. Un informe del Ministerio de Educación del Perú (2022) revela que 92 de 94 universidades públicas licenciadas contaban con plataformas de enseñanza y 93 de 94 disponían de plataformas para bibliotecas virtuales. Esta capacidad instalada fue fundamental para que todas las universidades públicas pudieran migrar a la educación remota de emergencia (ERE) y reiniciar sus actividades en 2020, logrando contener la tasa de interrupción de estudios en un 18.27% en el ciclo 2020-1, una cifra significativamente menor al 35% que se había pronosticado inicialmente (Ministerio de Educación del Perú, 2022).

En cuanto a las tecnologías específicas, más allá de los EVA, se observa una diversificación de herramientas. Una revisión sistemática sobre los avances tecnológicos en universidades peruanas (Sichez et al., 2024) identifica la implementación de chatbots para la atención a estudiantes, el desarrollo de metaversos como el “Contiverso” en la Universidad Continental, la creación de voces con IA en la USIL para materiales educativos, y la oferta de la primera carrera de pregrado en Inteligencia Artificial en la Universidad Nacional de Ingeniería (UNI) a partir de 2024. Un hallazgo clave de esta revisión es que “no se observan diferencias sustanciales entre las universidades públicas y privadas con respecto a la aplicación de IA”, sugiriendo que los desafíos en este campo son transversales al sistema (Sichez et al., 2024).

Evidencia empírica de implementaciones en universidades peruanas

Los estudios de caso y las investigaciones en universidades específicas del Perú permiten aterrizar las tendencias generales y observar los resultados y desafíos a nivel micro.

Un estudio de caso sobre la transformación digital en la Universidad Continental (Proctorizer, 2024) ilustra un modelo de cambio liderado desde la alta dirección. La institución ha integrado la IA para la predicción del desempeño estudiantil, la asistencia en la elaboración de tesis y el diseño instruccional. Además, ha incorporado tecnologías inmersivas como la realidad virtual en Odontología y simuladores de audiencias en Derecho. Este enfoque integral le ha valido certificaciones de calidad como las 5 estrellas de QS STARS en aprendizaje en línea, mostrando que una estrategia institucional sostenida puede generar resultados reconocidos internacionalmente. El principal reto reportado fue la resistencia al cambio, especialmente entre los docentes a tiempo parcial, que fue mitigada con programas de formación y acompañamiento continuo (Proctorizer, 2024).

Por otro lado, una investigación en la Universidad Nacional de San Agustín (UNSA) de Arequipa, con una muestra de 131 docentes, ofrece una radiografía de las percepciones y necesidades de formación (Cabanillas et al., 2025). Los resultados, resumidos en la Tabla 1, muestran que si bien el uso general de metodologías activas es aún moderado (M=2.81 en una escala de 5), la necesidad de formación percibida es muy alta para tecnologías emergentes como la IA (M=4.49) y la RVA (M=4.46). El estudio revela una correlación positiva y muy fuerte entre el uso de metodologías activas por parte del docente y la percepción de aceptación por parte de los estudiantes (r=0.811), lo que sugiere que la experiencia positiva de los estudiantes retroalimenta y fomenta la continuidad de estas prácticas innovadoras por parte del profesorado.

Tabla 2 Percepción y Necesidades de Formación Docente en la UNSA (2023-2024) 

Dimensión Métrica Valor
Necesidades de formación en IA Media (escala 1-5) 4.49
Necesidades de formación en RVA Media (escala 1-5) 4.46
Uso global de metodologías activas Media (escala 1-5) 2.81
Correlación (Uso de metodologías vs. Aceptación estudiantil) Coeficiente de Pearson (r) 0.811**

*Fuente: Adaptado de Cabanillas, et al. (2025). ** p < 0.001.*

En la tabla 2 los resultados evidencian que la capacitación docente constituye un factor decisivo para consolidar la innovación pedagógica. Sin un esfuerzo institucional sostenido de actualización y acompañamiento pedagógico, el potencial transformador de las tecnologías activas se ve limitado, especialmente en universidades con menor madurez digital.

Impacto en la motivación, participación y rendimiento estudiantil

La literatura regional, que incluye datos provenientes de universidades peruanas y de países latinoamericanos como Ecuador, ofrece evidencia cuantitativa consistente sobre los beneficios pedagógicos de las metodologías activas mediadas por tecnología.

En la revisión sistemática sobre metodologías activas en América Latina, Caballero et al. (2025) analizó 26 estudios entre 2020 y 2024, concluyó que la implementación de enfoques como el ABP, el aula invertida y la gamificación tiene un impacto positivo consistente en la promoción de la autonomía, la motivación, el pensamiento crítico y el rendimiento académico. Específicamente, un estudio cuasi-experimental en una universidad de la región reportó que la integración de ABP y gamificación con herramientas digitales personalizadas resultó en un incremento del rendimiento académico del 15% y un aumento en la motivación promedio de 3.1 a 4.2 en una escala de 5 puntos, en comparación con un grupo de control que siguió un enfoque tradicional (CIDECS, 2024).

De forma complementaria, la investigación mixta de Vásquez y Jaramillo, 2025) en la Universidad Nacional de Loja (Ecuador), con una muestra de 100 estudiantes y 5 docentes, corrobora estos hallazgos. Como se muestra en la Tabla 3, los resultados indican una alta percepción de mejora en la autonomía y la motivación. El 83% de los estudiantes percibió un incremento en su autonomía, y más del 70% reportó mejoras frecuentes o siempre en su participación y motivación. Sin embargo, este mismo estudio resalta las barreras persistentes desde la perspectiva docente: la falta de formación (60%), las limitaciones de infraestructura (55%) y la resistencia al cambio (30%) siguen siendo los principales obstáculos para una adopción más generalizada.

Tabla 3 Percepción Estudiantil y Barreras Docentes sobre la Integración de TIC (UNLoja) 

Indicador (Percepción Estudiantil) Porcentaje De Respuesta Positiva (Siempre/Frecuentemente)
Incremento en la autonomía 83%
Mejora en la participación en clase 70%
Aumento de la motivación 76%
Indicador (Barreras Docentes) Porcentaje de Docentes que lo señalan
Falta de formación pedagógica/tecnológica 60%
Limitaciones de infraestructura y conectividad 55%
Resistencia al cambio 30%

Fuente: Adaptado de Vásquez y Jaramillo (2025) y Guamán et al. (2025).

En conjunto, los resultados demuestran que la innovación pedagógica con tecnologías activas en el Perú y América Latina no constituye una experiencia aislada, sino una tendencia en consolidación sostenida. La existencia de una base institucional fortalecida -propiciada por regulaciones como las CBC de la SUNEDU- y la evidencia empírica de impacto positivo la posicionan como una vía efectiva para transformar las prácticas docentes universitarias. No obstante, su ascenso depende decisivamente de superar las brechas en capacitación docente, infraestructura y actitudes de adopción tecnológica, elementos que siguen condicionando el alcance de la transformación educativa en la región.

DISCUSIÓN

Los resultados presentados revelan una narrativa coherente sobre la innovación pedagógica en la educación superior peruana: una transición acelerada y sistémica hacia la digitalización, con beneficios tangibles en el proceso de enseñanza-aprendizaje, pero con desafíos persistentes que condicionan su sostenibilidad y equidad. La discusión de estos hallazgos se articula en tres ejes: la interpretación de la convergencia entre políticas públicas y capacidad institucional, el análisis de la relación entre la adopción de tecnologías activas y los resultados en el aprendizaje, y la reflexión sobre las barreras estructurales que deben ser abordadas.

En primer lugar, la capacidad del sistema universitario peruano para transitar a la educación remota de emergencia sin una interrupción catastrófica es un hallazgo de gran relevancia. A diferencia de otros contextos regionales con respuestas desarticuladas, el caso peruano muestra que la existencia de un marco regulatorio de calidad, impulsado por las Condiciones Básicas de Calidad (CBC) de la SUNEDU, operó como un factor protector y habilitador (Ministerio de Educación del Perú, 2022). Este hecho confirma lo que la literatura internacional señala sobre la importancia de las políticas a nivel macro para catalizar la innovación en el nivel meso (institucional) y micro (aula) (EdTech Hub, 2021). La inversión previa en plataformas y conectividad no fue una decisión aislada, sino el resultado de un proceso de aseguramiento de la calidad que, involuntariamente, preparó al sistema para una crisis sin precedentes. Este hallazgo contrasta con la visión de que la tecnología en educación es un fenómeno puramente de mercado o de adopción individual, y subraya el rol insustituible del Estado y de las agencias de calidad en la construcción de ecosistemas resilientes.

En segundo lugar, la evidencia empírica examinada confirma una correlación positiva y significativa entre la implementación de metodologías activas mediadas por tecnología y la mejora en indicadores clave del aprendizaje como la motivación, la participación y la autonomía (Caballero et al., 2025; CIDECS, 2024; Vásquez y Jaramillo, 2025). El aumento del rendimiento académico en 15 % y la mejora superior a un punto en las escalas de motivación (CIDECS, 2024) evidencian un cambio sustantivo en el rol del estudiante, quien pasa de receptor pasivo a agente activo en la construcción del conocimiento.

Particularmente, el estudio realizado en la Universidad Nacional de San Agustín (UNAS), donde la aceptación estudiantil se correlaciona fuertemente con el uso de estas metodologías por parte del docente (r=0.811), es particularmente elocuente (Cabanillas-García et al., 2025). Este hallazgo sugiere la existencia de un ciclo de retroalimentación positiva: los docentes que innovan obtienen mayor receptividad y compromiso por parte de sus estudiantes, lo que a su vez refuerza la continuidad de estas prácticas. Tal dinámica se alinea con los modelos teóricos que conciben la innovación educativa como un proceso social, cultural y colaborativo, más que como una mera incorporación tecnológica (Silva y Maturana, 2017).

Sin embargo, y este es el tercer eje de la discusión, el optimismo de los resultados debe ser matizado por la persistencia de barreras estructurales. La falta de formación docente emerge como el cuello de botella más crítico (Guamán et al., 2025; Vásquez y Jaramillo, 2025).

Disponer de tecnología no garantiza su aprovechamiento pedagógico: se requiere intencionalidad didáctica y dominio metodológico. La alta demanda de formación en inteligencia artificial y realidad virtual aumentada (Cabanillas et al., 2025) refleja que los docentes son conscientes de la brecha existente entre el potencial de las tecnologías y su actualización profesional. Esta situación se agrava por la resistencia al cambio, un fenómeno complejo que no solo responde a la inercia, sino también a la sobrecarga laboral y a la ausencia de incentivos institucionales para la innovación (Álvarez-Melgarejo et al., 2024). Cabe destacar que el hallazgo de Sichez et al. (2024), referido a la inexistencia de diferencias entre universidades públicas y privadas en la aplicación de Inteligencia Artificial (IA), resulta revelador, pues demuestra que los desafíos no radican principalmente en el acceso a la tecnología, sino en el desarrollo de capital humano y en la consolidación de una adecuada cultura organizacional para la innovación.

En términos metodológicos, se reconoce como limitación de este y de otros estudios afines la escasez de investigaciones longitudinales y experimentales que permitan establecer relaciones causales con mayor rigor. La mayoría de los estudios analizados son de naturaleza descriptiva, correlacional o cuasi-experimental, lo que permite identificar asociaciones fuertes, pero no necesariamente relaciones de causa-efecto. Futuras investigaciones deberían avanzar hacia diseños experimentales (ensayos controlados aleatorizados) para aislar el impacto de intervenciones específicas, así como estudios longitudinales que midan los efectos a largo plazo en la permanencia estudiantil y la inserción laboral.

Asimismo, urge promover el desarrollo y validación de instrumentos de medición contextualizados a la realidad latinoamericana, que permitan evaluar de forma más precisa las competencias de innovación docente. Modelos recientes, como el Innovation Competence Instrument propuesto y validado para mentores médicos en China (2025), pueden servir de referencia metodológica para diseñar herramientas adaptadas al contexto educativo peruano.

En síntesis, la discusión de los resultados permite concluir que el Perú se encuentra en un punto de inflexión. Ha superado la fase de la digitalización forzosa y cuenta con una base institucional y tecnológica para dar un salto cualitativo hacia una verdadera transformación pedagógica. Sin embargo, este salto no será automático. Dependerá de la capacidad de las instituciones para invertir de manera estratégica en el desarrollo de las competencias de sus docentes y para crear una cultura que valore, incentive y sostenga la innovación.

CONCLUSIONES

Este artículo analizó la implementación y el impacto de las innovaciones pedagógicas mediadas por tecnologías activas en la educación superior peruana durante el periodo 2017-2025. A partir de una revisión sistemática de 29 fuentes, se sintetizan las siguientes conclusiones clave:

En primer lugar, la innovación pedagógica en el Perú se sustenta en una base institucional robusta, fortalecida por políticas de aseguramiento de la calidad que precedieron a la pandemia y permitieron una migración ordenada hacia la educación remota. Sin embargo, loa sostenibilidad y y consolidación de estos avances se ven condicionadas principalmente por la brecha en competencias digitales y pedagógicas del cuerpo docente. La alta demanda de formación y la persistente resistencia al cambio emergen como los obstáculos centrales que limitan el despliegue total de modelos híbridos y la integración efectiva de tecnologías emergentes como la inteligencia artificial.

En segundo término, existe evidencia empírica robusta que demuestra el impacto positivo de las tecnologías activas en el aprendizaje. La integración de metodologías como el ABP, el aula invertida y la gamificación, mediadas por tecnología, se correlaciona de manera consistente y significativa con mejoras en la motivación, la participación, la autonomía y el rendimiento académico de los estudiantes. Los resultados cuantitativos, como el incremento del 15% en el rendimiento o el aumento de la motivación en más de un punto en escalas estandarizadas, validan el potencial de estos enfoques para transformar la experiencia de aprendizaje en la educación superior.

Adicionalmente, el análisis revela que no existen diferencias significativas en la adopción de tecnologías avanzadas entre universidades públicas y privadas, pero persisten desafíos transversales en materia de gobernanza y ética. El análisis revela que tanto instituciones públicas como privadas están explorando el uso de la IA. El reto fundamental no es el acceso a la tecnología, sino la creación de marcos institucionales que regulen su uso de manera ética y eficaz, asegurando la integridad académica, la privacidad de los datos y la equidad en su aplicación. La transformación digital debe ser gobernada para que sea verdaderamente educativa.

En respuesta a la pregunta de investigación, se concluye que la adopción de innovaciones pedagógicas con tecnologías activas en la educación superior peruana constituye un proceso dinámico y en creciente aceleración. Sus efectos positivos en el aprendizaje están comprobados, pero su consolidación como transformación sistémica y sostenible depende críticamente de la inversión estratégica en desarrollo docente y del fortalecimiento de una cultura institucional orientada a la innovación y la mejora continua.

En suma, resulta imperativo que las universidades peruanas, con el apoyo de las políticas públicas, implementen programas de formación docente a gran escala, focalizados en el diseño instruccional con tecnologías activas y emergentes; que se establezcan incentivos claros para la innovación pedagógica; y que se desarrollen marcos de gobernanza para el uso ético y responsable de la IA. Solo así se podrá capitalizar el potencial de la tecnología para construir un sistema de educación superior más flexible, equitativo y de alta calidad para el Perú.

Referencias

Álvarez-Melgarejo, M., Torres-Barreto, M. L., y Pedraza-Avella, A. C. (2024). Docencia universitaria colaborativa: beneficios, desafíos y el rol de la tecnología. Magis, Revista Internacional de Investigación en Educación, 17, 1–29. https://doi.org/10.11144/Javeriana.m17.tcduLinks ]

Always Almost There: Perspectives on Mixed Methods Research in Higher Education. (2024). Innovative Higher Education. https://link.springer.com/article/10.1007/s10755-024-09754-0Links ]

Bernales, Y. (2023). Tecnologías de información y comunicación en la educación superior. Horizontes Revista de Investigación en Ciencias de la Educación, 7(29), 1564–1579. http://www.scielo.org.bo/scielo.php?script=sci_arttext&pid=S2616-79642023000301564Links ]

Caballero, S., Vergara, E., Gardi, V., y Rodríguez, J. (2025). Metodologías activas en la educación latinoamericana: una revisión sistemática sobre su impacto en el aprendizaje significativo. Revista InveCom. https://revistainvecom.org/index.php/invecom/article/view/4010Links ]

Cabanillas, J. L., Sánchez, M. C., Guillén, E., y Hurtado-Mazeyra, A. (2025). Percepción docente sobre la aplicación de metodologías activas en la Educación Superior: un estudio en una universidad pública peruana. Píxel-Bit. Revista de Medios y Educación, (73). https://www.revistapixelbit.com/numeros/2025/73/10/index_esp.htmLinks ]

Cámara-Cuevas, N., y Hernández-Palaceto, C. (2022). El uso de las herramientas digitales para la enseñanza en educación superior durante la pandemia por COVID-19: Un estudio piloto. Universidad Veracruzana. https://www.uv.mx/coil/files/2022/06/El-uso-de-las-herramientas-digitales-para-la-ensenanza-en.pdfLinks ]

CIDECS. (2024). Impacto de las metodologías activas y tecnologías digitales en la motivación y el rendimiento académico de estudiantes universitarios. https://cidecs.org/ponencia/impacto-de-las-metodologias-activas-y-tecnologias-digitales-en-la-motivacion-y-el-rendimiento-academico-de-estudiantes-universitarios/Links ]

Development and validation of an innovation competence instrument for medical mentors in China: a mixed-methods study. (2025). BMC Medical Education. https://bmcmededuc.biomedcentral.com/articles/10.1186/s12909-025-07634-5Links ]

EdTech Hub. (2021). 17 EdTech frameworks and who needs to know them. https://edtechhub.org/2021/09/01/17-edtech-frameworks-and-who-needs-to-know-them/Links ]

Galvis, M., Cortijo, G., y Carmona, C. (2024). La aplicación de la metodología flipped classroom en el ámbito de la Educación Superior. European Public & Social Innovation Review, 9, 1–19. https://doi.org/10.31637/epsir-2024-582Links ]

García, M. del R., Reyes, J., y Godínez, G. (2017). El uso de las Tecnologías de la Información y Comunicación en el desempeño de jóvenes universitarios. https://www.researchgate.net/publication/339055108_El_uso_de_las_Tecnologias_de_la_Informacion_y_Comunicacion_en_el_desempeno_de_jovenes_universitariosLinks ]

Guamán, M., Caraguay, S., Gudiño, J., Yaguana, A., y Peñaloza, K. (2025). La aplicación de metodologías activas con tecnología en el aula para mejorar la motivación y el rendimiento académico. LATAM Revista Latinoamericana de Ciencias Sociales y Humanidades, 6(1). https://doi.org/10.56712/latam.v6i1.3545Links ]

Jaramillo, L., Basantes-Andrade, A., Casillas-Martín, S., y Cabezas-González, M. (2025). Gamificación en la enseñanza universitaria: retos didácticos y tecnológicos. Edutec, Revista Electrónica de Tecnología Educativa, (91), 167–184. https://doi.org/10.21556/edutec.2025.91.3695Links ]

Lutter, R., Yánez, M., Dávila, K., y Beltrán, C. (2023). Realidad virtual y aumentada en la educación superior: experiencias inmersivas para el aprendizaje profundo. Religación, 8(37), e2301088. https://doi.org/10.46652/rgn.v8i37.1088Links ]

Ministerio de Educación del Perú. (2022). La universidad peruana: de la educación remota a la transformación digital. El sistema universitario frente al COVID-19 durante 2020 y 2021. https://www.minedu.gob.pe/conectados/pdf/universidad-publica-covid-19-minedu.pdfLinks ]

A Mixed-Methods Research Design to Advance Inclusive and Equitable Teaching. (2024). Innovative Higher Education. https://link.springer.com/article/10.1007/s10755-024-09741-5Links ]

Pinargote, M., Solórzano, C., Lozano, M., y Jiménez, F. (2024). Accesibilidad de la Realidad Virtual Aumentada en la Educación Universitaria: Estrategias, Desafíos y Beneficios. Revista Scientific, 9(33), 252–275. https://doi.org/10.29394/Scientific.issn.2542-2987.2024.9.33.12.252-275Links ]

Proctorizer. (2024). El recorrido de las universidades hacia la transformación digital: caso Universidad Continental (Perú). https://proctorizer.com/el-recorrido-de-las-universidades-hacia-la-transformacion-digital-caso-universidad-continental-peru/Links ]

Reyes-Quintana, M. de los Á. (2025). Thematic analysis in the area of education: a practical guide. Cogent Education. https://www.tandfonline.com/doi/full/10.1080/2331186X.2025.2471645Links ]

Santana, B. (2025). Innovaciones pedagógicas para la educación superior en América Latina: retos y perspectivas contemporáneas. Conexión Científica Revista Internacional. https://sapiensdiscoveries.com/index.php/CCIJ/article/view/89Links ]

Sichez, V., et al. (2024). Avances tecnológicos en las universidades peruanas públicas y privadas con Inteligencia Artificial: aplicaciones, oportunidades y desafíos. Editorial Kuntur. https://submission.editorialkuntur.com/index.php/SUK/catalog/download/42/40/211?inline=1Links ]

Silva, J., y Maturana, D. (2017). Una propuesta de modelo para introducir metodologías activas en educación superior. Innovación Educativa, 17(73), 117–132. http://www.scielo.org.mx/scielo.php?script=sci_arttext&pid=S1665-26732017000100117Links ]

Valenzuela, S., Guardado, K., y Díaz, M. (2024). La influencia de la gamificación en la educación superior. Revisión de literatura. Revista de Investigación en Tecnologías de la Información (RITI), 12(26), 39–47. https://doi.org/10.36825/RITI.12.26.004Links ]

Vásquez, E., y Jaramillo, A. (2025). Integración de las TIC en estrategias pedagógicas para promover el aprendizaje activo en educación superior: diseño y evaluación de modelos. LATAM Revista Latinoamericana de Ciencias Sociales y Humanidades, 6(3). https://doi.org/10.56712/latam.v6i3.3938Links ]

Recibido: 10 de Junio de 2025; Revisado: 03 de Julio de 2025; Aprobado: 11 de Agosto de 2025; Publicado: 22 de Octubre de 2025

Creative Commons License Este es un artículo publicado en acceso abierto bajo una licencia Creative Commons