INTRODUCCIÓN
El curso de matemática cuenta con ciertas particularidades que resulta un desafío para los docentes emplear estrategias adecuadas, las cuales contribuyan en adquirir conocimientos de forma amigable, atendiendo a la diversidad de los estudiantes, aunque el preparar sesiones personalizadas tomando la diversidad en el aula puede demandar tiempo el maestro, terminado por impartir los conocimientos de forma horizontal (Gutiérrez y Jaime, 2021). Los maestros requieren asumir perspectivas diferenciadas en la enseñanza de las matemáticas, considerando los aspectos culturales y estilos de aprendizaje (Schwantes et al., 2019). Una forma puede ser alejándose de los métodos tradicionales, que suelen enfocarse en la transmisión de conocimientos y la repetición de procedimientos, hacia enfoques que promuevan un aprendizaje más significativo y contextualizado.
Para los estudiantes, el aprendizaje de matemática puede resultar muchas veces tedioso y complicado, surge en un importante número de alumnos una especie de rechazo natural hacia esta área, generándole estrés y hasta ansiedad (Cerda et al., 2016), lo que se demuestra muchas veces en el bajo rendimiento académico que se obtiene en esta materia. Para García-Peñalvo y Seoane-Pardo (2015) esta es una de las razones por las cuales, a lo largo de los años, esta disciplina ha sido objeto de numerosas investigaciones y debates en torno a cómo mejorar su enseñanza y aprendizaje.
Un indicador que puede permitir reconocer como es el nivel de aprendizaje en el área de matemática son las evaluaciones estandarizadas. Tomando en referencia los resultados de las pruebas Programme for International Student Assessment (PISA), América del Sur está por debajo del puesto cuarenta de ochenta y uno países, siendo el mejor posicionado de la región Chile (Virtual Educa, 2023). De acuerdo a los informes internacionales revelan que más del 50% de ellos no alcanzan niveles mínimos de competencia en matemáticas (UIS UNESCO, 2024). Además, solo entre el 50% y el 60% de los estudiantes muestran interés en esta materia, variando según el contexto cultural y educativo (GovTech, 2024; SpringerOpen, 2024). A esto se suma que el 60% de los docentes considera que sus métodos de enseñanza requieren mejoras y actualización para adaptarse a las nuevas demandas educativas (NCES, 2023; RAND Public Policy, 2023).
Frente al reto de mejorar los resultados en el área de matemática, resulta fundamental dar una mirada de cómo es la formación de los maestros que imparten esta materia, en la cual deben complementar dominio académico, competencias y estrategias de enseñanza (Seguí y Alsina, 2022). Estos cumplen un papel protagónico porque son responsables de emplear múltiples medios como son material concreto, abstracto, empleo de la tecnología, con el fin de despertar el entusiasmo por esta materia (Zumaeta-Arista et al., 2018).
Algunas de las estrategias didácticas a las cuales pude acudir el maestro para mejorar la práctica profesional pueden ser, el aprendizaje basado en proyectos, la resolución de problemas, el aula invertida, la gamificación y el uso de tecnologías digitales fomentan la participación activa, la creatividad y el pensamiento crítico (Herrera-Pavo 2021; Martín-Rodríguez y Fernández- Batanero 2017; Valverde-Berrocoso y Garrido-Arroyo 2020).
Naveira y Gonzàlesz (2021) en el proceso de enseñanza aprendizaje de la matemática, implica también vincularse con el entorno para obtener aprendizajes más significativos, esto permite inferir que, las vivencias del estudiante pueden ser un factor vinculante donde comprueben que la matemática nos son solo números para la escuela, esta es útil en diversos aspectos de la vida y se emplean de manera continua. El conocimiento de la matemática puede brindar herramientas las cuales ayuden a afrontar retos del día a día (Covián Chávez y Romo Vázquez, 2017).
Suarez et al. (2020) sostuvieron que en el mundo actual se está dando la matematización, por consiguientes los ciudadanos del futuro deben ser capaces de tomar decisiones mediante el cálculo estadístico y resolver problemas de manera espontánea. Es aquí donde emerge una figura negativa de esta tendencia, como es el incremento del uso de la tecnología, ya no hay necesidad de exigir la mente, porque con cualquier dispositivo donde los teléfonos celulares pueden ser los más recurrentes, resuelven todas las dudas. Esto resulta un factor en que la tecnología debe acomodarse y contribuir en la mejora de los aprendizajes porque ofrece múltiples oportunidades de actividades formativas teniendo en cuenta los estilos y progresos de los estudiantes (Méndez et al., 2022).
Fue en esta línea que era necesario revisar la información existente sobre el tema en la literatura académico, por consiguiente, el propósito de esta pesquisa fue describir estrategias didácticas innovadoras para la enseñanza de las matemáticas en las escuelas, una revisión de alcance.
MÉTODO
Se siguió la ruta cualitativa bajo la revisión de la literatura académica donde se contempló los artículos científicos que encuentran en las bases de datos: Proquest, Scopus, WOSS y Sciel
Además, se acudió a los filtros de búsqueda avanzada que permitía cada una de las bases de datos consultadas aunados a los operadores boléanos.
RESULTADOS
Durante la búsqueda preliminar, se hallaron registros en las revistas ProQuest 167, Scopus 416 Web Of Science 55 y Scielo 29, lo cual representó un total de 667 publicaciones en estas plataformas. Utilizando el filtro para eliminar artículos y dando el límite, quedaron de la revista ProQuest 52, Scopus 214, Web Of Science 32, Scielo 12, haciendo un total de 433 artículos eliminados, por lo tanto, quedando 234 artículos examinados, luego se excluye según el título y la verificación de resúmenes, se elimina 186 publicaciones, quedando 48 publicaciones, luego se analizan los artículos completos, eliminándose a 23 publicaciones, quedando 25 artículos elegibles, luego fueron excluidos 11 publicaciones por no cumplir con la elegibilidad quedando finalmente 14 artículos, que cumplen con los criterios de inclusión.
DISCUSIÓN
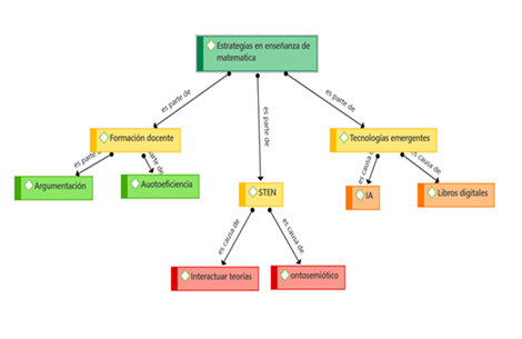
Tomando como referencia la propuesta de esta pesquisa de contemplar estrategias para la enseñanza de matemática en las escuelas, surgieron de la literatura consultada tres tópicos en los cuales coincidieron los autores consultados: el primero es si se desea desarrollar mejores estrategias e innovadoras, se debe ser consciente del estado actual e el cual se encuentran los estudiantes, como se describió en la introducción en Perú el rendimiento en el área de matemática es poco alentador, teniendo similares resultados que muchos países latinoamericanos que también es bajo, evidenciándose cuando se aplican las pruebas estandarizadas como la PISA, por consiguiente, se requiere mejorar la formación inicial de los maestros Salomón-Plata et al. (2024) sostuvieron que se requiere la autoeficacia en la formación inicial de los maestros, desde otra vertiente para fortalecer las estrategias Fernando et al. (2024) se requiere el desarrollo de prácticas argumentativas, es importante que los jóvenes modelen la resolución de problemas (Hourigan y Leavy, 2023).
Un aporte interesante como estrategia es la formulada por Huencho et al. (2024), donde mencionaron que se pueden incorporar en cálculo uso de los juegos de azahar ancestrales, no tan solo es mirar al futuro utilizando la tecnología; sino, también rescatar experiencias con las cuales comunidades nativas de Latinoamérica han podio enseñar a los jóvenes.
El segundo tópico de coincidencia es que la tendencia marca el empleo de la modalidad STEM, este promueve la integración interdisciplinaria de diferentes áreas (Sibomana et al., 2023), para Rosu y Ceobanu (2023) el uso de esta estrategia ayudará a formar mejores ciudadanos frente a situaciones complejas, mientras que, Van der Wal et al. (2019) señalaron que se necesita una alfabetización tecnológica. Utilizar STEM es saludable, sin embargo, se requiere de retroalimentación y permitir que el aprendizaje sea un proceso. Estos aportes se pueden argumentar desde la ontosemiótico, donde se necesita de otras teorías (Giayetto et al., 2024).
El tercer tópico de coincidencia fue el empleo de tecnologías emergentes como estrategia amigable y lúdica en curso de matemática (Annuš y Kmeť, 2024), por ejemplo, Bouzid et al. (2021) sostuvieron que, el enforque informático debe ser aprovechado para la enseñanza de matemática, incluir la gamificación también resultad divertido para los estudiantes porque los juegos hacen puedan asimilar mejor los contenidos. Para Alshehri (2024) la tecnología ha contribuido en la autorregulación de los estudiantes y esto se ha evidenciado con el uso de los libros electrónicos. Su y Chen (2024) y Shen et al. (2023) coincidieron que empelar STEM en línea e incluir la IA favorece al desarrollo de las competencias en esta área. Egara y Mosimege (2024) los autores determinaron que, el ChatGPT puede ser una herramienta útil para apoyar la instrucción de matemáticas, ofreciendo explicaciones claras y ejemplos adicionales.
CONCLUSIONES
No existe duda que el área de matemática ha despertado múltiples investigaciones, porque existe preocupación de cómo hacer que esta materia sea más amigable en los estudiantes y los conceptos aprendidos les sean útiles para toda la vida. Por consiguiente, establecer estrategias innovadoras es una preocupación para los educadores, buscar la forma más efectiva y comprobada por lo cual esta materia sea entendible.
La literatura académica develó que, se requiere fortalecer la formación inicial de los maestros, porque al ejercer la profesión podrán desarrollar mejor las competencias en esta área. El segundó tópico fue el uso del STEM como recurso interdisciplinario y el tercero apoderarse de las tecnologías emergentes.


















