INTRODUCCIÓN
La alfabetización digital, implica el desarrollo de competencias necesarias para utilizar de forma eficaz los dispositivos digitales de información y comunicación, permitiendo así una adecuada participación en contextos sociales y escolares. Por ende, la educación inicial, que abarca los primeros años de vida hasta los seis años, se presenta como una etapa fundamental para iniciar este proceso formativo. No obstante, dicha fase educativa suele ser descuidada en cuanto a la enseñanza digital, debido a que se asume erróneamente que los niños ya han adquirido estas habilidades tecnológicas en el hogar. En vista de ello, se vuelve indispensable reconsiderar esta postura y reconocer la urgencia de implementar una alfabetización digital desde los primeros niveles escolares de forma estructurada y pedagógica.
Asimismo, la capacidad para comprender diversos formatos digitales, como los fijos, dinámicos e interactivos, representa una competencia clave en este proceso. Sin embargo, según UNICEF (2017), los niños aún no desarrollan la habilidad para consultar archivos web en formato fijo; por otro lado, Silva (2021) señala que acceden principalmente a archivos dinámicos con fines de entretenimiento -como YouTube- y no con propósitos educativos. Adicionalmente, Rady Children’s (2018) advierte que muchos niños interactúan con contenidos digitales de tipo interactivo sin supervisión adulta, y dichos contenidos suelen carecer de valor educativo. Por consiguiente, se concluye que los niños aún no han logrado dominar la comprensión ni el uso adecuado de los distintos formatos digitales disponibles en la web, lo cual limita su desarrollo pleno en entornos de aprendizaje digitales.
La alfabetización digital, en términos generales, comprende tres dimensiones fundamentales: la alfabetización computacional, informacional y mediática. En primer lugar, la alfabetización computacional hace referencia a la capacidad de leer y escribir con fluidez en computadoras u otros dispositivos que funcionan con programas informáticos. Sin embargo, estudios como los de Robles-Francia et al. (2020) revelan que los escolares presentan notables carencias en habilidades de lectura en computadora, así como dificultades significativas en tareas de preescritura en pantallas digitales. Estas limitaciones, lejos de ser menores, generan desventajas competitivas y un retraso importante en el desarrollo de competencias digitales básicas. De igual manera, Vargas (2020) subraya que la falta de una alfabetización computacional adecuada impide a los estudiantes desarrollar habilidades fundamentales para la lectura y la escritura en entornos digitales.
En segundo término, la alfabetización informacional se refiere a la capacidad de analizar la información disponible en las redes con el fin de utilizarla de manera crítica y pertinente en contextos educativos específicos. Según autores como George (2020), Werthein (2021) y George y Avello (2021), esta forma de alfabetización es esencialmente social, pues depende del contexto en el que se desenvuelven los individuos. En consecuencia, aquellos estudiantes que carecen de habilidades en el uso de las TIC no gozan de las mismas oportunidades educativas y sociales, y la mera posesión de dispositivos tecnológicos no garantiza el éxito, especialmente si no van acompañados del conocimiento necesario para su uso efectivo (Sandoval-Bravo, 2021; Pérez, 2020).
En tercer lugar, la alfabetización mediática implica la capacidad de distinguir entre información verídica y falsa. Autores como Jenkings (2022) advierten que los escolares, al estar expuestos a una gran variedad de información, a menudo carecen de criterios para discernir su veracidad. Por ejemplo, Fernández-García (2017) señala que el volumen alto y los elementos paraverbales de los mensajes de audio pueden inducir al error, mientras que Observacom (2022) y Alonso (2015) advierten que textos acompañados de ilustraciones llamativas tienden a parecer más creíbles. Asimismo, Fantino (2021) destaca que el lenguaje icónico tiene un poder sugestivo que apela a las emociones del lector, lo que lleva a aceptar como verdaderas imágenes que en realidad pueden ser falsas. Por ende, esta incapacidad para discriminar entre información fidedigna y engañosa evidencia la falta de alfabetización mediática en los escolares.
La revisión de anteriores investigaciones reporta que la alfabetización computacional permite a los escolares la creación de significados digitales; que el empleo de textos mejorados con inteligencia artificial si bien reduce costos, no coadyuva a la construcción de un sentido de identitario y el uso de la multimedia aporta al manejo de contenidos, pero al entrelazarse con actividades cotidianas hay una prevalencia de los valores y las reglas de los padres (Eisenlauer, 2020; Kucirkova y Mackey, 2020; y Kumpulainen et al., 2020). Respecto a la percepción desde la perspectiva de los profesores de educación inicial se encontró buena predisposición para la aceptación del pensamiento computacional, pero no recurren a las bibliotecas digitales para desarrollarlo (Sotelo, 2022; y Coch, 2022).
Las investigaciones sobre alfabetización informacional precisan que, en la educación inicial, el empleo de fuentes digitales favorece las actividades de creatividad a través de clases colaborativas, se potencian y fortalecen las habilidades para el aprendizaje de las áreas de cálculo, razonamiento, lectura, escritura y se intensifica el acceso a textos digitales y gamificación (Aarsand y Sorenssen, 2022 y Magnusson, 2021). Los escolares se comprometen y motivan en la creación de historias divertidas en las que recurren a la animación, elementos visuales, uso del lenguaje oral; en las que todos participan en un ambiente inclusivo que ofrece condiciones de bienestar general (Von Guillern, 2021 y Donelle et al., 2021).
Sobre la alfabetización mediática se ha reportado que los juegos que se ofrecen a través de los medios de comunicación aportan a diversos tipos de aprendizaje en los escolares quienes están familiarizados con las tecnologías, aunque no siempre los juegos están completamente vinculados a la educación, por lo que se considera que la educación mediática debe iniciarse desde la infancia para orientar al consumo responsable de lainformación (Jenson y Droumena, 2017 y Стоянова, 2022). Los padres con carencias materiales cuyos hijos son escolares de educación inicial muestran que la alfabetización mediática está relacionada a estructuras sociales y económicas, lo cual no les permite un acceso fluido a los medios, situación que repercute en la formación de sus hijos quienes resultan imposibilitados de acceder a estos para mejorar sus habilidades en la lectura de la información y el desarrollo del lenguaje oral (Rice y Ortiz, 2021 y Magnusson, 2021a). Otros investigadores como Santana-Mancilla et al. (2021); Linne (2020); Silva et al. (2016); Vela y Jiménez (2022); y Álvarez-Álvarez y García-Prieto (2022) sostuvieron que la tecnología está en constante desarrollo, la alfabetización proporciona la oportunidad de aprender lo que se desea, genera conocimientos a través experiencias para innovar.
La episteme de esta investigación consideró como teoría general el interaccionismo simbólico de (Blumer, 1982 y Piñeros, 2021) quien indicó que la investigación social siempre está en armonía con la realidad empírica, tiene conexión con las experiencias que dan sentido a los objetos, la realidad se basa en la relación del sujeto con el mundo el cual le da sentido y significado, la interacción va relacionada con el sentido social, contexto y situación; Johnson (1986) y Escosteguy (1998) refieren que esta teoría toma en cuenta la cultura y el poder existente; busca el sentido de las representaciones y las prácticas vividas. La teoría sustantiva fue el constructivismo educativo, Guerra (2020) indicó que es un enfoque que sostiene la existencia de una predisposición de los estudiantes a adaptarse a los cambios complejos que ocurren en la sociedad, ante los cuales son necesarios nuevos aprendizajes adquiridos progresivamente; Novak (1988) y Rojo y Damaso (1998) coincidieron cómo construye el ser humano su conocimiento. La teoría temática fue la alfabetización digital de Gilster (1997) definida como la capacidad de comprender y usar la información correcta, entender y pensar críticamente antes y después del uso de las herramientas virtuales.
Por todo lo anterior, esta investigación adquiere especial relevancia, ya que la falta de alfabetización digital afecta directamente a los estudiantes del nivel inicial. En este sentido, se trata de una problemática que requiere atención prioritaria para garantizar el cumplimiento efectivo de los derechos educativos de la infancia. A partir de esta necesidad, se formuló la siguiente pregunta de investigación: ¿Cuáles son los elementos para el análisis de la alfabetización digital en Educación Inicial en la etapa de post pandemia? Y en función de ello, se planteó como objetivo general: analizar la alfabetización digital en Educación Inicial durante el contexto post pandémico.
MÉTODO
El enfoque metodológico adoptado para responder al problema de investigación fue de carácter cualitativo, enmarcado dentro del paradigma naturalista. La investigación se clasificó como básica, con un nivel comprensivo y un corte temporal sincrónico, utilizando datos empíricos actuales para su desarrollo.
En cuanto al análisis de la alfabetización digital, se optó por una categorización apriorística como estrategia para guiar el rumbo del estudio. Esta técnica permitió establecer desde el inicio las categorías a abordar y prever los posibles códigos emergentes durante el proceso de entrevistas. El uso de esta tabla de categorización contribuyó a mantener la coherencia temática, evitando que los testimonios de los informantes se dispersaran en narrativas excesivamente amplias. Asimismo, facilitó una aproximación más profunda y comprensiva al fenómeno en estudio, permitiendo ir al fondo de las experiencias relatadas.
Tabla 1. Categorización de alfabetización digital


Nota: Tabla construida a partir de George y Avello (2021)
La tabla contiene las categorías de alfabetización, las subcategorías y los códigos, los cuales sintetizan lo que busca la investigación, hay muchos otros fenómenos contextuales que rodean el escenario, sin embargo, los que buscan los investigadores de manera fundamental, son los que aparecen en la tabla 1 y que son los que aportarán los datos e información para la fase analítica.
Los informantes clave fueron los sujetos que mostraban un mejor desempeño en el rol que les corresponde dentro de la escuela, debido a que en la investigación cualitativa interesa mucho la calidad de información antes que la cantidad de sujetos que participan, de este modo, con las opiniones de directivos y docentes fueron seleccionados cinco escolares; cinco docentes, cinco madres, cinco promotoras y tres psicólogos educativos. Los criterios de inclusión fueron aceptación informada, firma del consentimiento y asentimiento; docentes con conocimiento teórico y experiencia en alfabetización digital y con aula a cargo.
Los datos se recolectaron con la técnica de la entrevista y como instrumento un guion de preguntas adaptado a cada grupo de informantes, las entrevistas se realizaron hasta saturar la obtención de datos; los adultos escucharon las grabaciones, se ratificaron en su narrativa y autorizaron su uso, lo que permitió que se sometieran al análisis de contenido, cada investigador asignó códigos a las unidades de significado, luego se consensuaron para subirlos al software cualitativo Atlas.ti.9 donde se agruparon en categorías. Un investigador cualitativo experto en educación virtual codificó las entrevistas y hubo coincidencias en 73 de los 80 códigos, lo que equivalen al 91,25 % con lo cual se consideraron válidas la codificación y categorización.
Para el análisis profundo e interpretación, fueron trianguladas cada una de las perspectivas de los entrevistados, luego se hizo la triangulación por categorías y se generaron las redes semánticas que responden al objetivo de investigación, se hizo la triangulación de categorías para responder a la pregunta de investigación.
RESULTADOS Y DISCUSIÓN
Los resultados de la investigación se presentan en cuatro bloques consecutivos, los tres primeros están subtitulados por cada categoría. El cuarto subtítulo es el resultado de los procesos de triangulación general, el cual responde a la pregunta de investigación.
Alfabetización computacional
Esta ocurrió desde el aprendizaje progresivo del uso de las plataformas digitales, los docentes acompañaron durante la ejecución de las actividades y se digitalizó la estrategia del programa oficial de estudios. Los docentes lograron un buen manejo de las herramientas virtuales las que facilitaron la autonomía de los escolares en el uso de las TIC recibiendo retroalimentación permanente; se cumplió con el programa curricular institucional aprobado y con el programa Aprendo en Casa; los estudiantes accedían a programas por medio de enlaces que compartía la docente y utilizaban la pizarra virtual para sus actividades, sobre todo las de dibujo, Figura 1.
Alfabetización informacional
Se inició desde el primer año de confinamiento social, los escolares lograron el uso autónomo de las plataformas; las herramientas virtuales se instituyeron y facilitaron el trabajo colaborativo, salvo para una minoría que carecía de dispositivos inteligentes; en la interacción con los estudiantes se identificaron dificultades familiares y se ofreció soporte emocional a los padres; los alumnos fueron alfabetizados en el empleo de dinámicas interactivas y eran monitoreados durante su uso, se realizaban actividades lúdicas y gamificación para entretenimiento y se establecieron las normas de netiqueta, Figura 2.
Alfabetización mediática
Se observa que se logró la revalorización de la profesión docente por su buen desempeño en las clases y los comentarios en los medios, los familiares apoyaron al aprendizaje los infantes, sin embargo, el cambio de los medios y recursos educativos afectaron la salud docente según reportes periodísticos. La estrategia Aprendo en casa mediada por el docente, ayudó en la continuidad de la educación en forma remota; la docente mantuvo comunicación telefónica con los padres quienes eligieron como medios para recibir las clases la TV de señal abierta y el WhatsApp, pero en sus hogares, priorizaron la conectividad en favor de los estudiantes de grados superiores; la escuela carecía de plataforma propia; los directivos capacitaron a las docentes en el uso de las TIC, realizaron el diagnóstico de los dispositivos con los que contaban los padres e hicieron el seguimiento a las familias afectadas por el COVID - 19, Figura 3.
Discusión
Los hallazgos de esta investigación reafirman el papel central del docente en el proceso de alfabetización digital de los estudiantes, especialmente en el nivel de educación inicial. Se evidencia que, aunque los escolares pueden adquirir habilidades básicas para el uso de tecnologías como la inteligencia artificial, estas competencias no son suficientes por sí solas para garantizar la autonomía ni la construcción de una identidad digital. Esta influencia positiva también se ve reforzada por el compromiso de los padres, quienes no solo facilitan el cumplimiento de la programación académica y los logros de desempeño, sino que también modelan valores esenciales como la responsabilidad y la autodisciplina (Eisenlauer, 2020; Kucirkova y Mackey, 2020; Kumpulainen et al., 2020). En este contexto, el rol del maestro trasciende la mera instrucción técnica, ya que su percepción positiva de la virtualidad, su motivación para emplear herramientas tecnológicas y su dominio del pensamiento computacional generan un efecto multiplicador en el alumnado.
Estos resultados se alinean con la perspectiva teórica de Berger y Luckmann (1986), quienes argumentan que el conocimiento se construye en la interacción social, así como con los principios del constructivismo educativo, donde el aprendizaje significativo requiere la participación activa del estudiante (Guerra, 2020). Asimismo, Gilster (1997) señala que la alfabetización computacional es una puerta de entrada necesaria para acceder a los beneficios que ofrece el entorno digital.
Asimismo, la investigación también revela que la interactividad en espacios virtuales colaborativos -donde los niños desarrollan habilidades como el cálculo, la lectura, la escritura y la creatividad- exige un aprendizaje guiado por el docente. Esto coincide con lo planteado por Aarsand y Sørenssen (2022) y Magnusson (2021), quienes destacan que el acompañamiento docente es crucial en la apropiación de entornos digitales. Herramientas como la gamificación y la lúdica, además de fomentar la motivación, permiten construir relatos que reflejan el entorno familiar del niño y facilitan el acompañamiento pedagógico a partir del reconocimiento de valores, fortalezas y dificultades (Von Guillern, 2020; Donelle et al., 2021).
Un hallazgo relevante está relacionado con el papel de los medios de comunicación y redes sociales como WhatsApp, que influyeron en la percepción de los padres respecto al trabajo docente, promoviendo su implicación en las actividades escolares. Tal como destacan Jenson y Droumena (2017) y Стоянова (2022), los padres desempeñan un rol activo ayudando a sus hijos a filtrar la información y a utilizar herramientas digitales de forma educativa. No obstante, esta investigación identificó una brecha de acceso en hogares con recursos limitados, donde se priorizó el uso de dispositivos para los estudiantes de grados superiores. Esta situación, según Rice y Ortiz (2021) y Magnusson (2021a), refleja desigualdades estructurales de origen social y económico que restringen el desarrollo pleno de los escolares.
En consonancia con investigaciones previas, los resultados aquí expuestos subrayan la utilidad de la tecnología como herramienta para la construcción de conocimiento, tal como lo señalan Santana-Mancilla et al. (2021), Linne (2020), Silva et al. (2016), Vela y Jiménez (2022) y Álvarez-Álvarez y García-Prieto (2022). En suma, los datos recopilados en este estudio encuentran un sólido respaldo teórico en las propuestas de Berger y Luckmann (1986), Guerra (2020) y Gilster (1997), reafirmando la necesidad de una alfabetización digital integral, equitativa y contextualizada desde los primeros años de la educación formal.
Triangulación de resultados
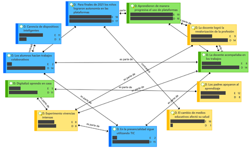
La construcción de la alfabetización digital en el nivel inicial en la post pandemia, se consiguió favoreciendo la autonomía del escolar en las plataformas en las que el aprendizaje ocurrió de manera progresiva con alfabetización computacional, informacional y mediática. El profesorado con dedicación y esmero, reconocido e informado por los medios de comunicación, consiguió la revalorización de la profesión por padres y autoridades, acompañó en la ejecución de tareas en horario extraescolar; mientras que los familiares facilitaron las condiciones materiales para el aprendizaje. El cambio de medios y recursos educativos afectó el bienestar y la salud emocional docente. En la educación post pandémica se continúa con el uso de las TIC; el programa oficial ha sido digitalizado; estudiantes, docentes y directivos experimentaron vivencias intensas ante la urgencia de mostrar evidencias de aprendizaje; la mayoría de los alumnos hacen trabajos colaborativos una minoría presenta aun carencia de dispositivos inteligentes, Figura 4.
Los resultados de este trabajo concuerdan con los sostenido por Valdivia-Barrios et al. (2018); Garro-Rojas (2020); Sádaba y Salaverría (2022); Vela y Jiménez (2022); Álvarez-Álvarez y García-Prieto (2022) quienes encontraron resultados similares. Sin embargo, son diferentes a los de Kerslake y Hannam (2022) quienes encontraron que luego de la aplicación de un programa no mejoró ni el rendimiento ni el trabajo en equipo con sus pares.
Los resultados de esta investigación se sustentan en la teoría de la construcción social de Berger y Luckman (1989) constructivismo educativo de Guerra (2020); y de la alfabetización digital de Gilster (1997).
CONCLUSIONES
La alfabetización digital en la educación inicial en la etapa post pandemia, responde a la madurez y desarrollo del escolar, implica autonomía en el uso de plataformas, aprendizaje progresivo desde la alfabetización computacional, informacional y mediática; se revalorizó el rol docente por el acompañamiento en horario extraescolar; los progenitores apoyaron al aprendizaje; el cambio de medios educativos afectó el bienestar y la salud emocional de los actores de la educación.
La alfabetización informacional ocurrió desde el uso de las plataformas digitales, las docentes acompañaron las actividades de sus alumnos y se digitalizó la estrategia del programa oficial de estudios “Aprendo en Casa”; el docente logró un buen manejo de las herramientas virtuales y empleó la retroalimentaron; se cumplió el programa curricular institucional aprobado; los estudiantes accedían a programas por medio de enlaces y utilizaban la pizarra virtual para sus actividades, sobre todo las de dibujo.
La alfabetización informacional ocurrió en el empleo autónomo de las plataformas digitales; el trabajo colaborativo, se identificaron dificultades familiares y se ofreció soporte emocional a los padres; se realizaron trabajos con el empleo de dinámicas interactivas; las actividades eran monitoreadas, se realizaron actividades lúdicas y de gamificación para entretenimiento y aprendizaje y se establecieron las normas de netiqueta.
La alfabetización mediática fue la menos desarrollada, se dio crédito a las noticias televisivas y de WhatsApp, a través de llamadas telefónicas a los padres se eligieron la TV y WhatsApp para acceder al programa oficial de estudios y en los hogares priorizan la conectividad a clases en favor de los estudiantes de grados superiores; se realiza el diagnóstico de los dispositivos con los que cuentan las familias, además durante la pandemia se hizo seguimiento a las familias afectadas por el COVID - 19.


















