INTRODUCCIÓN
La educación peruana se basa en la formación por competencias de acuerdo a recomendaciones de la Organización de las Naciones Unidas para la Educación, la Ciencia y la Cultura (Unesco) en el Informe Delors (Unesco, 1997), donde se brindó una mirada a la educación que se esperaba en el siglo XXI para los distintos países del Mundo los cuales, se encuentran bajo la influencia de esta organización donde se recomendaba integrar a los estudiantes, brindar oportunidades, distanciarse de la enseñanza que se basaba en contenidos académicos, prepararlos para afrontar al mundo cambiante que requería el desarrollo de aprender a convivir y tomar iniciativa a los diferentes escenarios del entorno; siendo necesario realizar cambios importantes en los sistemas educativos como políticas públicas que incluyeron los cambios curriculares, Perú no pudo ser ajeno a este proceso e impulsó desde inicios de este siglo cambios en el Currículo Nacional de la Educación Básica (CNEB) y el Proyecto Educativo Nacional (PEN), además se reafirmó ser parte de esta tendencia en la Declaración de Lima (Unesco, 2015).
Por consiguiente, es importante que se entiende por competencias tomando en consideración el CNEB comprende la capacidad que favorece a tomar decisiones de manera adecuada en situaciones específicas con principios éticos responsables (Minedu, 2016). Debido a los cambios que se han ejercido en el mundo durante las últimas décadas se requiere estudiantes los cuales hagan uso de la autonomía, afronten retos y tomen decisiones asertivas evidenciando ser competentes (Pozner, 2012).
Para Díaz-Barriga (2011) la incorporación del término competencias comenzó a ser más difundido en los años ochenta, la cual cuenta con diversas interpretaciones, partiendo del constructivismos el estudiantes es capaz de construir sus propios conocimientos, asimismo se aleja de los contenidos conceptuales y la implementación en los diseños curriculares ha exigido también que los docentes reformulen la forman de cómo ejecutan los procesos de enseñanza aprendizaje. Tardif (2008) indicó que las competencias comprenden saber cómo actuar de forma eficaz empleando diversos recursos. “Las competencias son actuaciones ante las diversas situaciones de la vida personal, social y ambiental-ecológica con idoneidad y compromiso ético, y para ello es necesario que la persona desarrolle y aplique las diferentes habilidades de pensamiento complejo” (Tobón, 2013, p. 32). Inchaustegui (2019) sostuvo que, emergieron de la psicología cognitiva y es importante entenderlas e interpretarla desde las diversas cocciones que tiene.
El desarrollo de las competencias en la educación peruana se encuentra reguladas em los contenidos curriculares, sin embargo; este concepto se expande porque se puede hablar de competencias básicas las cuales deben adquirir los estudiantes; pero en una dirección más amplia se recomienda el desarrollo de competencias investigativas, en esta dirección el PEN vigente hasta el año 2036 indica que, se requiere en la educación peruana fortalecer las competencias de indagación e investigación; asimismo, procurar aprendizajes los cuales vinculen el pensamiento lógico con la argumentación (CNE, 2019), además el CNEB señala que, entre los perfiles esperados de los estudiantes peruanos es necesario conseguir indague, en tal sentido comprenda el mundo tanto natural como artificial con el fin de mejorar la calidad de vida en sus entorno. En tal sentido empelar en la educación el enfoque por competencias significa una necesidad para los futuros ciudadanos (Ramírez, 2020).
Las competencias pueden ser entendidas como el conjunto de habilidades y capacidades que cuanta capa persona, su vez estas permiten adaptarse a los distintos escenarios donde tenga que desarrollarse (Irigoyen et al., 2011); sin embargo el termino competencias ha trascendió más como son las competencias básica, genéricas o investigativas en este estudio se abordarán las última, las cuales van a ser abordados desde la siguientes dimensiones: el desarrollo de proyectos de investigación, metodología de un proyecto de investigación y normas de estilo APA (Ceballos-Almeyda & Tobon, 2019).
Las competencias investigativas también cuentan con múltiples interpretaciones desde la academia, pero esta implica: identificar un problema de interés, realizar cuestionamientos, determinar actividades sean individuales o cooperativas, gestionar información y exponer los resultados obtenidos (Juárez y Torres, 2022). Por consiguiente, para desarrollar en las escuelas el trabajo en competencias se requiere maestros preparados, surgiendo los cuestionamientos ¿cuánto saben los docentes peruanos sobre las competencias? ¿cuáles estrategias emplean para trabajar las competencias? Tomando en consideración que hay diversas clasificaciones de las competencias, puede ser más preocupante ¿qué tanto conocen de las competencias investigativas?
En el principio diez del PEN se promueve la investigación en todos los niveles de la educación peruana (CNE, 2019), mientras que en el CENB en la competencia número veinte se precisa indaga empleando el método científico, teniendo en sus capacidades sistematizar la información e indagar; convirtiéndose en un reto para la escuela debido a que los estudiantes deben aprender a delimitar los criterios apropiados para desarrollar una pesquisa y discriminar en dónde obtener información oportuna, pertinente y necesaria; debido a los acelerado cambios que afronta la sociedad en que el acceso a la tecnología y el desarrollo de habilidades digitales se debe sumar a las competencias investigativas, también surgen nuevos cuestionamientos de cómo los jóvenes sistematizaran sus indagaciones debido al empoderamiento exponencial que ha tomado la Inteligencia Artificial (IA) como lo señala el Informe e imaginar la educación presentado el año 2021 en el cual se dan otras miradas al Informe Delors y se expresa la necesidad del desarrollo de competencias digitales en la educación y concomimiento de la IA (Unesco, 2021).
Siendo fundamental que los docentes estén afrontando estos desafíos que se vislumbran en el siglo XXI y estar a la vanguardia de los cambios, siendo capaces de llevarlos a las aulas; sin embargo emergen cuestionamientos si esto será factible de desarrollarse en plenitud en la educación peruana porque son diversos problemas los cuales se afrontan, como desde planificar las sesiones en torno a las competencias, emplear las Tecnologías de la información y Comunicación (TIC) y conocer la ruta adecuada para desarrollar investigación científica.
Desde otra perspectiva, la indagación que se promueve en la escuela peruana está vincula al área de Ciencia y Tecnología, debiendo ser transversal para todas las áreas, se asume que desde la experimentación y exposición de hallazgos los cuales se desarrollan en dicha área se contrasta el método científico, tomando distancia de las humanidades y ciencias sociales, si esto es complejo en la vida académica regular, en la escuela dicha situación se torna más complicada por lo cual se formuló como propósito en esta pesquisa describir las competencias investigativas en la escuela peruana vista por los docentes. Este estudio se considera importante para la comunidad académica porque brinda luces desde los testimonios de los docentes de cómo perciben la investigación en la escuela.
MÉTODO
Se empleó la ruta cualitativa en la cual se exploran los distintos fenómenos desde la mirada de los participantes (Hernández-Sampieri y Mendoza, 2018), lo importantes de este tipo de estudio es que la teorías se construye en el proceso de la indagación; fue con diseño fenomenológico, contó con la participación de treinta docentes a quienes se le compartió una entrevista semi estructurada.
Se contempló como criterios de inclusión que fueran docentes de EBR en ejercicio en los niveles de primaria en la exclusión se desestimó a aquellos docentes de Básica Alternativa, Educación para Adultos y que se desempeñen en Educación Inicial.
RESULTADOS Y DISCUSIÓN
A continuación, se presentan los hallazgos obtenidos a partir del análisis de las percepciones docentes sobre el desarrollo de competencias investigativas en el contexto escolar peruano. Los datos recolectados mediante encuestas y entrevistas semiestructuradas fueron organizados en torno a tres ejes principales: el nivel de preparación investigativa de los docentes, la presencia de prácticas investigativas en el aula, y las condiciones institucionales que favorecen o limitan su implementación. Los resultados permiten identificar patrones comunes, así como contrastes relevantes según región, nivel educativo y formación profesional, ofreciendo una visión integral del estado actual de la investigación escolar desde la experiencia del profesorado.
¿Qué puede precisar sobre las competencias investigativas las cuales se desarrollan en el colegio?
La mayoría manifestó tener conocimiento de ella; sin embargo, existen varias dificultades las cuales permiten el adecuado desarrollo.
Las competencias investigativas son habilidades y aptitudes que permiten a una persona realizar investigaciones de manera efectiva y contribuir al avance del conocimiento en su área. E 6
Son muy importantes porque da las capacidades necesarias a los estudiantes para desarrollar una investigación ordenada y analítica, la cual principalmente se desarrolla en el curso de Ciencia y Tecnología. E 12
Son necesarias para nuestro desarrollo académico. Esto en primer lugar porque nos permite explorar información de manera acertada y en segundo porque nos adecua las reglas y parámetros a seguir para poder redactar nuestros artículos. E 30
Las respuestas resultaron bastante alentadoras porque se puedo evidenciar que mayoritariamente los maestros consultados tienen claro que las competencias comprende capacidades, habilidades y destrezas adquiridas por los estudiantes; esto se puede deber a que en la actualidad se promueve la constante capacitación a docentes tanto en gestión pública y privada, además el CENB es muy claro en dar estas definiciones, teniendo en cuenta que este es un insumo necesario de consulta para la programación curricular.
En torno a la segunda pregunta:
Explique que es la competencia indaga.
Mayoritariamente coincidieron que consiste en buscar información
Busca información sobre determinado tema. E 3
Se refiere a la capacidad de un individuo para llevar a cabo investigaciones y generar conocimientos de manera autónoma. E 15
Creo yo que se refiere a la capacidad de una persona para llevar a cabo investigaciones, buscar información de manera efectiva y analizar datos de manera crítica. E 22
Evidenciando que los maestros la tienen en claro indagar como investigar, pero lo vinculan con buscar información, sin embargo, no denotan la secuencia de la investigación como tal de tener una idea, problematizar o formular hipótesis, como lo recomiendo el CENB de seguir el método científico.
Con lo que respecto a la tercera pregunta
Cree Ud. que en la escuela se desarrolla investigación.
Mayoritariamente dieron como respuesta que no con los respectivos argumentos.
No, porque no saben los docentes investigar. E 7
No, falta de iniciativa por parte de las autoridades competentes. E 11
Considero que las escuelas no desarrollan en sí investigación, ya que no orientan a los estudiantes el procedimiento correcto y la importancia de ella. E 25
Si bien, demostraron tener noción de que es indagar las expresiones son sinceras de un desconocimiento de cómo ejecutarlas y poco apoyo desde la escuela para impulsarla.
En torno a la cuarta pregunta
¿Qué conoce Ud. de redacción científica para realizar investigaciones?
La mayoría expresó ideas con lo que respecta este enunciado; sin embargo, no la tenían claro brindando respuesta como:
Investigación Académica. E 2
Parafrasear. E 9
La redacción científica debe seguir las normas y convenciones establecidas en cada disciplina, Se requiere una redacción clara, precisa y objetiva para comunicar los resultados de la investigación de manera efectiva. E 14
Que es una forma de escribir, comunicar los resultados de una investigación, teniendo en cuenta criterios específicos. E 20
Sé acerca de las normas o reglas como, por ejemplo, APA, Vancouver, etc. También que los artículos de redacción científica van relacionados al ámbito de la investigación para mejorar los estilos de vida o algún avance entre tecnología, medicina o medio ambiente. E 29
Esto demostró claramente que tiene la idea; pero un poco alejada de lo que es la teoría.
En relación a la quinta consulta:
Cree que a los estudiantes se les enseña a gestionar información ¿por qué de su respuesta?
El equilibrio de las respuestas fue parejo.
Sí, pero todos no comprenden. E 6
Se les enseña a diseñar estrategias para indagar y, a registrar datos obtenidos, pero no se les enseña a sistematizar y gestionar adecuadamente la información. E 20
Creo que no se llega a ello. Lo docente no prepara a los estudiantes para una buena búsqueda informativa. E 25
No, porque algunos docentes desconocen cómo hacerlo, algunos estudiantes no tienen interés en el estudio porque solo buscan aprobar el año. E 28
Si bien se enseña en la escuela existe la dificultad comprensión para los estudiantes y desde otra mirada los docentes desconocen cómo hacerlo.
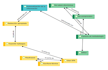
Teniendo en cuenta la sub categoría emergentes las cuales afloraron desde la consulta a los docentes procesado en el Atlas TI.
Se puede visualizar que desde la consulta de los docentes en torno a la indagación requiere diversos aspectos como es la creatividad, pensamiento crítico o curiosidad.
Se puede observar que efectivamente tiene ideas diversas de cómo se organiza la información, como parafrasear o emplear las normas APA.
Discusión
Los hallazgos de esta pesquisa confrontada con estudios previos como los de Aular et al. (2009) realizada en Venezuela a pesar distancia del tiempo y ser un estudio cuantitativo tuvo como conclusión un aspecto importante de resaltar la limitación tanto en directivos y docentes de ejecutar las competencias investigativas. Desde otra mirada en un estudio cualitativo de revisión sistemática llegaron a la conclusión que para ejecutar en el desempeño docente las competencias investigativas se requiere la permanente actualización, como así fue posible evidenciar dada las respuestas mayoritarias con respecto al tema de forma positiva (Vargas-Hernández, 2021). Para Moscoso-Ramírez & Carpio-Cordero (2022) las competencias investigativas son importantes sean de conocimiento de los docentes en todos los niveles siendo fundamentales en la educación superior, en tal sentido se consultó solo a maestros de EBR; sin embargo deben ser de conocimiento obligatorio para todos aquellos quienes ejerzan la docencia, desde otra mirada Paredes-Pérez et al. (2023) señalaron que desde la formación profesional se requiere inculcar las competencias investigativas porque mejoran el desempeño de los futuros maestros, coincidiendo con Orama & Mena (2022) quienes estudiaron en Cuba la formación inicial de los futuros docentes requiere la inclusión de competencias básicas e investigativas.
CONCLUSIONES
El estudio permitió inferir mediante la codificación de las consultas realizadas que un importante número de docentes conoce las competencias investigativas, sin embargo, les cuesta desarrollarlas en el aula con sus estudiantes, las sub categorías emergentes permitieron aflorar dos términos en los cuales coincidieron los maestros indagación la cual contempla aspectos como ejecutar el pensamiento crítico, curiosidad, empelo del método científico y sistematizar información en donde se tuvo en común redactar y trasmitir información. Finalmente es importante que los docentes se encuentren actualizados, siendo requisito desde la formación inicial universitaria la adquisición de competencias las cuales puedan fortalecer su práctica pedagógica con sus discentes.
CONFLICTO DE INTERESES. Los autores declaran que no existe conflicto de intereses para la publicación del presente artículo científico.
















