INTRODUCCIÓN
La educación inicial, reconocida globalmente como cimiento del desarrollo humano, se erige como un período crucial para el crecimiento cognitivo, emocional y social de los niños (Organización de las Naciones Unidas para la Educación, 2022). Este nivel educativo sienta las bases para el éxito académico futuro, la integración social y la formación de ciudadanos competentes y comprometidos (Calderón et al., 2024). En América Latina, la educación inicial adquiere una relevancia aún mayor debido a la heterogeneidad socioeconómica y cultural que caracteriza a la región, si bien se han logrado avances significativos en la expansión de la cobertura, persisten desafíos relacionados con la calidad, la equidad y la pertinencia de los programas ofrecidos (Gajardo, 2022).
Los docentes, actores centrales en este escenario, desempeñan un rol fundamental en la formación integral de los niños, influyendo en su desarrollo cognitivo, socioemocional y físico. Su labor trasciende la mera transmisión de conocimientos, abarcando la creación de ambientes de aprendizaje estimulantes, seguros y afectuosos, que promuevan la exploración, la creatividad y el desarrollo de habilidades sociales (Franco, 2024). Sin embargo, para cumplir eficazmente con esta tarea, requieren una formación sólida y continua, que les permita adquirir y actualizar conocimientos, desarrollar habilidades pedagógicas innovadoras y adaptarse a las necesidades cambiantes de los niños y sus comunidades (Grande et al., 2023).
En este contexto, los líderes educativos emergen como figuras clave para impulsar la mejora de la educación inicial, asumiendo la responsabilidad de diseñar políticas inclusivas, asignar recursos adecuados y apoyar el desarrollo profesional de los docentes. Su liderazgo debe orientarse hacia la creación de sistemas educativos equitativos y de calidad, que garanticen el acceso a oportunidades de aprendizaje para todos los niños, independientemente de su origen socioeconómico o cultural (Ortega et al., 2022).
No obstante, los líderes educativos en América Latina enfrentan retos complejos y multifacéticos, que dificultan su capacidad para transformar la educación inicial. Entre ellos se encuentra la falta de recursos financieros y humanos, que limita la inversión en infraestructura, materiales educativos y programas de formación docente (Fernández, 2021). Asimismo, la desigualdad social y económica, presente en muchos países de la región, se traduce en disparidades en el acceso a la educación inicial de calidad, afectando especialmente a los niños que viven en zonas rurales, comunidades indígenas o contextos de pobreza. Además, la falta de articulación entre los diferentes niveles educativos y la escasa participación de las familias y la comunidad en los procesos educativos dificultan la implementación de políticas y programas eficaces (Marcos, 2024).
A estos desafíos estructurales se suman otros de carácter pedagógico, como la necesidad de promover prácticas educativas innovadoras y centradas en el niño, que respeten su individualidad y fomenten su desarrollo integral. Asimismo, es fundamental abordar las dificultades de aprendizaje y los problemas de conducta que puedan presentar algunos niños, implementando estrategias de apoyo individualizadas y promoviendo la inclusión de estudiantes con necesidades educativas especiales. En este sentido, la formación docente en estrategias pedagógicas inclusivas y en la gestión del aula se torna imprescindible para garantizar que todos los niños tengan la oportunidad de aprender y desarrollarse plenamente (Segovia et al., 2024).
Otro desafío importante se relaciona con la evaluación del aprendizaje en la educación inicial, que debe trascender la mera medición de conocimientos y habilidades para centrarse en la observación y el registro del desarrollo integral de los niños. La evaluación formativa, entendida como un proceso continuo y reflexivo, permite a los docentes adaptar su práctica pedagógica a las necesidades individuales de cada niño, brindando un apoyo personalizado y fomentando su progreso. Asimismo, la evaluación debe ser utilizada como una herramienta para identificar las fortalezas y debilidades del sistema educativo, informando la toma de decisiones y orientando la mejora continua de la calidad (Vargas y Sepúlveda, 2023).
Finalmente, la integración de las tecnologías de la información y la comunicación en la educación inicial representa una oportunidad para enriquecer las experiencias de aprendizaje de los niños. Si bien las TIC pueden ser utilizadas para acceder a recursos educativos innovadores, promover la creatividad y fomentar la colaboración, su uso efectivo requiere una planificación cuidadosa y una formación adecuada de los docentes. Es fundamental que los docentes aprendan a seleccionar y utilizar las TIC de manera crítica y reflexiva, integrándolas de forma coherente con los objetivos pedagógicos y las necesidades de los niños (Liriano, 2024).
En este contexto desafiante pero prometedor, es necesario cuestionarse ¿cuáles son los principales retos de la educación inicial en América del Sur en la actualidad? ¿qué desafíos clave deben superar los líderes educativos mientras asumen su papel como guías y organizadores del proceso? De ahí que el objetivo del presente artículo de revisión sistemática fue analizar el estado actual de las investigaciones relacionadas con los desafíos e implicaciones del liderazgo directivo en el nivel educativo inicial en América del Sur entre el 2023 y 2025.
MÉTODO
En el estudio se llevó a cabo una revisión sistemática cualitativa de la literatura con el objetivo de integrar y analizar diferentes investigaciones cuantitativas y cualitativas que abordaron, de manera detallada y crítica, los principales los desafíos del liderazgo directivo en escuelas de educación inicial con respecto a la dirección de escuelas preescolares en algunos países de América del Sur. A través de un análisis de contenido, se logró resumir la información extraída de los artículos científicos, lo que facilitó una evaluación crítica de los resultados.
Criterios de selección y bases de datos utilizadas
Para sistematizar la información, se seleccionaron artículos publicados entre 2023 y 2025. Se empleó la guía actualizada para la publicación de revisiones sistemáticas PRISMA, siguiendo las etapas de identificación, cribado, elegibilidad e inclusión, lo que facilitó estructurar el proceso. Se efectuó una búsqueda de artículos publicados en español e inglés; en las bases de datos SciELO, Scopus y Web of Science.
El análisis de las bases de datos revela que el 50% de los artículos seleccionados provienen de SciELO, como fuente predominante y confiable en la investigación abordada; el 10% corresponden al Web of Science y el 40% a Scopus, lo que indica una diversidad en los estudios consultados. La selección de Scopus, Web of Science y SciELO se justifica por su amplia cobertura y utilidad en la investigación académica. Scopus ofrece una gran cantidad de revistas indexadas, mientras que Web of Science proporciona una mayor retrospectividad histórica; SciELO, por su parte, facilita el acceso gratuito a revistas científicas en América Latina. Estas bases complementan las necesidades de búsqueda y análisis bibliométrico en el tema objeto de investigación.
Criterios de inclusión y exclusión
Los criterios de inclusión tuvieron en cuenta que fueran artículos de revistas indexadas en las bases de datos seleccionadas; que constituyeran artículos de investigación o revisiones acordes al tema objeto de estudio en la región de América del Sur, que el contenido y las palabras clave estuvieran relacionadas con desafíos, liderazgo directivo, educación inicial; redactados en español e inglés; publicados en el período de 2023 a 2025, de acceso abierto. Se excluyeron aquellos que no cumplían con los criterios de inclusión establecidos y que el nivel de aplicación estuviera en un nivel de enseñanza superior a la inicial.
Estrategias de búsqueda y proceso de selección de estudios
La estrategia de búsqueda se fundamentó en la elección de descriptores apropiados en español e inglés, combinando operadores lógicos "AND" y “OR”. Se aplicaron filtros para limitar la búsqueda a los años comprendidos entre 2023 y 2025.
Perfil 1: Búsqueda General
("desafíos del liderazgo" OR "retos del liderazgo") AND ("liderazgo directivo" OR "dirección escolar") AND ("educación inicial" OR "educación preescolar").
("leadership challenges" OR "leadership challenges") AND ("managerial leadership" OR "school management") AND ("early childhood education" OR "preschool education").
Perfil 2: Enfoque en Gestión Educativa
("gestión educativa" OR "administración escolar") AND ("liderazgo pedagógico" OR "dirección pedagógica") AND ("desafíos en la educación temprana").
("educational management" OR "school administration") AND ("pedagogical leadership" OR "pedagogical direction") AND ("challenges in early education").
Perfil 3: Foco en Competencias Directivas
("competencias del líder escolar" OR "habilidades directivas") AND ("desarrollo profesional docente" OR "formación continua docente") AND (("educación preescolar")).
("school leader competencies" OR "management skills") AND ("professional teacher development" OR "continuing teacher training") AND (("preschool education")).
La búsqueda fue trabajada independientemente por cada autor, consolidándose en el proceso de análisis y registro de los artículos. La guía PRISMA permitió presentar de manera estructurada y transparente, la evaluación clara de los hallazgos, la calidad de los estudios incluidos y la certeza de las evidencias obtenidas a partir de las revisiones sistemáticas. De los 169 artículos iniciales, en la etapa de identificación se eliminaron 73 que no cumplían con los criterios básicos; en la fase de cribado se eliminaron 74, de ellos 53 por duplicado y 21 por estar relacionados con niveles de educación superior a la inicial, resultando en 22 estudios pertinentes; en la fase de idoneidad se revisaron títulos y resúmenes, excluyendo 12, luego de una revisión más detallada se incluyeron 10 estudios que cumplieron con todos los criterios establecidos Figura 1.
Una vez seleccionados los artículos, se procedió a analizar su contenido. Se elaboraron matrices que incluyeron elementos necesarios para determinar los desafíos del liderazgo directivo en escuelas de educación inicial.
RESULTADOS Y DISCUSIÓN
La revisión sistemática de la literatura científica, realizada entre los años 2023 y 2025, permitió identificar y analizar las investigaciones más relevantes y recientes en este ámbito.
El análisis de los datos la Tabla 1, muestra una distribución desigual de artículos entre países. Chile es el país con mayor representación, contando con cinco estudios, lo que sugiere un interés significativo en investigar aspectos educativos relacionados con el liderazgo directivo en el nivel de educación inicial. En contraste, otros países como Venezuela, Perú, Ecuador, Brasil y Paraguay tienen solo un estudio cada uno. Esta concentración en Chile podría indicar que el sistema educativo chileno está bajo mayor escrutinio o que existe una mayor necesidad percibida de investigación en el país.
Sin embargo, también podría reflejar diferencias en la disponibilidad o accesibilidad a información sobre investigaciones educativas realizadas en otros países. La falta de estudios reportados para algunos países no implica necesariamente una falta total de investigación; más bien puede deberse a prioridades regionales específicas para publicar resultados. Aunque Chile lidera claramente con múltiples estudios mencionados sobre su sistema educativo comparado con otros países, es importante considerar factores adicionales como el financiamiento disponible para investigación educativa o políticas nacionales que promuevan tales estudios antes de sacar conclusiones definitivas sobre las prioridades regionales.
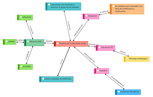
El análisis de los resultados de los estudios sobre educación inicial en Latinoamérica evidencia que se enfrentan una serie de desafíos interconectados que impactan directamente en la calidad de la enseñanza y el desarrollo de los niños. Un análisis exhaustivo revela tendencias significativas en áreas clave como las competencias digitales de los docentes, la integración social e inclusión de estudiantes con necesidades especiales, la gestión de conductas disruptivas en el aula, los procesos de admisión a escuelas de élite, y la evaluación en el nivel inicial.
La integración efectiva de las tecnologías de la información y la comunicación en la educación inicial es un tema recurrente en varios de los estudios incluidos. En Venezuela, Michailoff et al. (2023), encontraron que, si bien los directivos y docentes de colegios privados muestran un uso adecuado de herramientas que facilitan recursos audiovisuales y de teleformación, su preparación ha sido principalmente autodidacta, lo que genera una necesidad de capacitación formal en las tecnologías y la didáctica de su uso. Este hallazgo concuerda con lo planteado por Jácome et al. (2025), quienes subraya una brecha crítica entre la disponibilidad de herramientas tecnológicas y la capacidad de los educadores para utilizarlas pedagógicamente. La falta de formación estructurada puede limitar el potencial de las tecnologías para enriquecer el aprendizaje y promover habilidades del siglo XXI en los niños. La necesidad de capacitación formal destaca la importancia de políticas educativas que prioricen el desarrollo profesional continuo de los docentes en el ámbito digital.
En su estudio sobre el liderazgo en la educación parvularia chilena durante la pandemia, Zañartu et al. (2023), también resaltan la escasez de recursos económicos, pedagógicos y capacidades en el uso de las herramientas tecnológicas por parte del profesorado. Esta investigación subraya que la falta de capacitaciones y soporte técnico perpetúa la precarización laboral y agudiza las diferencias sociales, culturales y políticas, afectando negativamente la calidad educativa. Por su parte, Gómez (2024), concuerda con estos hallazgos al considerar que la pandemia de COVID-19 actuó como un catalizador, exponiendo las vulnerabilidades existentes en el sistema educativo y la necesidad urgente de abordar la brecha digital. Es crucial que las políticas educativas proporcionen los recursos y el apoyo necesarios para garantizar que todos los docentes tengan acceso a la formación y las herramientas necesarias para integrar eficazmente las TIC en sus prácticas pedagógicas.
Los estudios muestran que, la integración social y la inclusión de estudiantes con necesidades especiales en la educación inicial son temas centrales en el debate educativo actual, Ponce et al. (2023), en su estudio realizado en Perú, demuestran que no se logra una integración social efectiva debido a políticas generales implementadas de manera inadecuada. Aunque existen planes que apoyan la integración, su ejecución es deficiente, lo que resulta en que muchos estudiantes con discapacidad no reciban atención óptima a pesar del compromiso social existente. Los autores Ponce y Riveros (2021), coinciden en que la inclusión debe trabajarse desde temprana edad para generar conductas democráticas con los infantes y que constituye un reto atender a estudiantes en formación con necesidades especiales en educación inicial. Este hallazgo subraya la importancia de una implementación efectiva de políticas inclusivas que garanticen el acceso equitativo a una educación de calidad para todos los niños, independientemente de sus capacidades.
Asimismo, Toalombo (2024), destaca la necesidad de un enfoque más holístico y personalizado en la atención de estudiantes con necesidades especiales, que involucre a la escuela, la familia y la comunidad en la creación de entornos de aprendizaje inclusivos. Es fundamental que los docentes reciban formación especializada en estrategias pedagógicas inclusivas y que se disponga de recursos adecuados para apoyar su trabajo. Además, es necesario promover una cultura de respeto y aceptación de la diversidad en el aula, donde todos los niños se sientan valorados y puedan desarrollar su máximo potencial.
La gestión de conductas disruptivas en el aula es otro desafío importante que enfrentan los docentes de educación inicial, Santillán y Samada (2023), en su estudio realizado en Ecuador, encontraron que las conductas disruptivas en el aula afectan negativamente el aprendizaje y generan un clima tenso en el aula de clase. Se coincide con Vargas y Ayo (2024), en que la capacitación docente en estrategias de manejo del aula y en la comprensión de las necesidades emocionales y sociales de los niños es fundamental para crear entornos de aprendizaje seguros y propicios para el desarrollo. Además, es necesario fortalecer la colaboración entre la escuela, la familia y la comunidad para abordar las causas subyacentes de las conductas disruptivas y proporcionar el apoyo necesario a los niños y sus familias.
Los procesos de admisión a escuelas de élite también son un tema relevante en la investigación sobre educación inicial, Opazo y de la Fuente (2023), en su estudio cualitativo exploratorio realizado en Chile, confirman la evidencia chilena sobre los procesos de selección en escuelas de élite, pero aportan una perspectiva novedosa al centrarse en las experiencias de evaluación desde la visión de padres y apoderados. Los autores revelan la forma en que se discrimina a niños y padres por características sociales, económicas y religiosas, poniendo en riesgo el derecho a la educación.
Este hallazgo coincide con lo planteado por Fierro y Treviñol (2022), quienes evidencian serias preocupaciones sobre la equidad en el acceso a la educación y la necesidad de garantizar que todos los niños tengan las mismas oportunidades de desarrollar su potencial, independientemente de su origen socioeconómico o cultural. La investigación destaca la importancia de revisar y reformar los procesos de admisión a las escuelas de élite para garantizar que sean justos, transparentes y no discriminatorios. Es fundamental que se promueva la diversidad y la inclusión en las escuelas, y que se brinde apoyo adicional a los niños de entornos desfavorecidos para que puedan acceder a una educación de calidad.
La evaluación en el nivel inicial es un tema que ha evolucionado significativamente en los últimos años, Brailovsky y Sampertini (2023), en su estudio realizado en Brasil, proponen que la evaluación debe evolucionar de una descripción taxonómica a un relato sensible centrado en la experiencia. Esto requiere un cambio en los instrumentos, técnicas y estilos de escritura, así como un alejamiento de la jerga técnica. En concordancia, Álvarez et al. (2021), sugieren que la evaluación debería ser una construcción colectiva que observe las posibilidades y experiencias actuales de los niños, sin sesgos técnicos. Una nueva escritura pedagógica podría incluir imágenes, relatos y reflexiones para documentar e interpretar el aprendizaje. Este hallazgo subraya la importancia de un enfoque de evaluación formativa y cualitativa que valore el desarrollo integral de los niños y que se centre en sus fortalezas y potencialidades.
Por otra parte, Barco y Adlerstein (2023), encontraron que existe poco interés en temas clave como la provisión, relevancia y calidad de la educación inicial. Los autores invitan a repensar estos temas desde los discursos presidenciales para fortalecer una justicia social que armonice lo redistributivo, el reconocimiento y la participación. Esta investigación subraya la necesidad de políticas públicas integrales y adaptadas a las necesidades específicas de la educación inicial, que garanticen el acceso equitativo a una educación de calidad para todos los niños, independientemente de su origen socioeconómico o cultural. En este aspecto coinciden los hallazgos de Serri (2024),que destaca la importancia de que los líderes educativos participen activamente en el diseño e implementación de políticas públicas que promuevan la justicia social y la equidad en la educación inicial. Es fundamental que se considere la perspectiva de los docentes, los padres y la comunidad en la toma de decisiones, y que se asignen los recursos necesarios para garantizar que todos los niños tengan las mismas oportunidades de desarrollar su potencial.
En relación con la integración de prácticas basadas en evidencia en educadores preescolares, Sepúlveda et al. (2025), en su revisión de estudios sobre, encontraron que la instrucción en grupos pequeños y el manejo del comportamiento mejoran significativamente los resultados educativos. Los autores destacan la importancia de entornos colaborativos y habilidades de investigación docente para cerrar la brecha entre teoría y práctica.
Estos criterios son coincidentes con lo planteado por Gómez y Wiest (2024), quienes valoran la necesidad de evaluar la eficacia a largo plazo de las prácticas basadas en evidencia, con implicaciones clave para ajustes políticos y mejora sostenible en educación temprana, lo que subraya la importancia de un enfoque basado en la evidencia en la educación inicial, que utilice investigaciones rigurosas para identificar las prácticas más efectivas que promuevan la mejora continua de la calidad de la enseñanza y permita crear entornos colaborativos donde los docentes puedan compartir sus experiencias y aprender unos de otros, y que se disponga de recursos adecuados para apoyar la implementación de prácticas basadas en evidencia.
La Figura 2, muestra un mapa conceptual que ilustra de manera concisa los retos clave que enfrentan los docentes de educación inicial en Latinoamérica y sus nexos, según las investigaciones analizadas en este estudio. Estos desafíos, que abarcan desde la integración de tecnologías y la inclusión de estudiantes con necesidades especiales hasta la gestión de conductas disruptivas y las complejidades de la evaluación, impactan directamente la calidad de la enseñanza y el desarrollo integral de los niños.
Estos estudios, muestran en general, una serie de desafíos interconectados que requieren soluciones integrales y adaptadas a las necesidades específicas de cada contexto en América Latina. Es fundamental que las políticas educativas prioricen el desarrollo profesional de los docentes en el ámbito digital, la integración social e inclusión de estudiantes con necesidades especiales, la gestión de conductas disruptivas en el aula, la equidad en el acceso a la educación y la evaluación formativa y cualitativa.
Además, es necesario promover la participación de los líderes educativos, los docentes, los padres y la comunidad en la toma de decisiones y garantizar que se asignen los recursos necesarios para contribuir a que todos los niños tengan las mismas oportunidades de desarrollar su potencial. Un enfoque basado en la evidencia y la mejora continua es esencial para garantizar la calidad y la equidad en la educación inicial en Latinoamérica.
CONCLUSIONES
Basado en el análisis de los estudios analizados sobre los desafíos de los líderes directivos en la educación inicial en América del Sur en el período 2023-2025, se puede concluir que es fundamental el diseño y planificación de la capacitación docente en el uso pedagógico de las tecnologías, si bien existe un reconocimiento generalizado sobre su importancia, la preparación autodidacta es insuficiente. Se requiere una formación estructurada que permita a los docentes integrar eficazmente las herramientas digitales en el aula para mejorar el aprendizaje de los niños.
La inclusión de estudiantes con necesidades especiales enfrenta barreras significativas a pesar de los esfuerzos y políticas existentes, la integración social efectiva no se logra plenamente debido a la implementación inadecuada de políticas y la falta de recursos, por lo que es esencial fortalecer las acciones de los líderes educativos para promover la igualdad social y garantizar una atención óptima para todos los estudiantes.
La gestión de conductas disruptivas requiere un enfoque integral y colaborativo, por su impacto negativo en el ambiente de aprendizaje y el bienestar emocional. Es crucial analizar las situaciones personales y familiares, y crear programas de capacitación que involucren a la escuela, la familia y la comunidad para promover un ambiente armónico e inclusivo.
La evaluación en la educación inicial debe ser más sensible y centrada en la experiencia, es necesario transformar la evaluación tradicional hacia un enfoque que valore el desarrollo integral de los niños, utilizando métodos cualitativos que documenten sus experiencias y posibilidades, alejándose de la jerga técnica y promoviendo la colaboración en el proceso evaluativo.
Se requiere, por tanto, que los líderes educativos en América del Sur prioricen la formación continua para docentes en la adquisición de competencias tecnológicas, promuevan políticas inclusivas efectivas y fomenten ambientes escolares que gestionen positivamente las conductas disruptivas, impulsen evaluaciones basadas en evidencias que valoren integralmente a cada niño, para contribuir al fortalecimiento de una educación inicial de calidad y equitativa en la región, mejorando así el futuro de los niños.

















