1 Introducción
La gestión ambiental en Bolivia agrupa una serie de procesos establecidos para las distintas Actividades, Obras o Proyectos que se buscan llevar a cabo. Sus características técnicas y administrativas son abarcadas en documentos normativos, entre reglamentos y decretos supremos; que han sido modificados con el paso de los años. Los documentos y procedimientos buscan evaluar, mitigar y adaptar los impactos negativos al ambiente y medio social, clasificando el riesgo en cuatro categorías que permiten el desarrollo de instrumentos de regulación por parte de los proyectistas para las autoridades. De igual manera, organismos internacionales que brindan créditos o préstamos para proyectos, establecen en sus requerimientos una serie de documentos con características semejantes a las exigidas por la normativa nacional. Bajo este contexto, en el presente ensayo se busca describir y explicar los cambios que ha tenido el proceso de evaluación de impacto ambiental en Bolivia (con particularidad en el sector hidroeléctrico) y el modo en que las salvaguardas que exigen los organismos de financiamiento internacional como el Banco Interamericano de Desarrollo (BID) se han ido integrado a los Instrumento de Regulación de alcance Particular (IRAPs) que rigen en Bolivia, demandando así el tránsito hacia una evaluación de impacto ambiental social y ambiental integrada.
2 Desarrollo
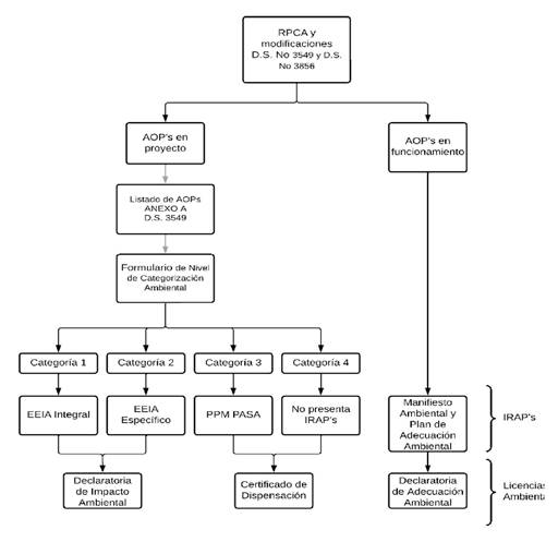
La regulación ambiental en Bolivia se rige, prioritariamente, por el Reglamento de Prevención y Control Ambiental (RPCA) del año 1995 y su última modificación con los Decretos Supremos N° 3549 y 3856 de 2018 y 2019 respectivamente, a través de Instrumentos de Regulación de Alcance Particular (IRAP) y Procedimientos Técnico-Administrativos.
El proceso de Evaluación de Impacto Ambiental que todo proyecto, obra o actividad (AOP) debe realizar en Bolivia, para contar con la autorización respectiva, inicia con la identificación del nivel de Categorización de Evaluación de Impacto Ambiental en uno de los cuatro niveles señalados en el Artículo 25 de la Ley N° 1333, 27 de abril de 1992, precisamente los D.S. N° 3856 y 3549, suprimen la Ficha Ambiental por el Formulario de Nivel de Categorización Ambiental como instrumento (IRAP) para establecer la categoría asignada (Figura 1).
La Ficha Ambiental incluía la identificación de impactos clave y la identificación de la posible solución para los impactos negativos a través de un diagnóstico inicial o línea base y el desarrollo de una matriz de evaluación de impacto, cuya presentación era revisada por la autoridad ambiental departamental competente para definir la categoría de Estudio de Evaluación de Impacto Ambiental. Actualmente esta categorización se realiza de manera directa revisando el listado de AOPs del ANEXO A adjunto en el Decreto Supremo N° 3549 y el subsecuente llenado del Formulario de Nivel de Categorización Ambiental, que sistematiza la información de una actividad, obra o proyecto (AOP) en una etapa de prefactibilidad, identificando los impactos clave y la mitigación o adaptación para el impacto (Figura 2).
De este modo, se asigna una categoría de Estudio de Evaluación de Impacto Ambiental (EEIA) y según la categoría, un tipo de Instrumento de Regulación de Alcance Particular (IRAP) debe ser realizado para presentar y otorgar la licencia ambiental.
Para el primer nivel de categoría (categoría 1) se debe realizar un estudio que contiene un análisis detallado de todos los factores ambientales y sociales debido al impacto generado, denominado Estudio de Evaluación de Impacto Ambiental Integral (EEIA Integral). En el segundo nivel (categoría 2), el IRAP es un EEIA Específico que debe incluir un análisis de los factores del sistema ambiental a los que afecta. En ambos casos, los EEIA tienen como objetivo identificar y evaluar los posibles impactos, tanto positivos como negativos en la implementación, operación, futuro inducido, mantenimiento y abandono de la AOP. La identificación debe pasar por un inventario, que contenga la valoración cuantitativa y cualitativa de los efectos del proyecto a nivel ambiental y socioeconómico del área de influencia. Es importante realizar una consulta pública a la población afectada para tomar en cuenta observaciones, sugerencias y recomendaciones. También es imprescindible incluir medidas de mitigación, prevención y reducción de los impactos negativos, incluidos en un Plan de Prevención y Mitigación (PPM) y Plan de Adecuación y Seguimiento Ambiental (PASA). El EEIA puede ser observado por la Autoridad Ambiental competente y no conceder la licencia ambiental. Esto se da en casos de que la AOP agrave irremediablemente ecosistemas sensibles o ponga en riesgo áreas naturales protegidas, históricas, arqueológicas, turísticas o culturales. También se niega si la AOP incrementa la concentración de contaminantes en el aire, produce radiación o genera impactos negativos socioeconómicos o culturales que no son capaces de ser controlados. La licencia ambiental se denomina Declaratoria de Impacto Ambiental (DIA).
Los IRAP's del tercer nivel (categoría 3) incluyen acciones para evitar o mitigar efectos adversos (Plan de Prevención y Mitigación y Plan de Adecuación y Seguimiento Ambiental), otorgándole un Certificado de Dispensación como licencia ambiental. El contenido específico de cada uno de los documentos se detalla en los Anexos del D.S. N° 3549 del año 2018. Por último, el cuarto nivel (categoría 4) no requiere ningún procedimiento adicional. Las licencias ambientales, así como los IRAP's fijan las condiciones ambientales que deben cumplirse en todo el transcurso de la AOP y tiene una validez de diez años.
Todo el proceso se debe llevar a cabo por el representante legal de la AOP, así como con un equipo multidisciplinario de profesionales que estén inscritos en el Registro Nacional de Consultoría Ambiental (RENCA). Cada uno de estos documentos tiene una aplicación distinta, entre ellos el más importante es el Estudio de Evaluación de Impacto Ambiental (EEIA). El PASA contiene las modalidades de inspección y vigilancia durante el desarrollo de la AOP. Así también, es importante la realización del monitoreo ambiental permanente y la presentación de Informes de Monitoreo Ambiental (IMA) a la Autoridad Ambiental Competente. Son funciones de esta última la inspección y vigilancia y en caso de que corresponda, Auditorías Ambientales (AA). En caso de infracciones e incumplirse lo establecido en la licencia ambiental, la AAC puede aplicar sanciones que van desde multas a la revocación de la licencia ambiental.
La gestión ambiental de proyectos hidroeléctricos en Bolivia se rige bajo la normativa boliviana mencionada, la cual establece procedimientos técnicos y administrativos para el inicio, ejecución y conclusión del proyecto. El proceso de evaluación de impacto ambiental en proyectos hidroeléctricos es importante para garantizar la sostenibilidad ambiental y social. Los ámbitos a través de los cuales se desarrolla son el administrativo, normativo- legal y técnico; que se adhiere a los estándares internacionales de los organismos financiadores. En la normativa, son categorizados en el sector Energía, subsector Energía Eléctrica en el D.S. N° 3856 del 2018 y se adhieren a los procesos generales de gestión ambiental ya mencionados. Las categorías en los proyectos hidroeléctricos van desde la 1 a la 3, dependiendo de la potencia de instalación (Figura 3).
Respecto al ámbito administrativo, los organismos financiadores como el Banco Interamericano de Desarrollo (BID), pueden imponer requerimientos para la salvaguarda ambiental en este tipo de proyectos. Los requisitos exigidos pueden incluir medidas de prevención y mitigación en función de los aspectos e impactos ambientales, así como la adecuación al marco de trabajo del BID.
En su nuevo Marco de Política Ambiental y Social (MPAS) del 2021, el BID ha definido sus Normas de Desempeño Ambiental (NDAS) que buscan no solo prevenir riesgos e impactos ambientales y sociales, sino también agregar valor e impulsar el desarrollo con mejores prácticas en la gestión ambiental y social. El MPAS representa un enfoque actualizado y orientado a resultados en la gestión ambiental y social en proyectos del BID. El prestatario (en este caso el Estado cuando solicita créditos de envergadura para la construcción y/o puesta en marcha de proyectos onerosos como lo son los hidroeléctricos y/o multisectoriales del sector) se compromete con el BID a la evaluación, gestión y seguimiento de riesgos e impactos ambientales, que logren resultados acordes a los Estándares Ambientales y Sociales (EAS). Para el cumplimiento de los EAS se realiza un Sistema de Gestión Ambiental y Social (SGAS) que consta de tres documentos: Análisis Ambiental y Social (AAS), Plan de Gestión Ambiental y Social (PGAS) y Plan de Monitoreo de Construcción y Operación (Figura 4).
El AAS y PGAS evalúan los posibles riesgos e impactos ambientales y sociales a lo largo del ciclo de vida del proyecto, identificando medidas de mitigación, programas de gestión, participación comunitaria y otros elementos clave. Ambos se enmarcan en un Sistema de Gestión Ambiental y Social (SGAS). El objetivo es garantizar que los proyectos sean ambiental y socialmente sostenibles, cumpliendo con las Normas de Desempeño Ambiental y Social (NDAS) del BID. Aborda aspectos como la descripción del proyecto, evaluación de impacto, identificación de partes interesadas, medidas de mitigación, monitoreo, participación comunitaria y gestión de quejas. Aquí se incluye el Plan de Monitoreo de Construcción y Operación. El propósito es asegurar que el proyecto se desarrolle de manera sostenible y respetando el entorno ambiental y social. La participación de actores sociales es esencial para establecer relaciones sólidas y constructivas, y se enfatiza la importancia de un mecanismo de manejo y resolución de quejas. Las disposiciones socioambientales del PGAS se incorporarán en los Documentos de Licitación del proyecto para garantizar el cumplimiento de la normativa. La evaluación de impactos en biodiversidad y servicios ecosistémicos, la participación de comunidades locales, y la consideración de alternativas en hábitats críticos es esencial en el contenido del PGAS. El contenido de los documentos es homólogo al EEIA, cuyos componentes también exigen un análisis social mediante consulta pública, así como el análisis de los factores ambientales. que permite garantizar que los proyectos cumplan con las NDAS.
Por otro lado, el BID puede exigir requisitos de evaluación de riesgos de desastres y cambio climático en la ejecución de proyectos, garantizando la resiliencia ante riesgos, así como estudios de balances de emisiones de gases de efecto invernadero pre-reservorio, aspectos cruciales para garantizar la resistencia y adaptación a condiciones cambiantes que permita tomar decisiones en el diseño, implementación y monitoreo de los proyectos. En este orden el BID apoya esfuerzos en adaptación y mitigación del cambio climático. Si bien los IRAP's para las AOP's en Bolivia no contemplan este aspecto, se pueden aplicar siguiendo el marco de la gestión de riesgos en Bolivia, regida por la Ley N° 604 que establece la necesidad de evaluación de riesgos de desastres a nivel municipal.
3 Conclusiones
La gestión ambiental en Bolivia ha experimentado cambios necesarios y significativos en su proceso de evaluación de impacto ambiental, particularmente en el sector hidroeléctrico. La introducción de salvaguardas ambientales por parte de organismos de financiamiento internacional, como el Banco Interamericano de Desarrollo (BID), ha impulsado la integración de aspectos ambientales y sociales en los Instrumentos de Regulación de Alcance Particular (IRAPs) bolivianos. Este enfoque integrado busca asegurar que los proyectos cumplan con los estándares internacionales y contribuyan al desarrollo sostenible de Bolivia.
No obstante, la ejecución de las políticas de salvaguarda del Banco Interamericano de Desarrollo (BID) ha evidenciado no solo la importancia de adoptar un enfoque integral en el proceso de Evaluación de Impacto Ambiental (EIA), sino también la viabilidad de su aplicación posterior, particularmente cuando se emplean en la formulación de Decisiones de Aceptabilidad No Objetables (NDAs).
















