Servicios Personalizados
Revista
Articulo
Indicadores
-
Citado por SciELO -
Accesos
Links relacionados
-
Similares en
SciELO
Compartir
Revista de Medio Ambiente y Mineria
versión impresa ISSN 2519-5352
REV. MAMYM no.1 Oruro oct. 2016
ARTÍCULOS ORIGINALES
Retratamiento de colas finales planta c-4 de la mina de catavi (Potosi-Bolivia); una propuesta técnica económica y ambiental
Retreatment of final tails from c-4 mining plant of catavi (Potosí-Bolivia); an economical technical and enviromental proposal
Rubén Néstor Zambrana Martínez
Ingeniería de Minas, Área Tecnología, Universidad Nacional "Siglo XX"
Llallagua-Potosí-Bolivia ruben_nzm@yahoo.com, rubennzm@gmail.com
Resumen
Las colas-arenas de Catavi son residuos mineros sulfurosos y actualmente la Cooperativa Multiactiva Catavi Siglo XX Ltda., realiza el retratamiento para recuperar casiterita (SnO2); la operación es mediante proceso gravimétrico en mesas vibrantes y diariamente retrata alrededor de 250 t. Producto de esta actividad se generan las colas finales que son vertidas directamente al río Catavi en forma de pulpa. Se ha determinado que las colas finales contienen: 0.20% a 0.25% de estaño, 76.4% de cuarzo (SiO2), sulfuros minerales como pirita que pueden causar contaminación, y otros. Para recuperar la casiterita de las colas finales, se han efectuado cinco pruebas metalúrgicas a nivel laboratorio: las dos primeras para establecer el mejor proceso gravimétrico, resultando la prueba concentración centrífuga, en mesa y flotación de sulfuros; y las otras tres pruebas se efectuaron con remolienda a -65#, -100# y -150# Tyler. Se recomienda la prueba metalúrgica con remolienda a -100; por dos razones, primero: se ha mejorado la recuperación del estaño de 47.67% a 67.53%, y segundo: en la etapa de flotación se ha logrado separar el 50% del azufre, que es un componente esencial de los sulfuros. También se ha determinado la presencia de Elementos Potencialmente Tóxicos: mercurio 0.09 mg/kg, cadmio <0.01%, arsénico 0.07%, antimonio 0.03%, y plomo 0.01%. Los índices metalúrgicos obtenidos alientan la propuesta de implementar una planta piloto para dos años e iniciar el retratamiento de las colas finales previa molienda a -100#. Al mismo tiempo empezar la construcción del dique de colas. Al cabo de los dos años, se propone ampliar a planta completa para 8 años más y 1200 toneladas por día. Se han obtenido los siguientes índices económico-financieros: Costo de inversión estimado: $U.S. 9'840,908.00; valor actual neto: $U.S. 667,323.17; tasa interna de retorno: 15.28%; relación B/C: 1.60; periodo de recuperación del capital: 6 años; duración del proyecto: 10 años. Los resultados, indican que es posible llevar adelante el proyecto.
Palabras Claves: Residuos mineros; Retratamiento; Casiterita; Colas-arenas; Concentración centrífuga; Minería del estaño; Elementos potencialmente tóxicos.
Abstract
The sand-grained tailings of Catavi, are a sulfide-rich mining waste that is currently retreated by the Cooperativa Multiactiva Catavi Siglo XX Ltda., to recover cassiterite (SnO2); the operation consists in a gravimetric process in vibrant tables and processes about 250 tons for day. The final tails product of this activity, are discharged as a pulp directly to the Catavi River. It has been determined that this material still contains: 0.20% to 0.25 % tin, 76.4% quartz (SiO2), sulfide minerals as pyrite that may cause contamination, and others.
To recover cassiterite from the final tailings, we have conducted five metallurgical tests at laboratory level: the first two to establish the best gravimetric process; resulting centrifugal concentration test, table and sulphide flotation; and three tests were performed with regrinding to -65#, -100# and -150# Tyler. Test is recommended with regrind to 100; for two reasons, first: it was improved recovery of 47.67% tin to 67.53%, and second, in the flotation step has succeeded in separating 50% of sulfur, which is an essential component of sulphides. It has also been determined the presence of potentially toxic elements: mercury 0.09 mg/kg, cadmium <0.01%, 0.07% arsenic, antimony 0.03% and 0.01% lead From the environmental point of view, the chemical analysis of mining waste has determined the presence of heavy metals as are mercury, arsenic, antimony and lead, and on the other hand static geochemical testing has classified residue in the area of uncertainty, which involves making other studies.
The metallurgical indices obtained encourage the proposal to implement a pilot plant for two years retreating the tailings after final grinding to -100#, while the construction of the tailings dam starts. After two years, it is recommended to extend a complete plant for 8 years and 1200 TPD is recommended.
We have obtained the following economic-financial indices: estimated capital cost $US 9'840,908.00; net present value $U.S. 667,323.17; internal rate of return 15.28%; B/C ratio of 1.60; capital recovery period of six years, duration of the Project ten years. These results encourage carrying out the project.
Keywords: Mining waste, Retreatment, Cassiterite, Tails-sands, Centrifugal concentration, Tin mining, Potentially toxic element.
1. Introducción
El valor de las exportaciones de la industria minera en Bolivia para los años 2013 y 2014, ha sido de 3,051'462,598.00 y 3,905'614,830.00 dólares de EUA cifras consideradas importantes para la economía de Bolivia, y esto se debe principalmente a las excelentes cotizaciones de muchos metales en el mercado internacional y a los abundantes recursos minerales con que cuenta el país. En este contexto favorable para la industria minera, se requiere la implementación de proyectos sostenibles que contribuyan a su desarrollo.
Producto de la actividad minera desarrollada en muchos lugares de Bolivia (v.gr. Catavi, Huanuni, Viloco, Machacamarca, San José, El Cerro Rico de Potosí, etc.) en el transcurso de muchas décadas, han quedado enormes cantidades de residuos mineros (RM), calificados como pasivos ambientales mineros. Estos residuos generalmente tienen dos características: (a) que aún contienen cantidades significativas de elementos valiosos como el estaño y otros de interés económico, y (b) que son muy ricos en sulfuros minerales (v.gr. pirita, pirrotina, etc.) los cuales pueden causar contaminación.
La tecnología mineral debe buscar dos objetivos: el obtener el mineral valioso con el mínimo impacto ambiental y lograr separar los materiales químicamente inestables de los inertes para facilitar la gestión de sus residuos.
El sitio minero motivo de investigación es la Planta C-4 localizada en el ex Ingenio Victoria, del distrito minero de Catavi, provincia Bustillos departamento de Potosí-Bolivia. La misma opera desde 1994 y se encuentra a cargo de la Cooperativa Minera Multiactiva Catavi-Siglo XX Ltda.
Mediante proceso metalúrgico en la Planta C-4 se recupera casiterita (SnO2); el mismo consiste en un retratamiento gravimétrico de los residuos mineros (RM) sulfurosos llamados colas-arenas. Estos residuos son parte de los descartes del proceso de concentración de minerales que se llevó a efecto en el ex Ingenio Victoria, y que durante décadas se fueron acumulando. Los residuos, según su tamaño se clasificaron en: colas-lamas, colas-arenas y granzas; las mismas fueron depositadas sin cumplir normas ambientales.
De acuerdo a la Ley Minera; para la remediación de pasivos ambientales, como es el caso de las colas-arenas; se debe estudiar alternativas de retratamiento metalúrgico confines ambientales y socio-económicos. Es decir, mejorar la operación metalúrgica de la Planta C-4 en términos de recuperación y ley (v. gr. casiterita) y con las utilidades realizar la mitigación ambiental.
2. Problemática
Las colas-arenas son residuos mineros sulfurosos de gran volumen, en la Tabla 1 se muestran el tonelaje y ley para el año 1987, que a la fecha ha disminuido aproximadamente en 1.5 millones de toneladas.
En la actualidad la Planta C-4 retrata alrededor de 250 toneladas por día (TPD), con ley de cabeza de 0.41% en peso de Sn y recuperación de 48% (balance metalúrgico año 2010), estos índices han variado muy poco en los últimos años. En el proceso se obtiene alrededor de una tonelada de concentrado, con ley aproximada del 51% Sn en peso (producto comercial); esto significa que cerca de 249 t del residuo retratado es vertido cada día al río Catavi en forma de pulpa como desechos.
Los desechos se denominan colas finales, pero aún contienen estaño y otros elementos valiosos, y además, al provenir de las colas-arenas, continúan siendo residuos sulfurosos y que pueden generar drenaje ácido de rocas (DAR). Por tanto se puede advertir que existen dos problemas (Figura 1):
- Pérdida del mineral valioso en la operación de la Planta C-4.
- Generación de impacto ambiental, por el vertido de las colas finales al río.
Frente a este hecho, surge la necesidad de iniciar algunas medidas viables, y mejorar la práctica de la operación minera. Las medidas alternativas son desde dos puntos de vista: el metalúrgico y el ambiental.
- Realizar el retratamiento metalúrgico de las colas finales, para recuperar casiterita.
- Separar los sulfuros del RM, para su disposición adecuada según normas.
3. Metodología
El proceso de estudio y análisis seguidos en esta investigación, están representados dentro de un plan general de metodología, representados en la Figura 2. El esquema metodológico está dividido en tres fases: la primera; es el estado de arte referido a la temática abordada, la segunda; el desarrollo de toda la fase experimental a nivel laboratorio, y la tercera; la obtención de resultados, procesamiento de resultados, y la formulación de la propuesta técnica-económica y ambiental.
4. Método experimental
Comprende el siguiente desarrollo: muestreo, caracterización del RM, pruebas metalúrgicas a nivel laboratorio y análisis químicos.
4.1 Muestreo
El método de muestreo, de las colas finales ha sido manual y la técnica similar al muestreador tipo Vezin, que consiste en cortar el flujo de corriente de las colas finales a 90°. Este flujo que contiene el RM, es vertido sin ningún tratamiento al río Catavi, es decir, no cumple las normas ambientales vigentes. Se han efectuado dos muestreos: el primero para realizar dos pruebas metalúrgicas y establecer el mejor proceso gravimétrico de concentración y además realizar análisis químicos para el estudio ambiental; y el segundo muestreo para llevar a cabo otras tres pruebas metalúrgicas con remolienda a -65#, -100# y -150# Tyler.
La primera muestra obtenida se ha llamado COMÚN y la segunda COMÚN-II. El tiempo de muestreo ha sido de 14 y 12 días respectivamente.
4.2 Caracterización del RM
Corresponde la caracterización física y química del RM, (Tablas 2 y 3).
4.3 Pruebas metalúrgicas
Las dos pruebas con la muestra COMÚN son:
- Concentración en mesa y flotación de sulfuros.
- Concentración centrífuga, en mesa y flotación de sulfuros.
La Figura 3, muestra el flujograma que describe la prueba metalúrgica concentración centrífuga, en mesa y flotación de sulfuros, y consiste en:
- Clasificación a -65#, en tamiz vibratorio.
- Preparación de la pulpa a 25% sólidos.
- Preconcentración en el equipo Falcon, y de acuerdo al flujograma se obtienen tres preconcentrados.
- El preconcentrado total pasa a la mesa vibrante y se hace un repaso de las primeras segundas, y se obtienen dos concentrados.
- El concentrado total se lleva al proceso de flotación y se obtiene el concentrado final.
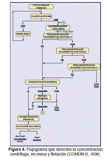
Las tres pruebas con la muestra COMÚN-II son:
- Concentración centrífuga, en mesa y flotación de sulfuros con remolienda a -65#.
- Las otras dos pruebas también consisten en concentración centrífuga, en mesa y flotación de sulfuros, con remolienda a -100#, -150# Tyler.
La Figura 4, muestra el flujograma que describe la prueba metalúrgica concentración centrífuga, en mesa y flotación de sulfuros con remolienda; el proceso es muy parecido al flujograma de la Figura 3
En el mismo se ha implementado la sección remolienda. La preparación de la pulpa en esta etapa es de ~ 78% sólidos.
Los flujogramas de los procesos, para remolienda a -100# y -150# son los mismos que en la Figura 4.
Los análisis químicos por estaño, para las muestras de las pruebas metalúrgicas se han realizado de acuerdo a la Norma Boliviana NB, 352, 1980 actualizado a NB 1101004:2007. El método es volumetría.
Los análisis químicos, la caracterización y la prueba SOBEK se han realizado en el Laboratorio de análisis químico Spectrolab (unidad descentralizada de la Universidad Técnica de Oruro, UTO) y Tecnología Química Canaza de Oruro. Y las pruebas metalúrgicas se efectuaron en el Laboratorio de Metalurgia de la UTO.
5. Resultados y propuesta
Los resultados del muestreo, la caracterización del RM, las pruebas metalúrgicas a nivel laboratorio y los análisis químicos, conducen a la formulación de la propuesta técnica-económica y ambiental como una alternativa al problema planteado.
5.1 Resultados de los muestreos
Las muestras obtenidas fueron: (a) Muestra COMÚN, 120 kg aproximadamente, (b) Muestra COMÚN-II, también esa cantidad.
La muestra COMÚN, se destinó para realizar: la caracterización y también determinar la mejor prueba metalúrgica. La muestra COMÚN-II, se dispuso para efectuar tres pruebas con molienda del RM.
El análisis químico dio una ley de 0.25%Sn en peso. 5.2 Resultados, caracterización del RM
5.2.1 Caracterización Física
Se han obtenido los siguientes resultados:
- Análisis granulométrico; muestra COMÚN, la fracción -28# +65# contiene el 38.08% del Sn, y en la fracción -150# se halla el 38.53%. El d50 estimado es 65# (218um). Y los resultados de la muestra COMÚN-II corroboran.
- Densidad específica; 2.75
- Determinación de la humedad; de las colas finales 25 % en peso y su densidad 1.19 g/cm3
5.2.2 Caracterización Química
Se han obtenido los siguientes resultados:
- Análisis químicos por elementos pesados; de acuerdo a la Tabla 4.
Prueba SOBEK; Tabla 5 para estudiar, si el RM es generador de DAR.
Potencial Neto de Neutralización, (NNP), fue:
NNP = 0.99 Kg CaCO3/t; indica zona de incertidumbre, por tanto se recomienda realizar la prueba geoquímica dinámica (PGD).
5.3 Resultados, de las pruebas metalúrgicas
Los resultados se refieren a los dos muestreos:
5.3.1 Prueba metalúrgica, COMÚN

5.3.2 Prueba metalúrgica, COMÚN-II
Desde el punto de vista metalúrgico
Las mejores recuperaciones se obtienen con remolienda a -65# y -100#, Tabla 7.
La Tabla 8, muestra que con remolienda a -65# se obtiene una mejor ley para el concentrado.
Desde el punto de vista ambiental
La Tabla 9, indica que con remolienda a -100# se obtiene un mayor %Peso total de sulfuros, lo que implica una mejor separación del material contaminante.
Desde el punto de vista metalúrgico-ambiental, se recomienda realizar la remolienda a -100#.
5.4 Propuesta
La prueba concentración centrífuga, en mesa y flotación, ha reportado mejores IM en comparación a la prueba concentración en mesa y flotación, y ha servido para demostrar que una remolienda a -100# permite mejorar la ley y la recuperación de la casiterita; además se logra una mejor separación de los sulfuros. Estos parámetros son la base para iniciar la implementación de un proyecto sostenible; y por consiguiente, se considera implementar como primera fase: el funcionamiento de una planta piloto, que retrate las colas finales durante dos años. La segunda fase: al cabo de los dos años y una vez se confirme la factibilidad del proyecto, se recomienda la ampliación de las operaciones a 1200 TPD durante ocho años. Entonces, la duración del proyecto es para diez años. La Figura 5, ilustra la propuesta.
6. Análisis económico y financiero
Se presenta: costes e ingresos, balance de costes y la evaluación económica y financiera.
6.1 Costes e ingresos
Comprende los siguientes costes e ingresos:
- Coste total de inversión; para planta piloto y planta completa, $u.s. 9'840,908.00 y el coste financiero es $u.s. 15'039,460.00
- Coste total de operación; también comprende para las dos fases, $u.s. 21'258,456.00
Ingreso neto por venta de estaño; para diez años que dura el proyecto, una cotización de 6.87 $u.s./Lb-fina de estaño y de acuerdo al programa de producción un total de 7'713,215.81 Lb-finas de estaño; se tiene previsto un ingreso neto de $u.s. 45'276,576.80
6.2 Balance de costes
La Tabla 8, muestra la diferencia de ingresos y egresos en los 10 años.
Tabla 8. Balance de costes, ingresos y egresos

6.3 Evaluación económica y financiera
- Valor actual neto; VAN = $u.s. 667,323.17
- Tasa interna de retorno; TIR = $u.s. 15.28%
- Relación beneficio/coste; B/C = 1.60
- Periodo de recuperación del capital; PRC = 6 años
7. Conclusiones y recomendaciones
Conclusiones
Los índices metalúrgicos obtenidos en laboratorio con la muestra COMÚN-II y remolienda a -100#, son ley del concentrado 57.20 %Sn y una recuperación total de 36.29%. Estos se consideran aceptables para la fase a nivel laboratorio.
Con la remolienda a -100# se ha logrado mejorar la recuperación del Sn (en la Planta C-4), de 47.67% a 67.53%, que significa 19.86% más de Sn recuperado.
Se ha confirmado la presencia de: Hg, As, Sb y Pb, como elementos potencialmente tóxicos (EPT).
Mediante la prueba geoquímica estática (PGE), se ha obtenido un NNP = 0.99 Kg CaCO3/t, y corresponde a la zona de incertidumbre.
La implementación de una presa de colas (PDC) en la fase planta piloto, servirá para mitigar la problemática del manejo y disposición final de los residuos de toda la operación.
Los resultados de la evaluación económica financiera en la fase experimental son alentadores, aun considerando una inversión muy fuerte destinada al Plan de manejo ambiental, como es: el 55% del total que requiere el proyecto.
Recomendaciones
Se debe tomar especial atención a la operación de remolienda. Considerar un rango de 43 um a 208 um, para el tamaño de partículas.
Estudiar alternativas para la inertización del RM, que tiene un 76.4% de cuarzo, y los posibles usos industriales que se le puede dar.
Realizar pruebas de los residuos para establecer si son generadores de DAR, por ejemplo la PGD.
Estudiar el caso de los metales pesados peligrosos, para determinar si están disponibles al medio ambiente, y establecer si su presencia implica un riesgo ambiental.
Agradecimientos
El autor agradece al Dr. Francisco Romero UNAM, Dra. Pura Alfonso UPC, al MSc. Octavio Hinojosa Carrasco, tutor y Jefe de Laboratorio de Concentración de Minerales de la Universidad Técnica de Oruro-Bolivia, al Dr. Carles Canet UNAM revisión total, y la revisión del artículo a cargo de la Lic. Ruth Díaz Mejía, Departamento de Idiomas de la Universidad Nacional 'Siglo XX', Potosí-Bolivia.
Referencias
1. Alfonso P., Mata J., Parcerisa D., Materias primas industriales de origen geológico, Oruro-Bolivia, Post grado MRRNN y MA UPC-UTO, 2010. [ Links ]
2. Alfonso P., Torras J., Métodos analíticos aplicados a los recursos naturales y al medio ambiente, Oruro-Bolivia, Post grado MRRNN y MA UPC-UTO, 2010. [ Links ]
3. Arancibia, J.R.H., Alfonso, P., Garcia-Valles, M., Martinez, S., Parcerisa, D., Canet, C., Romero, F.M. (2013): Obtención de vidrio a partir de residuos de la minería del estaño en Bolivia. Boletín de la Sociedad Española de Cerámica y Vidrio, 52-3, 143-150. [ Links ]
4. Baladés N., Pérez J., Diseño de una instalación para recuperar estaño metálico procedente de los botes de hojalata contenidos en los RSU, que se generan en los campos de Gibraltar, España, 2000. [ Links ]
5. BRASCO S.R.L., Inventariación y caracterización de los recursos naturales en las tierras comunitarias de origen ayllu Sikuya, Municipio Llallagua, provincia Bustillos departamento de Potosí, Potosí-Bolivia, 2007. [ Links ]
6. Calani F., Módulo investigación en la psicopedagogía de la educación superior, Maestría en la Educación Superior, Llallagua, 2002. [ Links ]
7. Casas J., Tratamiento de residuos sólidos, líquidos y gases, procedentes de actividades extractivas, Oruro-Bolivia, Post grado MRRNN y MA UPC-UTO, 2010. [ Links ]
8. COMIBOL, Plan de reactivación Empresa Minera Catavi, COMIBOL, La Paz, CEPROMIN, 1987. [ Links ]
9. Decreto Supremo N° 24176, Reglamento a la ley del medio ambiente, La Paz-Bolivia, 1995. [ Links ]
10. Decreto Supremo N° 24782, Reglamento Ambiental para las Actividades Mineras, La Paz-Bolivia, 1997. [ Links ]
11. Denver Equipment Company, Estados Unidos, 1947. [ Links ]
12. Dirección Postgrado e Investigación Científica UTO, Propuesta técnica, socioeconómica y ambiental de tratamiento de sedimentos de ríos contaminados como alternativa de remediación ambiental y desarrollo económico local, Oruro, 2008. [ Links ]
13. Dorenfeld A. y Dick F., Tratamiento del mineral de Catavi por el proceso Minnesota, Oruro-Bolivia, UTO, 1965 p.p. 308-310 [ Links ]
14. Egidi E., Asesoría en tesis de investigación [Internet] Rosario-Argentina, 2007. Disponible en URL: http://tesisytesistas.blogspot.com [ Links ]
15. EPA Test Methods SW-846: 7471A on-line. Test Methods for Evaluating Solid Wastes Physical/Chemical Methods. [citado el 24 de febrero 2006]. Disponible en: http://www.epa.gov/epaoswer/hazwaste/test/main.htm [ Links ]
16. Hernández R., C. Fernández y P. Baptista, Metodología de la investigación, Colombia, Ed. Nomos S.A. ISBN 970-10-1899-0. Segunda edición, 1999. [ Links ]
17. Hinojosa O., Tecnología mineral y su control ambiental, Sucre-Bolivia, Postgrado MIMAM UTO-UASB, 2008. [ Links ]
18. Honorable Gobierno Municipal de Llallagua, Diagnóstico plan de desarrollo municipal de Llallagua 2008-2012, Llallagua, 2007. [ Links ]
19. Jacinto N., Disposición final de residuos mineros, Sucre-Bolivia, Postgrado MIMAM UTO-UASB, 2008. [ Links ]
20. K-Nelson y Falcon, [Internet], Universidad de Atacama-Chile. Disponible www.ex-alumnos.uda.cl/...minerales.../02.-.Concentracion.Centrifugos [ Links ]
21. Ley N° 1333, Ley del Medio Ambiente, La Paz-Bolivia, UPS Editorial s.r.l., 1992. [ Links ]
22. Medinaceli R., Estadística básica aplicada a estimación de recursos, Oruro, UTO Carrera Minas, 1988. [ Links ]
23. Munier N., Preparación técnica, evaluación económica y presentación de proyectos, Buenos Aires-Argentina, Ed. Astrea, 1979. [ Links ]
24. REFORMIN, Cobertura de efecto SDR en las condiciones climatológicas semiáridas del altiplano boliviano, Agencia Canadiense de Desarrollo Internacional, Reforma de la Minería en Bolivia, Oruro-Bolivia, 2000. [ Links ]
25. Rivas S. y Ahlfeld F., Los minerales de Bolivia y sus parajes, La Paz-Bolivia, 2009. [ Links ]
26. Romero, F.M., Canet, C., Alfonso, P., Zambrana, R.N., Soto, N. (2014): The role of cassiterite controlling arsenic mobility in an abandoned stanniferous tailings impoundment at Llallagua, Bolivia. Science of the Total Environment 481, 100-107. [ Links ]
27. Salas A., Evaluación de impactos ambientales en la industria minera, Sucre-Bolivia, Postgrado MIMAM UTO-UASB, 2008. [ Links ]
28. Schneider-Scherbina, A., Nuevos planteamientos acerca de las reservas de la mina de Llallagua-Catavi, La Paz, COMIBOL, 1962 [ Links ]
29. SEPRO SYSTEMS INC. Las páginas Web: www.concentrators.net , www.seprosystems.com www.iconcentrator.com, Canadá, 2009. [ Links ]
30. Taggart A.F. Elementos de preparación de minerales, Ed. Interciencia, 1966. [ Links ]
31. Torres C., Orientaciones básicas de la metodología de la investigación científica, Lima-Perú. Tercera edición, 1994. [ Links ]
32. UTO-FNI, COMIBOL. Primer simposio internacional de concentración del Estaño, Oruro-Bolivia, Ed. Universidad Técnica de Oruro, 1966. [ Links ]
33. Velasco M., Estudio técnico económico para tratamiento de colas arenas Catavi, mediante espirales Reichert, Oruro-Bolivia, Proyecto de grado, 1992. [ Links ]
34. Zamora G., Formación, predicción y tratamiento de drenajes ácidos de mina, Sucre-Bolivia, Postgrado MIMAM UTO-UASB, 2007. [ Links ]
35. Zamora G., Taller de tesis, maestría en ingeniería ambiental minera, Sucre-Bolivia, Postgrado MIMAM UTO-UASB, 2008. [ Links ]


























