Revista CON-CIENCIA
versión impresa ISSN 2310-0265
Rev.Cs.Farm. y Bioq vol.5 no.2 La Paz nov. 2017
ARTÍCULO ORIGINAL
Nuevas perspectivas para diagnóstico confirmatorio
de VIH en Bolivia: algoritmo convencional y nuevo
New perspectives for HIV confirmatory diagnosis in Bolivia: conventional
and new algorithm
MARTÍNEZ OLIVA, BRENDA GISELA1* GRADOS TORREZ, RICARDO ENRIQUE2
1 Laboratorio de Virología - LABIMED, Facultad de Medicina, Universidad Mayor de San Simón.
Avenida Aniceto Arce, 379. Cochabamba, Bolivia.
2 Laboratorio de Farmacología, Instituto de Investigaciones Fármaco Bioquímicas (I.I.F.B.) "Luis Enrique Terrazas Siles".
Universidad Mayor de San Andrés, Av. Saavedra 2224. La Paz, Bolivia.
* Autor de Correspondencia: gisela_b-2010@hotmail.com
FECHA DE RECEPCIÓN: 26 DE ABRIL DE 2017
FECHA DE ACEPTACIÓN: 6 DE OCTUBRE DE 2017
Resumen
El VIH sigue siendo actualmente un importante problema de salud pública. Desde el año 2000 hasta finales de 2015, unos 36,7 millones de personas se han infectado con VIH y 1,1 millones de personas han muerto de enfermedades relacionadas con el SIDA (Síndrome de Inmunodeficiencia Adquirida) el 2015. En Bolivia según datos registrados del Programa Nacional de ITS/VIH/ SIDA, desde 1984 hasta el 2014 se han registrado 1 5492 casos confirmados de VIH, de los cuales 2989 casos corresponden al departamento de Cochabamba. En el año 2015, se han reportado 939 casos nuevos en Santa Cruz, 556 en La Paz, y 408 corresponden a Cochabamba. Para el diagnóstico deVIH-1oVIH-2se necesita de pruebas realizadas por profesionales sanitarios siguiendo un algoritmo validado. Bolivia cuenta con el Programa Nacional de ITS/VIH/SIDA, como parte de la estructura técnica y administrativa del Ministerio de Salud y Deportes que se encarga de proporcionar el modelo de diagnóstico de VIH conocido como "algoritmo". El Algoritmo Convencional utilizado en Bolivia está basado en pruebas de tamizaje (Pruebas rápidas y ELISA de cuarta generación) y prueba de confirmación (Western blot). El algoritmo convencional presenta varias dificultades, entre ellas: los resultados son emitidos varios días después de la toma de muestra, se necesitan reactivos costosos, el procedimiento para la realización del Western blot toma mucho tiempo, esta prueba además confirma la presencia de anticuerpos contra VIH varias semanas después de contraer la infección, por lo que durante ese tiempo existe mayor riesgo de transmisión del virus, por tanto, el Ministerio de Salud y Deportes de Bolivia ha propuesto la implementación de un algoritmo nuevo para el diagnóstico confirmatorio de VIH basado en dos pruebas rápidas y ELISA de cuarta generación.
Palabras Claves
VIH, Algoritmo convencional, Algoritmo nuevo, Diagnóstico de VIH, Pruebas Rápidas, Western blot, ELISA.
Abstract
Actually HIV is still an important issue in public health. Since 2000 until 2015, 36,7 million of people has been infected with HIV and 1,1 million of people has dead because disease related with AIDS (Acquired Immune Deficiency Syndrome) in 2015. In Bolivia according to registered data from National Program of STI/HIV/AIDS, from 1984 to 2014 it has been registered 15492 HIV confirmed cases, from which 2989 corresponded to Cochabamba. In 2015, it has been reported 939 new cases in Santa Cruz, 556 in La Paz and 408 in Cochabamba. For HIV-1 or HIV-2 diagnosis is needed test performed by health professionals following an validated algorithm. Bolivia has the National Program of STI/HIV/AIDS as a technical and structure part of Health and Sport Department responsible for providing the HIV diagnostic model known as algorithm. Conventional algorithm used in Bolivia is based on screening test (rapid tests and fourth generation ELISA) and confirmatory test (Western blot). The conventional algorithm presents many disadvantages, such as: the results are submitted many days after sampling, it needs expensive reagents, the protocol to perform Western blot takes many hours, besides this technique confirms the presence of antibodies against HIV many weeks after infection, so during this period there is major risk to transmit the virus, therefore, the Health and Sport Departmentfrom Bolivia has proposed the implementation of a new algorithm to HIV confirmatory diagnosis based on two rapid tests and fourth generation ELISA.
Keywords
HIV, conventional algorithm, new algorithm, HIV diagnostic, Rapid test, Western blot, ELISA.
INTRODUCCIÓN
El VIH se descubrió en 1983 por el grupo de Françoise Barre-Sinoussi y Luc Montagnier en el Instituto Pasteur de París y posteriormente en 1984 por el grupo de Robert Gallo en el Instituto Nacional de Cáncer en Bethesda, EE.UU (Popovic et al., 1984; Delgado, 2011).
El VIH pertenece al género de los Lentivirus y se clasifica en dos tipos: VIH-1 y VIH-2. El VIH-1 es el causante de la pandemia mundial de SIDA (síndrome de la inmunodeficiencia adquirida) debido a la falta de tratamiento antirretroviral, mientras que el VIH-2 que también puede producir SIDA, se encuentra principalmente en zonas del África occidental y es menos patogénico y transmisible (Delgado, 2011; Mohammad et al., 2015).
MATERIAL Y MÉTODO
Este trabajo fue de tipo retrospectivo cualitativo según datos proporcionados por el Programa Nacional de ITS/VIH/BOLIVIA, como parte de la estructura técnica y administrativa del Ministerio de Salud y Deportes del Estado Plurinacional de Bolivia.
EPIDEMIOLOGÍA
A nivel mundial según reportes de la OMS (organización mundial de la salud) y del ONUSIDA (programa conjunto de naciones unidas sobre el VIH/Sida), el VIH sigue siendo actualmente un importante problema de salud pública. Desde el año 2000 hasta finales de 2015, unos 36,7 millones de personas se han infectado con VIH y 1,1 millones de personas han muerto de enfermedades relacionadas con el SIDA el 2015, siendo la tuberculosis la causa principal de muerte, la cual supone uno de cada tres decesos. Se calcula que actualmente sólo el 60 % de las personas con VIH conocen su estado serológico y el 40 % restante necesita acceso a servicios de detección del VIH (OMS, 2015; ONUSIDA, 2016).
En América latina a finales del 2014 se reportaron 1,7 millones (1,4 - 2 millones) de personas que vivían con VIH, de las cuales alrededor de 41000 (30000 - 82000) fallecieron a causa de enfermedades relacionadas con el SIDAy ese año se produjeron 85000 (70000 -100000) nuevas infecciones en adultos y 2000 en niños. Las nuevas infecciones por VIH se redujeron solo en un 17 % entre 2000 y 2014. En esta región la cobertura del tratamiento es del 47 % (40-56 %) para los adultos de más de 15 años que viven con VIH y del 54 % (46 - 64 %) para los niños de 0 a 14 años (OMS, 2015).
En Bolivia según datos registrados del Programa Nacional de ITS/VIH/SIDA, desde 1984 hasta el 2014 se han registrado 15492 casos confirmados de VIH (Figura 1A), de los cuales 2989 casos corresponden al departamento de Cochabamba. En el año 2015, se han reportado 939 casos nuevos en Santa Cruz, 556 en La Paz, y 408 corresponden a Cochabamba (Figura 1B). La distribución por edad y género es: de cada 10 mujeres notificadas en el sistema con VIH, existen 17 varones en igual condición, de cada 5 casos notificados, 3 se encuentran en el grupo de edad entre 15 a 34 años, siendo 31 años la edad promedio. Con relación a la vía de transmisión del virus, de cada 100 casos notificados con VIH, 97 corresponden a transmisión sexual, 2 refieren transmisión vertical y 1 por transmisión sanguínea (Programa Nacional ITS/VIH/SIDA, 2014).
Para el diagnóstico del VIH-1 o VIH-2 se necesita de pruebas realizadas por profesionales sanitarios siguiendo un algoritmo validado. Las pruebas serológicas detectan la presencia de anticuerpos contra el VIH- 1 o VIH-2 y/o el antígeno p24 del virus. Cuando estas pruebas se utilizan en el contexto de una estrategia acorde con un algoritmo validado, es posible detectar la infección por el VIH con gran exactitud. En la fase inicial de la infección los anticuerpos no son detectados y es la de mayor infectividad, no obstante, la transmisión del VIH puede tener lugar en todos los estadios de la infección. (Castillo et al., 2006; Lamotte, 2014).
Las pruebas de detección deben ser voluntarias. Todos los servicios de asesoramiento y pruebas de detección deben regirse por los cinco principios fundamentales recomendados por la OMS: consentimiento informado, confidencialidad, facilitación de orientación (o asesoramiento), garantía de que los resultados de la prueba son correctos, vinculación con la asistencia, tratamiento y otros servicios (OMS, 2015).
DIAGNÓSTICO DE VIH EN BOLIVIA
Actualmente existen 13 CDVIR (Centro Departamental de Vigilancia y Referencia para casos de VIH y SIDA) en Bolivia; son centros públicos orientados a brindar atención a personas que viven con VIH/SIDA. Sin embargo, la falta de respuesta nacional hacia una descentralización del diagnóstico confirmatorio de VIH a establecimientos de salud en todo el país determina que el diagnóstico en algunos casos no sea integral y oportuno (Ministerio de Salud y Deportes, 2006; Protto et al., 2008)
Los pacientes que acuden a los establecimientos de salud públicos o privados pueden acceder a pruebas de laboratorio para el diagnóstico presuntivo de VIH, asesoría pre y post prueba, además deben firmar un consentimiento informado (Figura 2) excepto en los casos contemplados por la ley 3729 "Ley para la prevención del VIH-SIDA, protección de los derechos humanos y asistencia integral multidisciplinaria para las personas que viven con el VIH-SIDA", sin embargo, todas las muestras de estos pacientes deben ser referidos a laboratorios de referencia.
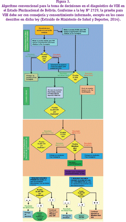
Bolivia cuenta con el Programa Nacional de ITS/VIH/SIDA, como parte de la estructura técnica y administrativa del Ministerio de Salud y Deportes que se encarga de proporcionar el modelo de diagnóstico de VIH conocido como "algoritmo". El Algoritmo Convencional utilizado en Bolivia está basado en pruebas de tamizaje (Pruebas rápidas y ELISA de cuarta generación) y prueba de confirmación (Western blot) (Ministerio de Salud y Deportes, 2014).
ALGORITMO CONVENCIONAL
La población que asiste a consulta médica que requiere prueba para VIH, puede elegir entre una prueba ELISA o Prueba Rápida en el mismo establecimiento de salud, hospital o maternidad, en ambos casos el paciente deberá firmar un consentimiento informado y se aplicará una pre-consejería; si la prueba es reactiva la muestra es referida a CDVIR para un nuevo ensayo de ELISA. Las muestras reactivas, son enviadas al laboratorio de referencia departamental y de confirmación de VIH. El laboratorio de referencia realiza la prueba de ELISA para VIH, si el resultado es no reactivo se repite la prueba por duplicado y para la confirmación de resultados reactivos obtenidos por ELISA se utiliza Western blot. El Western blot puede arrojar en algunos casos un resultado indeterminado debido a que no cumple el criterio para ser clasificado como positivo y negativo, en estos casos se debe solicitar una nueva muestra luego de 30 días. Todo paciente recibirá post-consejería y los casos VIH positivos serán registrados en la ficha de notificación y reportados al Programa Departamental ITS/VIH/SIDAy/o CDVIR para seguimiento médico y tratamiento (Ministerio de Salud y Deportes, 2014) (Figura 3).
ALGORITMO NUEVO PROPUESTO POR EL MINISTERIO DE SALUD Y DEPORTES
El Ministerio de Salud y Deportes de Bolivia ha propuesto la implementación de un algoritmo nuevo para el diagnóstico confirmatorio de VIH basado en dos pruebas rápidas y ELISA de cuarta generación.
La persona que requiera diagnóstico para VIH deberá recibir asesoría y firmar consentimiento informado para la realización de una prueba rápida de tamizaje, si el resultado de la prueba es no reactivo, se emite el resultado como negativo para VIH y el paciente recibe post-consejería, si existe exposición de riesgo se solicitará una nueva prueba después de 30 días (posible periodo de ventana). Si la prueba de tamizaje es reactiva, se procede con la segunda prueba rápida que es de confirmación, en caso de resultados discordantes en las dos pruebas rápidas se utiliza ELISA como prueba de desempate. En mujeres embarazadas si la prueba de tamizaje es reactiva se deberá asumir como resultado positivo para iniciar inmediatamente la profilaxis de transmisión materno infantil, posteriormente, se proseguirá el diagnóstico hasta su confirmación para continuar o suspender la profilaxis. Todo paciente positivo deberá ingresar al Programa Departamental ITS/VIH/SIDA y/o CDVIR para el seguimiento médico y tratamiento; sus datos serán registrados en la base de datos nacional SIMONE (Ministerio de Salud y Deportes, 2015) (Figura 4).
DISCUSIÓN
El VIH es un problema de salud pública debido a la gran propagación constante y continua de la enfermedad en todo el mundo. En Bolivia, el número total de casos registrados en la ciudad de Cochabamba desde el año 1984 hasta 2013 según el Programa Nacional ITS/VIH/SIDAfueron de 12 041 (Ministerio de Salud y Deportes, 2014).
El aumento en casos nuevos de pacientes infectados por VIH podría deberse a que muchas personas no conocen su estado serológico, puesto que los síntomas en las primeras etapas de la enfermedad (fase de infección aguda y fase asintomática) son generales e inespecíficos. Además, un gran porcentaje de la población desconoce la enfermedad y sus medidas preventivas. Muchos pacientes no toman conciencia de su estado serológico positivo, ni de su tratamiento continuando con la cadena de transmisión.
El aumento de casos positivos de VIH es alarmante por ser una enfermedad que no tiene cura, no tiene vacuna, la infección por el virus agota el sistema inmunológico dejando el organismo desprotegido, y presenta varias vías de transmisión siendo la sexual la principal en nuestro medio; por lo que un inicio temprano de la actividad sexual aumentaría el riesgo de contraer el virus en adolescentes que no tienen conocimiento de medidas preventivas.
Los casos positivos son registrados en el programa SIMONE a nivel nacional; que es un Sistema Informático de Monitoreo y Evaluación del Programa Nacional de VIH/SIDA utilizada en la búsqueda de pacientes positivos antes del procesamiento de muestras derivadas. Algunos de estos casos positivos no son reportados a los pacientes porque estos no retornan a recoger el resultado final de sus análisis por motivos propios del paciente.
El algoritmo convencional para diagnóstico de VIH en Bolivia, presenta varias dificultades, entre ellas: los resultados son emitidos varios días después de la toma de muestra, se necesitan reactivos costosos, el procedimiento para la realización del Western blottoma mucho tiempo, esta prueba además confirma la presencia de anticuerpos contra VIH varias semanas después de contraer la infección, por lo que durante ese tiempo existe mayor riesgo de transmisión del virus (Miranda et al., 2010). Además, una parte de las muestras son indeterminadas en Western blot por lo que no pueden ser consideradas negativas o positivas, por tanto los pacientes deben retornar un mes después para realizar un nuevo análisis, lo que alarga el tiempo de diagnóstico (Ravanshad et al., 2006; Silva et al., 2012).
En los últimos años, las pruebas rápidas han ganado importancia en el diagnóstico de la infección por VIH. Estas pruebas acortan el tiempo en la obtención de resultados comparado con las pruebas convencionales y reducen el costo del diagnóstico en programas nacionales de VIH (Santiestean y Sanabria, 2015). No obstante, otros estudios indican que algunas pruebas rápidas tienen una sensibilidad reducida y durante la etapa aguda de infección por VIH se producen más resultados falsos negativos, detectando solo el 91 % de los casos positivos (Bernard y Branson, 2010).
Estudios realizados en Brasil, donde evaluaron varias pruebas rápidas indican que con estas pruebas se obtuvieron resultados casi idénticos a los obtenidos con inmunoensayo enzimático (ELISA). Estos estudios señalan que las pruebas rápidas son ideales para ser parte de un algoritmo de diagnóstico en Brasil, permitiendo mejorar la oportunidad de diagnóstico en la población de riesgo y en aquellos con los que se tiene solo una oportunidad de asesoramiento (Ferreira et al., 2005).
Debido a que la infección por VIH no tiene cura, además de sumarse cada día más casos en Bolivia, hoy es más importante que nunca hacer todo lo posible para identificar personas infectadas y ligar estas a un tratamiento y prevención de transmisión a otras personas, el uso del nuevo algoritmo presenta aun retos a ser superados, como la aceptación entre los profesionales en salud, la buena utilización y criterio de este algoritmo, el trabajo conjunto del personal de salud y paciente, así como la evaluación individual de cada paciente antes de emitir un resultado.
REFERENCIAS
Bernard, M., Branson, M. D. (2010). The future of HIVTesting. Acquir Immune Defic Syndr Vol. 55, Supplement 2. [ Links ]
Castillo, D., Gonzáles, L., Boffill M., (2006). Infección por VIH: Técnicas de detección. Medicentro; Supl SIDA. [ Links ]
Delgado, R. (2011). Características virológicas del VIH. Enferm. Infecc. Mircrobiol. Clin. 29(1): 58-65. [ Links ]
Ferreira, J. O., Ferreira, C., Riedel, M., Visinoni, W. M., Barbosa-Junior, A. (2005). Evaluation of rapid test for anti-HIV detection in Brazil. AIDS 19. Suppl 4: S70 - S75. [ Links ]
Lamotte, J. A. (2014). Infection due to VIH/ AIDS in the current world. Medisan. 18 (7): 993 [ Links ]
Miranda, E. U., Romero, R. S., Briceño, E. R., Santos, A. S. (2015). Evaluation of three commercial brands of hiv rapid tests. Rev Perú Med Exp Salud Pública 32(2):404-5. [ Links ]
Ministerio de Salud y Deportes. (2006). Caracterización de la epidemia del VIH/ SIDA en Bolivia. La Paz: Boletín Informativo Epidemiológico. [ Links ]
Ministerio de salud y Deportes. (2014). Guía de Terapia antiretroviral en adultos. Documento Técnico - Normativo. La Paz -Bolivia. [ Links ]
Ministerio de Salud y Deportes. (2015). Informe final nuevo algoritmo diagnóstico para VIH en Bolivia. [ Links ]
Mohammad, A. Y. A., Mahmoud, M. M. Y., Mohammad, M. S. Y. (2015).VIH-1 strategies to overcome the immune system by evading and invading innate immune system. VIH &AIDS Review15.1 -12 [ Links ]
OMS (2015). VIH/SIDA. Página oficial de la Organización Mundial de la Salud. Nota descriptiva 360. Recuperado de http://www.who.int/mediacentre/factsheets/fs360/es/ [ Links ]
ONUSIDA (2016). Hoja Informativa. Recuperado de http://www.unaids.org/es/resources/fact-sheet [ Links ]
Popovic, M., Sarngadharan, M. G., Read, E., Gallo, R. C. (1984) Detection, isolation, and continuousproduction of cytopathic retrovirus (HTLV-III) from patients with AIDS and pre-AIDS. Science. 224:497-500. [ Links ]
Programa Nacional ITS/VIH/SIDA. (2014). Informe nacional de progresos en la respuesta al VIH/SIDA. Bolivia. Ministerio de salud y Deportes. [ Links ]
Protto, J.P., Schaaf, D., Suárez, M.F., Darras, C. (2008). Entorno epidemiológico y respuesta a la epidemia del VIH en Bolivia. Rev Panam Salud Publica.23 (4):288-94. [ Links ]
Ramashad, M., Mahboudi, F., Sabahi, F., Bayanolhagh, S. (2006). Indeterminate human immunodeficiency virus western blot results in Iranian patients with discordant screening assay results. Saudi Med J. 27(8): 1130-3. [ Links ]
Silva, C. E., Lubían, C. A., Cruz, S. O., Díaz, H. D., Montano, T. L.,Nibot, S. C., Díaz, T. H. (2012). Study of Western blot indeterminate patterns in the algorithm followed in Cuba for HIV diagnosis. Rev Panam Infectol15(3-4):95-99. [ Links ]
Santiesteban, Y. A., Sanabria, J. G. (2015). Evaluación de los test rápidos en el Hospital regional de Bata, Guinea ecuatorial, 2015. Revista de Ciencias Médicas de Pinar del Río 19(6): 1201 - 1209. [ Links ]











uBio 




