Servicios Personalizados
Revista
Articulo
Indicadores
-
Citado por SciELO -
Accesos
Links relacionados
-
Similares en
SciELO
Compartir
Fides et Ratio - Revista de Difusión cultural y científica de la Universidad La Salle en Bolivia
versión On-line ISSN 2071-081X
Fides Et Ratio v.12 n.12 La Paz set. 2016
ARTÍCULO ORIGINAL
Estudio sobre la Representación Social del Tatuaje en Adolescentes de 13 a 18 años
Social Representation of the Tattoo in teens within the age range of 13 to 18 years old.
Leonardo Martín Prado Rivas1 Jasmin Barra2
1 Leonardo Prado, Licenciado en Psicología, Responsable del Área clínica del Instituto Nacional de Rehabilitación, Tratamiento e Investigación en drogodependencia. INTRAID. zerospace_93@hotmail.com
2 Jasmin Barra, egresada de la Carrera de Psicología de la Universidad La Salle. jasmin_19barra@hotmail.com
Artículo recibido: 30-06-2016 Artículo Aceptado: 09-09-2016
Resumen
El presente trabajo de investigación pretende conocer, discutir y contrastar la representación social RS del tatuaje en adolescentes de 13 a 18 años en dos grupos de la ciudad de La Paz: a) adolescentes tatuados entre los 13 y 18 años y b) adultos que se realizaron tatuajes durante la adolescencia en el rango de edad mencionado.
Mediante el enfoque de investigación cualitativa a través del análisis de similitud, se llegó a construir el árbol máximo de ambos grupos sobre la representación social de dicho sujeto, mostrando para los mismos la particularidad o núcleo de la representación del ser adolescentes tatuados es la marca para toda la vida y que para los adultos tatuados es la reconstrucción de la historia.
Palabras claves
Adolescentes tatuados, árbol máximo, análisis de similitud, ejes temáticos, núcleo central figurativo, representación social, y tatuajes.
Summary
The current investigation aims to know, discuss, and contrast the Social Representation SR of tattooing in teenagers from 13 to 18 years old, divided into two groups located in La Paz city: a) tattooed teenagers from 13 to 18 years old and b) adults who get tattoos done during adolescence in the ege range mentioned.
Through the qualitative research approach considering a similitude analysis, the top tree of both groups was constructed over the Social Representation about the mentioned subject, indicating their particularity or the representation nucleus of being tattooed teenagers signifying a mark for the entire life and for the tattooed adults it represents the reconstruction of history.
Key words
Tattooed teenagers, top tree, similitude analysis, thematic axes, figurative central nucleus, Social representation, tattoos.
Introducción
La llegada de la globalización ha logrado difundirse alrededor del mundo traspasando las barreras culturales que transgredieron sobre la construcción subjetiva de la persona. La era contemporánea también conjetura un funcionamiento en base a un nuevo ideal monitoreado por el mercado. En cada época y cada sociedad la crisis de adolescencia se presenta con diferentes máscaras y disfraces: existen factores culturales que influyen sobre las formas en que los jóvenes manifiestan su sufrimiento. Pero, es un hecho, que en la actualidad los síntomas han adquirido formas muy preocupantes y las estadísticas de anorexia, suicidios y drogadicción se incrementa alarmantemente (Huerta, 2012).
Lo que por lógica tiene consecuencias no solo en la sociedad sino en la particularidad de la persona, causando la muerte de los grandes proyectos, la marcada tendencia hacia el utilitarismo que han terminado por llevar al sujeto hacia un completo desencanto. Asimismo la presencia feroz de nuevas formas sintomáticas donde se puede manifestar que las anorexias, las toxicomanías, los pasajes al acto y los "actings" son cada vez más frecuentes ante la precaria relación de la persona con la cadena significante, donde se comprueba cada vez con mayor intensidad, una persona desterrado del orden simbólico completamente fuera de discurso (Prado, 2014). Cabe destacar que el surgimiento de síntomas en los adolescentes en la posmodernidad nace a partir de la urgencia de consumir "todo" de una manera compulsiva, el adolescente experimenta una situación angustiante, que carga la falsa promesa de satisfacción, ya que, a pesar de tener todo al alcance, existe un vacío que no puede completarse.
Por lo tanto es importante estudiar la representación social de los tatuajes en adolescentes, es trascendental conocer qué papel juega el tatuaje en la actualidad y para que les sirve a los adolescentes. De esa manera mediante el enfoque de Investigación Cualitativa, la recolección de cognemas y la categorización de las mismas se logró obtener información relevante; posteriormente se procedio a realizar los grupos focales y la entrevista a profundidad. Lo cual se pudo evidenciar que aquellos cognemas que tienen relación entre sí, para construir la matriz de similitud, estableciendo valores a las relaciones más directas y de este lograr el objetivo general del presente trabajo de investigación, la construcción del árbol máximo de ambos grupos, como resultado de la representación social.
Complementando a lo mencionado la presente investigación no hubiera sido indicado estudiarlo desde el enfoque cuantitativo; ya que esta se sirve de los sujetos del estudio, pero no saca al máximo toda la información que pudiera necesitar pues sus resultados se basan en los números que arrojen los estudios, sin mediar otros factores. A comparación de la investigación cualitativa que se comunica con los sujetos y debido a las técnicas que utiliza, como la entrevista y la observación, logra obtener informaciones ocultas en los investigados. Se plantea también que el método cualitativo es subjetivo, frente al cuantitativo que es objetivo (Hidalgo, 2012). En base a lo indicado el presente trabajo pretende estudiar las representaciones sociales del tatuaje en adolescentes; haciendo énfasis en la subjetividad de los sujetos de estudio, de la misma manera la espontaneidad y facilidad para estudiar la representación social.
Referentes conceptuales
La historia del tatuaje recorre todos los continentes y las islas a los alrededores del mundo, con significados de magia, religión, terapéuticos, curativos, de distinción social, eróticos, de ornamenta, para marcar los rituales de iniciación, para distinguir a la servidumbre, como castigo de guerra, hacer énfasis en los gremios, así como de estética y cosmética (Rocha, 2011).
Del vocablo "tatuaje" significa dibujo o palabra que queda gravada, mientras que tatuar es la acción de realizar grabados en la piel humana introduciendo sustancias colorantes o pigmentos bajo la epidermis. (Rocha, 2011).
"El 36% de las personas entre 18 y 29 tienen al menos un tatuaje, se calcula que 1 de cada 8 personas en el mundo tiene al menos un tatuaje, pero la cifra aumenta". Hoy en día el costo de los tatuajes se ha reducido y se convirtió en símbolo de todas las clases sociales (R,A. 2009).
Es este un tiempo donde se intenta reducir al sujeto a las lecturas homogeneizantes de las evaluaciones, los cálculos sin diagnosis de escucha, unido a una concepción de la mercancía y los objetos como panacea. Y en este declive, los ideales ceden el paso a una concepción del mundo y de la vida donde el sujeto es empujado a imprimirle sentido por la vía de los objetos, el consumo. Éste, desde la publicidad y su mensaje, se "vende" como la vía regia para alcanzar esa felicidad que parece estar a mano de cualquiera que acceda a tal vehículo o determinado modelo de móvil (Foos, 2011).
El proceso para hacerse un tatuaje requiere en primer lugar de un buen convencimiento y/o premeditación, después por lo general uno ya tiene la idea de lo que quiere tatuarse, ese símbolo que despierta fascinación parece asomarse por debajo de la piel para marcarse en la imaginación entre la piel del sujeto, dando una nueva visión del cuerpo (Rocha, 2011).
A si también es necesario conocer conceptualmente lo que es ser adolescente:
"Del latín Adoleceré: Desarrollarse, Olescere, que significa crecer, según el significado del latín la adolescencia, significa el desarrollarse la persona, ya sea hombre o mujer" (Quintanilla, 2012).
I. S. Kon, señala la existencia de tres posibles enfoques en los que quedan contenidas las principales tendencias en la caracterización de estas etapas, con independencia de que dentro de ellos podamos encontrar innumerables variantes. Estos enfoques son el biogenético, el sociogenético y el psicogenético. (Domínguez, 2008).
La adolescencia es el periodo de vida más difícil para algunas personas. Esto es porque durante esta etapa estamos buscando nuestro verdadero "yo". Algunos adolescentes tratan de imitar a ciertos personajes que influyen en su vida continua para tratar de saber si esa es su identidad. Muchos adolescentes imitan a cantantes, artistas, modelos etc. Tratando de imitar su ritmo de vida. Conforme el adolescente va creciendo tiene que fomentar la virtud del respeto. El respeto tiene que ver con la búsqueda de identidad porque si tú no tienes respeto por alguien nadie te va a respetar, el respeto se puede ver también como empatía porque debemos encontrar nuestra identidad sin pisotear los derechos de los demás y también no lastimarlos física o emocional mente (Galaz,2012).
Por otro lado la representación social fue acuñada por primera vez en la sociología por Emilio Durkheim, quien trató de constituirlo en un objeto de estudio autónomo. Fue recién sesenta años después, en 1961, que Moscovici importó el concepto de la representación social a la psicología y lo definió como un "universo de opciones". Posteriormente Kaes adoptó esta definición y la complementó con la adición del término "creencias", entendiendo a esas como "la organización duradera de percepciones y de conocimientos relativos a un cierto aspecto del mundo del individuo" (Domic, 1999).
Jodelet (1986), dice que las representaciones sociales son: una manera de interpretar y pensar nuestra realidad cotidiana, una forma de conocimiento social (citado en Araya, 2002).
Las representaciones sociales se construyen a partir de una serie de materiales de muy diversas procedencias: a) El fondo cultural acumulado en la sociedad a lo largo de su historia. Dicho fondo está constituido por las creencias ampliamente compartidas, los valores considerados como básicos y las referencias históricas y culturales que conforman la memoria colectiva y la identidad de la propia sociedad, b) Los mecanismos de anclaje y objetivación. El primero de ellos concierne a la forma en que los saberes y las ideas acerca de determinados objetos entran a formar parte de las R S de dichos objetos mediante una serie de transformaciones específicas. El segundo da cuenta de cómo inciden las estructuras sociales sobre la formación de las representaciones sociales, y de cómo intervienen los esquemas ya constituidos en la elaboración de nuevas representaciones, c) El conjunto de prácticas sociales que se encuentran relacionadas con las diversas modalidades de la comunicación social (Araya, 2002).
Materiales y Métodos
El siguiente trabajo de investigación tiene un enfoque cualitativo: El uso de los métodos cualitativos tiene larga tradición tanto en la psicología como en las ciencias sociales. En la psicología Wilhelm Wundt (1900-1920) utilizó métodos de descripción y Verstehen en su psicología de los pueblos junto con los métodos experimentales de su psicología general. (Flick, 2012).
La metodología cualitativa permite entender cómo los participantes de una investigación perciben los acontecimientos. La variedad de sus métodos, como son: la fenomenología, el interaccionismo simbólico, la teoría fundamentada, el estudio de caso, la hermenéutica, la etnografía, la historia de vida, la biografía y la historia temática, reflejan la perspectiva de aquel que vive el fenómeno, es decir, del participante que experimenta el fenómeno. El uso de esta aproximación es de carácter inductivo y sugiere que a partir de un fenómeno dado, se pueden encontrar similitudes en otro, permitiendo entender procesos, cambios y experiencias. (Hernández Sampieri, Fernández Collado, & Baptista Lucio, 2010).
En cuanto al tipo de investigación es descriptiva ya que se pretende analizar cómo es que los adolescentes representan su naturaleza social a partir de tatuaje y la relación que tiene con su cuerpo, y así como en adultos que se hayan realizado algún tipo de tatuaje en la adolescencia. Es por eso que es necesario estudiarlo de manera descriptiva. "La función principal de los estudios descriptivos es capacidad para seleccionar las características fundamentales del objeto de estudio" (Guzmán, 2012).
La investigación descriptiva consiste en llegar a conocer las situaciones, costumbres y actitudes predominantes a través de la descripción exacta de las actividades, objetos, procesos y personas (Cross, 2010).
Pasando a lo que es el diseño de investigación cualitativa este es un diseño emergente, por la flexibilidad que debe tener, esto implica que el diseño puede ir cambiando, se van tomando decisiones en el trascurso de la investigación de acuerdo al conocimiento que se va descubriendo (Salamanca & Martín-Crespo, 2007). Esto refleja que investigación tenga como base la realidad y los puntos de vista de los participantes, los cuales se desconoce ni comprenden al iniciar el estudio.
En la investigación cualitativa el método tiene un enfoque instrumental, debido a que es la naturaleza de las cuestiones de investigación la que orienta el proceso de indagación y por lo tanto, también la elección del método (Herrera, 2008). Es decir no responde a las necesidades concretas del investigador, sino a lo que surja del objeto en cuestión, en este caso, la representación social del tatuaje en los adolescentes.
Al ser esta una investigación no muy estudiada en nuestro país, será necesario estudiarlo haciendo énfasis en la metodología etnográfica ya que este hace referencia a: "método de investigación por el que se aprende el modo de vida de una unidad social concreta. A través de la etnografía se persigue la descripción o reconstrucción analítica de carácter interpretativo de la cultura, formas de vida y estructura social del grupo investigado" (Herrera, 2008).
Boyle plantea que existen cinco subtipos de investigación etnográfica dependiendo de la unidad social que se desea investigar, estos son: a) Etnografía procesal. b) Etnografía holística o clásica. c) Etnografía de corte trasversal. d) Etnografía etnohistórica. e) Etnografía particularista (Murillo & Martínez, 2011). Esta última vendría a corresponder a la presente investigación, debido a que la etnografía particularista es aquella que utiliza un método holístico para investigar grupos particulares o l unidad social específica, en este caso, la representación social del tatuaje en adolescentes.
En si el método de la presente investigación , propone la construcción del árbol maximo de la la representacion social.
En cuanto a los materiales utilizados en el presente trabajo de investigación en la primera fase consistió en la recolección de cognemas: a través de un instrumento, mediante la siguiente pregunta: ¿Cuáles son las 10 primeras palabras o ideas que se le vienen a la mente al pensar en los tatuajes en adolescentes? Posteriormente en los grupos focales se hizo uso de la Cámara Gessel de la Universidad Salle.
Resultados y discusión
A partir de la categorización de cognemas se obtuvieron ejes temáticos para la realización de los grupos focales de los cuales se adquirió los resultados. A continuación la: matriz de similitud y árbol máximo.
Matriz de similitud: Grupo adolescentes

El árbol máximo de la representación social del tatuaje en adolescentes, logradas al evidenciar las relaciones más fuertes entre los cognemas. Como se puede observar en este árbol el núcleo central es marca, descrita por los adolescentes tatuados para toda la vida y de este componente central se desglosa los demás cognemas como ser: no hay arrepentimiento, auto-identificación, significado personal, repercusiones y autonomía. Árbol máximo de la Representación Social que tienen los adolescentes tatuados sobre sí mismos.

Como núcleo central el cognega que más resalta es la marca es lo que caracteriza al adolescente tatuado, ya que expresa identidad hacia sí mismos, que pese a los prejuicios instaurados en la sociedad, esta marca perdura para toda la vida y sobrepasa todo aspecto negativo. El tatuaje no se reduce solo ser parte de una moda, un gusto, sino que va más allá; hasta el punto que llega a no haber arrepentimiento.
Por otro lado el hecho que no exista una relación entre los cognemas marca para toda vida y no esconder, muestra que esta marca que es eterna y tiene un significado personal para cada uno y sobrepasa las barreras, entonces no hay un motivo para ser escondido. Además este significado personal es también una forma de auto-identificación, ósea que el tatuaje en los adolescentes tienen una o varias razones por la que están ahí plasmados en su cuerpo, que a la vez surge una identidad hacia sí mismos.
Continuando con el núcleo central marca tiene un vínculo directo con el cognema que es parte de los estereotipos, maleantes, pandilleros, lo cual se percibe que para los adolescentes llevar una marca en el cuerpo para toda la vida da lugar a los estereotipos hacia esta práctica, de esa manera a la misma ves este cognema se halla vinculado con las repercusiones que surgen por el hecho de tener tatuajes, pero pese a los aspectos negativos el adolescente no renuncia a esa marca.
También se puede apreciar en el árbol máximo, la repercusión se encuentra vinculada con decisión sobre el cuerpo, verse diferente, no esconder y aceptación, pero de manera negativa con esta última, lo que muestra que el hecho de tener esta marca para toda la vida, tiene una forma diferente de ser vista por el resto que no tiene tatuaje, aparte de eso surgen ciertas consecuencias.
Por otra parte, está decisión sobre el cuerpo lleva a tener diferentes repercusiones del entorno, esto implica las burlas y críticas. Por otro lado también está el hecho de verse diferente, entonces el hecho de ser diferente del resto se vincula con las repercusiones, que a la vez surge algo paradójico porque el hecho de ser diferente también implica llegar o ser parte de un determinado grupo social, entonces esto nos da a entender que ser diferente tiene sus consecuencias, pero también es una forma de integrarse o ser aceptado ante un grupo. También es conveniente explicar la relación negativa que hay entre el núcleo figurativo y el consumo de sustancias, en el grupo focal relatan que no hay una relación directa entre estos dos cognemas por el hecho de tener tatuajes, esta marca que es para toda la vida, no implica consumir algún tipo de sustancias.
Otro de los cognemas es el dolor en segundo plano vinculado con la marca para toda la vida, esto nos da a entender que el dolor no fue lo principal en ese momento de la realización del tatuaje, sino la importancia que dan los adolescentes a la marca que tiene un significado personal de cada uno.
Para concluir con esta primera parte, el tatuaje para el adolescente tatuado representa una marca importante para toda la vida, la cual no existe arrepentimiento sobre la misma, pese a los diferentes métodos que existen para borrar un tatuaje o a las repercusiones que hay en el entorno social. Además el otro aspecto de importancia es la auto-identificación que le da esa marca al adolescente a causa de un significado especial y personal para cada uno.
Pasando al segundo punto, la construcción de la RS del tatuaje en adolescentes del segundo grupo (adultos tatuados en el mismo rango de edad que la de los adolescentes) se obtuvo los siguientes resultados.
Matriz de similitud: Grupo adultos


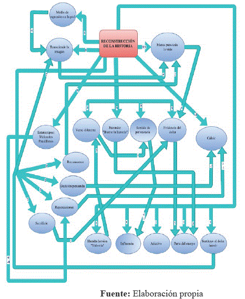
Árbol máximo de la Representación Social del tatuaje en adolescentes, por el grupo de adultos tatuados en el mismo rango de edad.

El núcleo figurativo de este árbol máximo es cognema reconstrucción de la historia, descrita por adultos tatuados en el mismo rango de edad que la de los adolescentes, y de este elemento central se desglosa el resto de los elementos periféricos, como ser: marca para toda la vida, transciende la imagen, medio de expresión en la piel, verse diferente y evidencia del dolor.
Es importante resaltar que los participantes adultos tatuados, no toman la práctica del tatuaje como algo sin sentido, ya que para los mismos el tatuaje va más allá de la imagen o del hecho me mostrar al otro. Por lo tanto el tatuaje no es solo una marca sin sentido, detrás de la misma existe diferentes significados para cada persona.
Continuando con el árbol máximo, el hecho que no exista una relación directa entre la reconstrucción de la historia y adorno, es porque el tatuaje al que los adultos lo representan como una reconstrucción histórica de la vida de cada persona, no es algo sin una función directa o alguna utilidad, definición que corresponde a lo que es el adorno. Entonces va más allá, porque los participantes le encuentran alguna función personal a esa marca.
Así mismo cognema consumo de sustancias y el elemento principal tiene una relación negativa, ya que refieren que tener un tatuaje no tiene una relación directa con el cognema mencionado y que es algo completamente independiente a eso.
Por otra parte, como se puede apreciar en el árbol máximo medio de expresión en la piel está vinculada transciende la imagen, la cual da a entender que en el cuerpo están plasmadas aquellas vivencias personales que al ser expresado a través de la misma, trae al instante ese recuerdo que va más allá porque transciende la imagen, tiene un significado profundo según la historia personal.
De la misma manera sucede con la vinculación directa del núcleo central reconstrucción de la historia y el cognema consumo de sustancias y maleantes, pandilleros, esta última vinculada con las repercusiones; ya que el tatuaje para el adulto tiene la función de revivir historias pasadas, entonces esto lleva a ser visto de una manera diferente, rara por otras personas que no tienen ningún vínculo con el tatuaje, de lo contraria los tatuados no se identifican con esa representación, pese a las diferentes repercusiones que surgen hacia el tatuaje, por el cual el adulto tatuado deja de lado y da más importancia a su marca.
Así también está la vinculación entre los cognemas esconder "borrar la historia" y parte del cuerpo, aspecto interesante ya que el hecho de esconder el tatuaje es como si no se daría importancia a la propia historia, ya que dicha historia forma parte del propio cuerpo lo cual no debe ser escondido pese a todo.
Por otro lado está la marca para toda la vida, evidencia del dolor y nuevamente parte del cuerpo, la cual se comprende que la marca está vinculada con el dolor "tiene que doler" porque la piel está siendo lesionada y aquel estigma será parte del cuerpo para siempre. Para finalizar con esta segunda parte, hay relación del elemento central y los cognemas adictivo y sacrificio y este último con evidencia del dolor, con el primero según describen los participantes que una vez que se tatúa ocurre el hecho de querer seguir marcando la piel,
Para cerrar esta segunda parte el tatuaje para los adultos tatuados reconstruye la historia personal de cada uno, motivo tan importante que dejan que esa marca perdure para toda la vida porque va más allá, ya que transciende la imagen es algo profundo expresado en el cuerpo.
Conclusiones:
En el presente trabajo de investigación se pudo percibir que la representación social del adolescente tatuado formada por los mismos adolescentes gira en torno a Marca para toda la vida. Esa marca que queda plasmada en el cuerpo del adolescente, es motivo para que no haya arrepentimiento sobre el mismo. Por lo visto también a esta marca los adolescentes le otorgan un significado personal, razón por el cual piensan conservarlo toda la vida.
En cuanto al núcleo figurativo de la representación social formada por los adultos tatuados, este es: Reconstrucción de la historia. Esta reconstrucción histórica para los adultos va más allá, ósea que transciende la imagen al ser una marca con uno o varios significados expresados mediante la piel.
La presente investigación logro cumplir con los objetivos planteados al principio, de manera que se realizó la construcción de dos representaciones sociales sobre el adolescente tatuado encontrando el núcleo central y el resto de los elementos periféricos, se realizó el relacionamiento entre los cognemas mediante el análisis de similitud para lograr comparar el elemento principal del adolescente tatuado en ambos grupos.
Así también es importante destacar el uso del método de investigación cualitativa, fue primordial para el logro de los objetivos propuestos. Ya que el discurso parte de la construcción de la RS no es el posible cuantificar, entonces la mejor opción para esta investigación ha sido indagar subjetivamente con este modelo de método. La importancia del carácter exploratorio, ya que lo que se pretendía era realizar una acercamiento del ser adolescente tatuado para ellos mismos, así como las personas adultas tatuadas y no realizar una relación de causa-efecto. Por otro lado la flexibilidad que posee este enfoque de investigación fue lo que permitió profundizar en el tema (como la realización de las entrevistas a profundidad).
Construir la representación social del adolescente tatuado, no solo implico hallar el núcleo figurativo y los elementos periféricos, sino, encontrarle un sentido y realizar la interpretación de los mismos, los cuales orientan la manera o forma de comprender la realidad
Referencias
Araya, S. (1 de octubre de 2002). Las representaciones sociales: Ejes teóricos para su discusión. Recuperado el 22 de mayo de 2014, de Las representaciones sociales: Ejes teóricos para su discusión: http://www.academia.edu/9273629/RepresentacionesSociales [ Links ]
Cross, M. (16 de Septiembre de 2010). Conozca 3 tipos de investigación: Descriptiva, Exploratoria y Explicativa. Recuperado el 20 de Junio de 2015, de Conozca 3 tipos de investigación: Descriptiva, Exploratoria y Explicativa: http://manuelgross.bligoo.com/conozca-3-tipos-de-investigacion-descriptiva-exploratoria-y-explicativa [ Links ]
Domínguez, L. (2008). La adolescencia y la juventud como etapas del desarrollo de la personalidad. Distintas concepciones en torno a la determinación de sus límites y regularidades. Boletín Electrónico de Investigación de la Asociación Oaxaqueña de Psicología , 71-72. [ Links ]
• Domic, J. (1999). Teoría de las representaciones sociales. En J. Domic, Niños trabajadores: La emergencia de los nuevos actores sociales (págs. 3-4-10-11-19). La Paz: Offset Boliviana Ltda. [ Links ]
Flick, U. (2012). Introducción A La Investigación Cualitativa. Madrid: Morata. [ Links ]
Foos, C. (1 de Diciembre de 2012). El Tatuaje y el cuerpo. Recuperado el 16 de Abril de 2015, de El Tatuaje y el cuerpo: https://planetafreud.wordpress.com/2012/12/01/el-tatuaje-y-el-cuerpo/ [ Links ]
Galaz, D. (4 de Septiembre de 2012). Que es la identidad. Recuperado el 1 de Octubre de 2014, de Que es la identidad: http://es.slideshare.net/dagogalaz/que-es-la-identidad [ Links ]
Guzmán, M. (enero-junio de 2012). Tipos más usuales de Investigación. Recuperado el 19 de junio de 2015, de Tipos más usuales de Investigación: http://www.uaeh.edu.mx/docencia/PPresentaciones/prepa3/tiposinvestigacion.pdf [ Links ]
• Hernández Sampieri, R., Fernández Collado, C., & Baptista Lucio, P. (2010). Metodología de la Investigación. México: McGraw-Hill / Interamericana. [ Links ]
Herrera, J. (Myo de 2008). Investigación cualitativa. Recuperado el 19 de Junio de 2015, de Investigación cualitativa. [ Links ]
Hidalgo, Y. (10 de Junio de 2012). Investigación cuantitativa y cualitativa. Recuperado el 21 de Junio de 2015, de Investigación cuantitativa y cualitativa: http://nuevosinvestigadoresuft.blogspot.com/2012/06/investigacion-cuantitativa-y_2007.html [ Links ]
Huerta, M. d. (2012). La educación de adolescentes: Una aproximación psicoanalítica. Uaricha ,11. [ Links ]
Murillo, J., & Martínez, C. (30 de Noviembre de 2011). Investigación etnográfica. Métodos de Investigación Educativa en Ed. Especial. Recuperado el 21 de Junio de 2015, de Investigación etnográfica. Métodos de Investigación Educativa en Ed. Especial: https://www.uam.es/personal_pdi/stmaria/jmurillo/InvestigacionEE/Presentaciones/CursolO/IEtnografica_Trabajo.pdf [ Links ]
Quintanilla, J. (7 de Abril de 2012). La adolescencia. Recuperado el 5 de Noviembre de 2014, de La adolescencia: http://maestriapsicologiaclinicauadzacatecas.blogspot.com/2012/04/la-adolescenciapeter-blos-jean-piaget-y.html [ Links ]
Rocha, D. (2011). El tatuaje como escritura. Recuperado el 25 de mayo de 2014, de El tatuaje como escritura: http://201.147.150.252:8080/jspui/bitstream/123456789/2856/1/EL%20TATUAJE%20COMO%20ESCRITURA%20(2).pdf [ Links ]
• R, A. (6 de junio de 2009). Cuerpo y arte. Recuperado el 21 de octubre de 2014, de Cuerpo y arte: http://bodyart.batanga.com/2009-06-06/7696/10-datos-curiosos-sobre-los-tatuajes [ Links ]
Salamanca, A. B., & Martín-Crespo, C. (Enero- febrero de 2007). El diseño en la investigacion cualitativa. Recuperado el 19 de Junio de 2015, de El diseño en la investigacion cualitativa: http://www.nureinvestigacion.es/FICHEROS_ADMINISTRADOR/F_ METODOLOGICA/FMetodologica_26.pdf [ Links ]
Prado, L. (2014). Modos de intervención desde el psicoanálisis en un servicio de urgencias hospitalario. En Revista de difusión cultural y científica de la unieversidad La Salle en Bolivia (pág. 24). La Paz-Bolivia: Comitete editorial. [ Links ]












